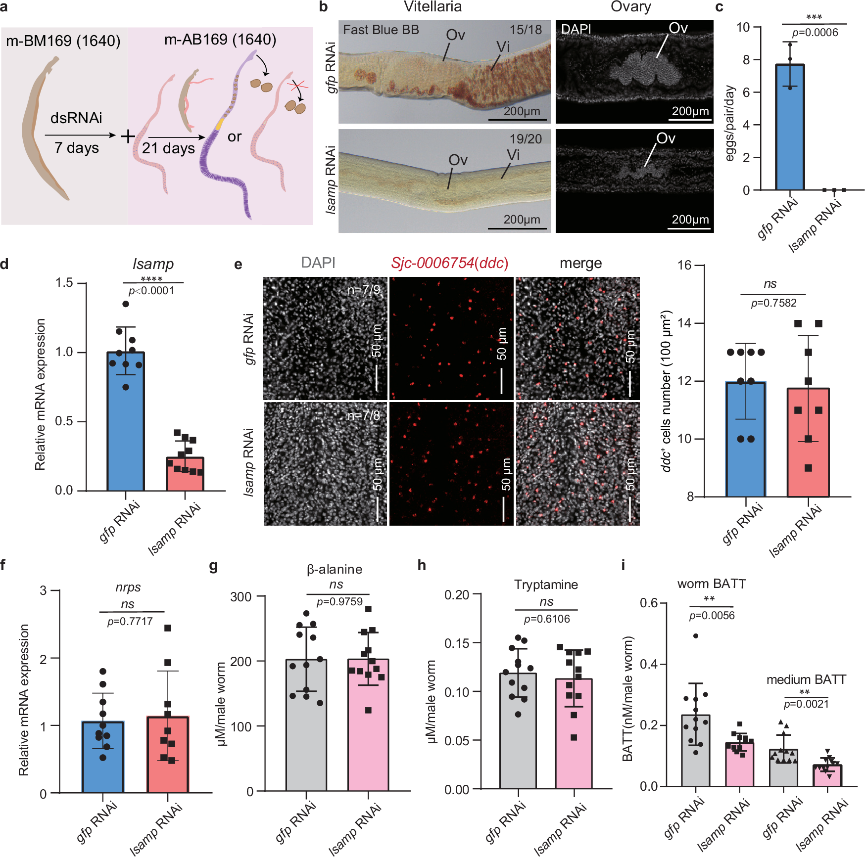
Fig. 4: Male lsamp is essential for female sexual development.

a Flowchart of in vitro RNAi interference and phenotypic observation. b Female worms paired with lsamp RNAi males exhibited reduced Fast Blue BB staining in vitellaria and underdeveloped ovaries on D28. Scale bars = 200 μm. c Egg production was significantly reduced in female worms paired with lsamp RNAi-treated males on D28. n = 3 biological replicates; p = 0.0006. d qRT-PCR validation of lsamp knockdown in male worms on D28. n = 9 (gfp RNAi) and n = 10 (lsamp RNAi); p < 0.0001. e FISH localization of N4.3 neurons (ddc+ cells) in the lsamp RNAi group and gfp RNAi group on D28 (left). Scale bars = 50 μm; Quantification of N4.3 neurons (ddc+ cells per 100 μm²) showed no significant change upon lsamp silencing on D28 (right, n = 8 biological replicates); p = 0.7582. f qRT-PCR analysis confirmed that nrps expression was unaffected by lsamp downregulation on D28. n = 10 (gfp RNAi) and n = 9 (lsamp RNAi); p = 0.7717. g LC-MS/MS results show levels of β-alanine remained unchanged in the lsamp RNAi group on D20 (n = 12 biological replicates); p = 0.9759. h LC-MS/MS results show levels of tryptamine remained unchanged in the lsamp RNAi group on D20 (n = 12 biological replicates); p = 0.6106. i LC-MS/MS results show β-alanyl-tryptamine (BATT) contents both in the worms (left) and the culture medium (right) were significantly reduced in the lsamp RNAi group on D20. Left: n = 12 (gfp RNAi) and n = 11 (lsamp RNAi); analyzed by non-parametric Mann–Whitney U test; p = 0. 0056. Right: n = 12 biological replicates; p = 0.0021. Statistical significance was analyzed by unpaired two-tailed Student’s t-tests, and data are presented as mean ± SEM (c–h and i, right). ns,not significant; *, p < 0.05; **, p < 0.01; ***, p < 0.001; ****, p < 0.0001. Source data are provided as a Source Data file.