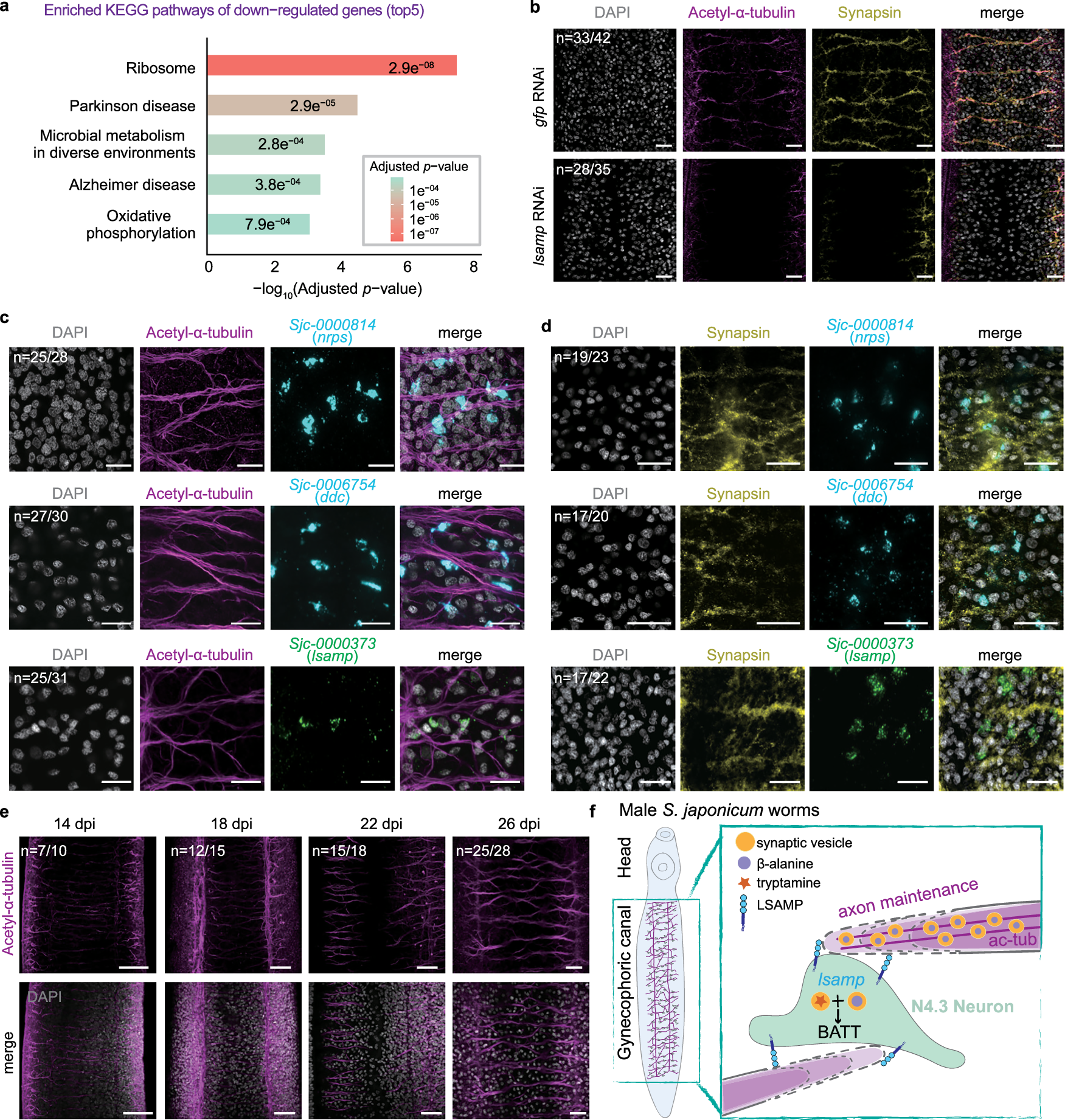
Fig. 5: Male lsamp is essential for female sexual development by regulating acetylated α-tubulin levels and synaptic vesicle proteins.

a KEGG pathway analysis of the downregulated genes set in lsamp RNAi worms, revealing significant involvement in neurodegenerative disease pathways (e.g., Alzheimer’s and Parkinson’s diseases), which are associated with microtubule acetylation and axon vesicular transport. b Immunofluorescence co-staining of acetylated α-tubulin and synapsin revealed severe degeneration of neural network functionality in the lsamp knockdown group. Scale bars = 20 μm. c The N4.3 neurons, labeled with nrps, ddc, and lsamp probes individually, exhibited colocalization with the neural axons labeled with acetylated α-tubulin. Scale bars = 10 μm. d The N4.3 neurons, labeled with nrps, ddc, and lsamp probes separately, showed colocalization with the synapsin-labeled neural axons, demonstrating clear overlap. Scale bars = 10 μm. e Development of ventral neural network in male schistosomes at 14, 18, 22, and 26 dpi, labeled with acetylated α-tubulin antibody, showing increasing robustness with maturation. Scale bars = 20 μm. f The diagram highlights the crucial role of lsamp in the maintenance of the ventral neural network in male S. japonicum. Representative immunofluorescence images from one of three independent experiments are shown in this figure (b–e).