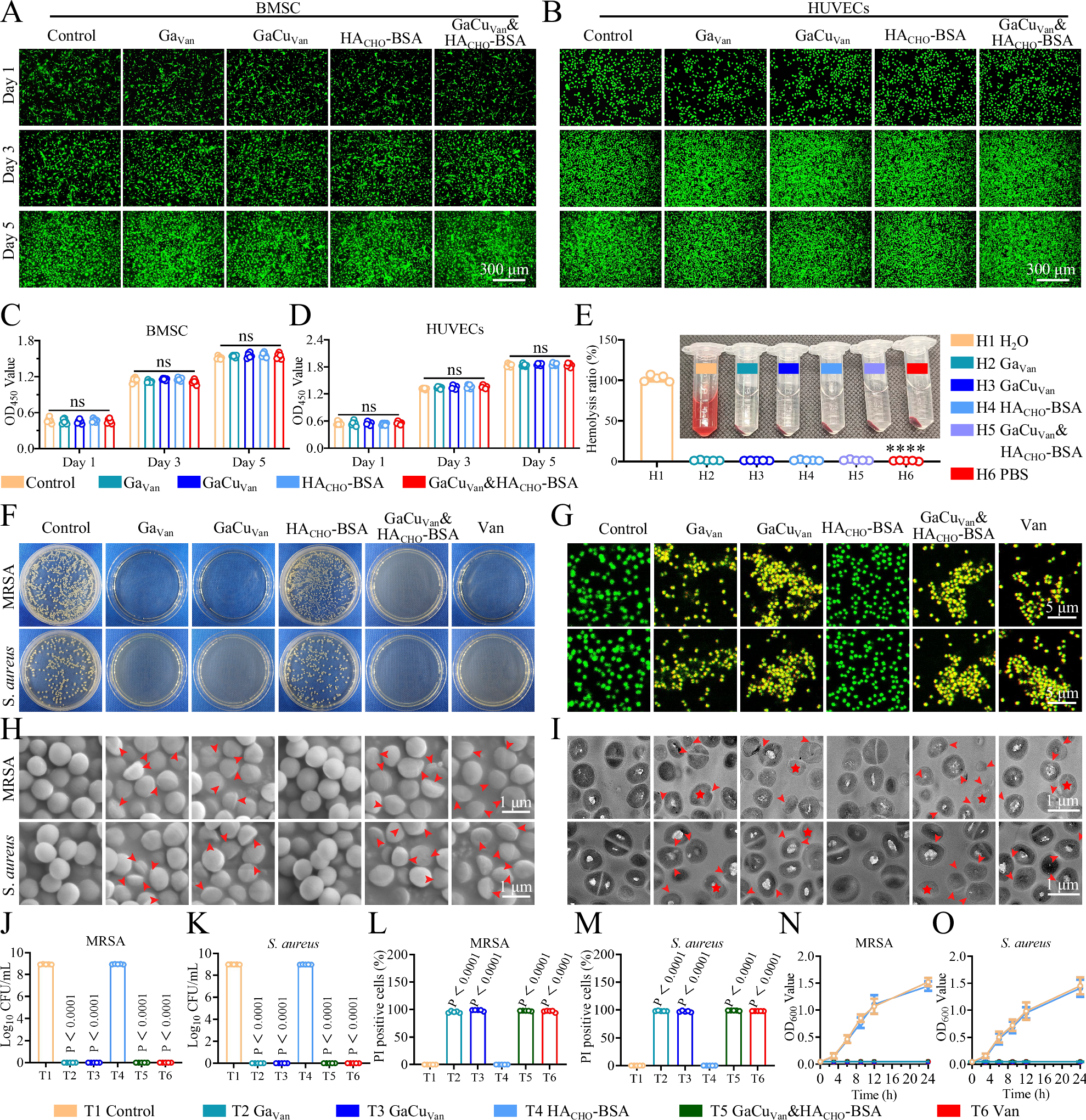
Fig. 4: Biocompatibility and antimicrobial properties of GaCuVan&HACHO-BSA hydrogel.

Representative Live/dead fluorescence images of BMSC (A) and HUVECs (B) stained by calcein-AM/PI after incubating with GaVan, GaCuVan, HACHO-BSA, and GaCuVan&HACHO-BSA hydrogels for 24 h. The effects of GaCuVan&HACHO-BSA hydrogel components on cell viability of BMSC (C) and HUVECs (D) were further evaluated by CCK-8 assay. E Hemolysis assay and analysis of GaCuVan&HACHO-BSA hydrogel components. Representative standard plate coating images (F) and corresponding CFU count (J, K) of MRSA and S. aureus after treatments (T1, Control; T2, GaVan; T3, GaCuVan; T4, HACHO-BSA; T5, GaCuVan&HACHO-BSA; T6, Van). G, L, M) CLSM images of Live/dead MRSA and S. aureus after treatment with GaCuVan&HACHO-BSA hydrogel components and Van, with live cells stained positive for SYTOTM 9 (green) and dead cells visualized by PI staining (red), and the PI-positive cells were analyzed (L, M). Representative SEM (H) and TEM (I) images of MRSA and S. aureus before and after treatment with GaCuVan&HACHO-BSA hydrogel components and Van, showing cytoplasmic leakage, cell wall and membrane damage, and severe bacterial destruction, indicated by red arrows. MRSA (N)and S. aureus (O) 24-h growth curves after the above treatments. The data in (C–E, J–M) were expressed as the mean ± s.d. (n = 6 independent samples in (C, D, N, O), n = 5 independent samples in (E, J–M), with the results shown as mean ± SEM. Two-way ANOVA followed by Dunnett’s multiple comparison test was used for statistical analysis of (C, D). One-way ANOVA followed by Tukey’s multiple comparison test was used for statistical analysis of (E, J–M).