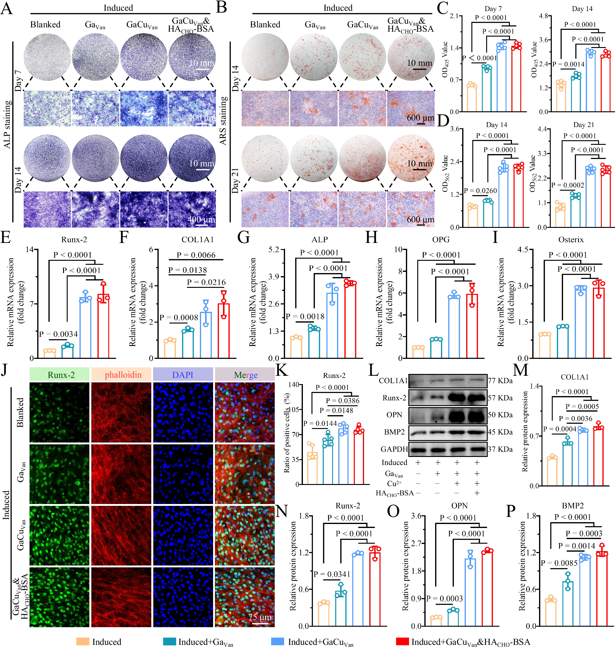
Fig. 6: GaCuVan&HACHO-BSA Hydrogel promoted osteogenesis and upregulated osteogenic differentiation of BMSC.

Representative ALP staining micrographs (A) and corresponding ALP activity assay results (C) of BMSC after co-incubation with GaVan, GaCuVan, and GaCuVan&HACHO-BSA hydrogels on days 7 and 14. Osteogenic induction solutions were added to all groups. Alizarin Red S (ARS) staining of mineralized nodules (B) and corresponding quantitative analysis (D) after 14 and 21 days of co-incubation with BMSC using different hydrogels. qRT-PCR analysis and quantitation of Runx-2 (E), COL1A1 (F), ALP (G), OPG (H), and Osterix (I) expression in BMSC treated with osteogenic induction solution (β-Glycerophosphate: 10 mM, Ascorbic Acid: 300 nM, Dexamethasone: 10 nM) and co-cultured with GaVan, GaCuVan, and GaCuVan&HACHO-BSA hydrogels. J Representative immunofluorescence staining micrographs of BMSC co-incubation with different hydrogels. Green: Molecular probes labeling Runx-2, red: phalloidin labeling the cytoskeleton, and blue: DAPI labeling the nucleus. K Statistical analysis of the relative fluorescence density of Runx-2 protein. L The representative Western blot analysis images were used to assess the protein expression levels of genes related to osteogenic differentiation, including COL1A1, Runx-2, OPN, and BMP2 in BMSC (with GAPDH as the internal control). M–P Quantitative analysis of relative changes in protein expression ratios of COL1A1/GAPDH (M), Runx-2/GAPDH, OPN/GAPDH, and BMP2/GAPDH in BMSC. The data in (C–I, K, M–P) were expressed as the mean ± s.d. (n = 5 independent samples in C, D, K, n = 3 biologically independent samples in E–I, M–P), with the results shown as mean ± SEM. Statistical analysis was performed using One-way ANOVA with Tukey’s multiple comparison test.