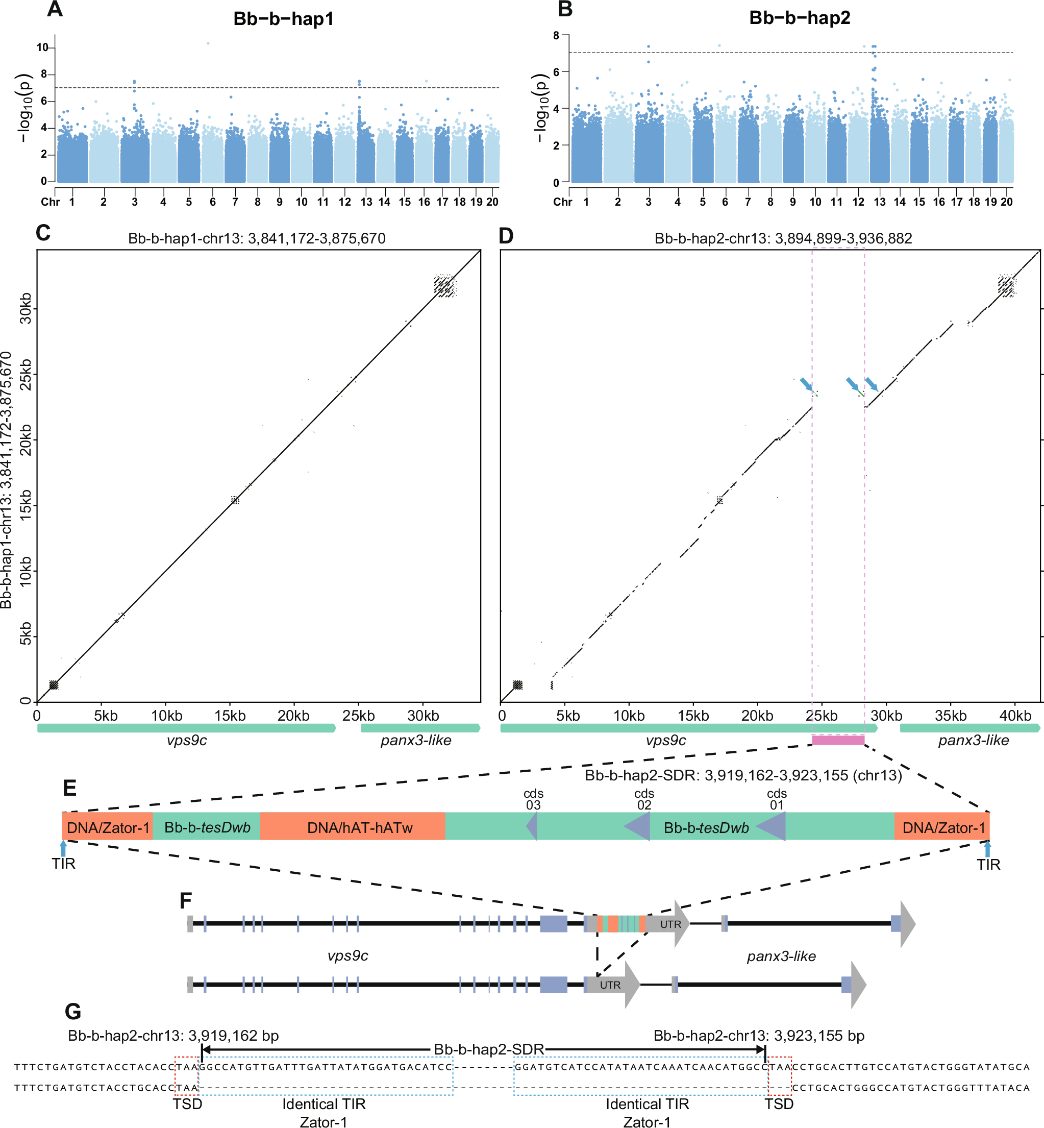
Fig. 2: Identification of the SDR and its features in type b females of Bb.

A GWAS analysis identified significant sex-linked SNPs on chromosomes Chr03, Chr06, Chr13, and Chr16 using Bb-b-hap1 as the reference genome. The Y-axis displays the −log10 transformed p values obtained in the GWAS. B GWAS analysis identified significant sex-linked SNPs on Chr03, Chr06, Chr12, and Chr13 using Bb-b-hap2 as the reference genome. C Self-alignment dotplot of the region flanking vps9c and panx2-like on Bb-b-hap1-chr13. D Alignment of the genomic regions flanking vps9c and panx2-like between the Bb-a-hap1 and Bb-b-hap2, showing the insertion of Bb-b-SDR (pinked dashed line) into the vps9c gene. Blue arrows indicate the tandem inverted repeats (TIRs) of the Zator-1 element, as the blue arrows in (E). E Annotation reveals that Bb-b-SDR contains a duplicate (tesDwb) of the autosomal tesD gene and three TEs. The SDR is flanked by two Zator-1 elements. F Schematic representation of the Bb-b-SDR insertion into the 3′ UTR of the vps9c gene. G Sequence alignment reveals the 33-bp TIRs and 3-bp TSDs flanking the Bb-b-SDR. Source data are provided as a Source Data file.