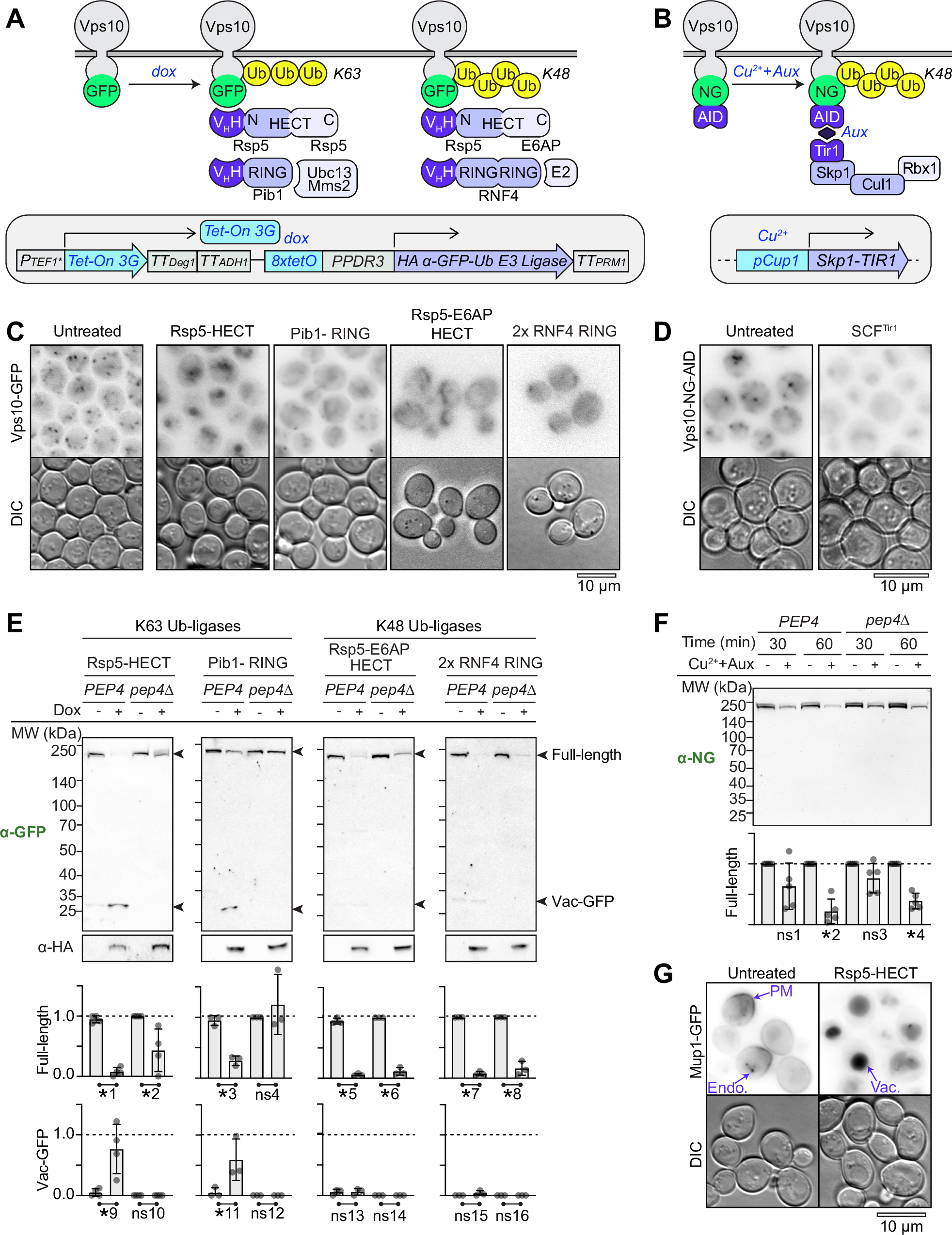
Fig. 1: Ubiquitin linkage specifies distinct degradation pathways for post-ER membrane protein.
From: K48-ubiquitin-dependent proteases cut-up post-ER proteins

A, B Schematics of inducible ubiquitination systems. A An HA-tagged GFP nanobody was fused to either the RING domain of Pib1 or the HECT domain of Rsp5 to engineer K63-Ub ligases, or to an Rsp5-E6AP chimeric HECT domain or two tandem RNF4 RING domains to engineer K48-Ub ligases. These GFP nanobody Ub-ligases were expressed from the TET-On promoter and induced with doxycycline to trigger ubiquitination of endogenous Vps10 tagged with GFP. B K48-polyubiquitination was also stimulated using the TIR1-AID system. TIR1 was integrated in the PDR5 locus and placed under the CUP1 inducible promoter, so that ubiquitination of endogenous Vps10, tagged with NeonGreen (NG) and AID, was triggered by addition of copper and auxin. C Fluorescence localization of Vps10-GFP after 1 h expression of the indicated nanobody Ub-ligase or HA-tagged GFP nanobody alone. DIC = Differential Interference Contrast. D Localization of Vps10-NG-AID 1 h after induction of TIR1-dependent ubiquitination with copper and auxin. E Immunoblots of Vps10-GFP and the indicated HA-tagged GFP nanobody Ub-ligases after 1 h doxycycline treatment in PEP4 and pep4Δ cells. F Immunoblot of Vps10-NG-AID after 1 h induction of TIR1 by copper and auxin in PEP4 and pep4Δ cells. E, F Bar graphs show mean ± SD, overlaid are grey circles representing values from independent experiments (n) of yeast strains described in Supplementary Tables 1 and 4 (E, n = 4 for Rsp5-HECT, n = 3 for others; F, n = 5). Statistical comparisons are indicated by numbered labels, with asterisks or “ns” as prefix to denote significant differences (p < 0.05) or not significant, respectively. Full statistical outcomes are provided in Supplementary data. E Pairwise comparisons were performed using two-sided unpaired t-tests with Holm–Šidák correction following a one-way ANOVA. F Statistical significance was assessed using a two-sided one-sample t-test comparing the mean to 1. G Micrograph of Mup1-GFP after 1 h induction of Rsp5-HECT ubiquitin ligase, showing localization to vacuole lumen (Vac), plasma membrane (PM), and endosomes (Endo). Scale bar = 10 μm. Source data are provided as a Source Data file.