Abstract
Polyubiquitin chains, linked via K48 or K63 of ubiquitin, direct membrane proteins in the secretory system to distinct degradative fates. However, it’s unclear whether these linkage isomers are functionally interchangeable. Here we show that for post-endoplasmic reticulum (ER) proteins, K63-linked polyubiquitination induces sorting into multivesicular bodies (MVBs) and lysosomal degradation. In contrast, K48-linked polyubiquitination induces shearing from the membrane and proteasomal degradation. This process involves two ubiquitin-dependent proteases: Ddi1, a conserved cytosolic ubiquilin that generates fragments from soluble and membrane proteins, and Rbd2, an intramembrane rhomboid protease that produces lumenal fragments from membrane proteins at Golgi/endosomes and the vacuolar membrane. Ddi1’s catalytic core, the HDD-RVP domain, is sufficient for ubiquitin-dependent proteolysis. It binds ubiquitin directly and its activity is enhanced by auxiliary ubiquitin binding domains: an atypical UBL domain and a UBA domain. These findings demonstrate that polyubiquitin chains linked by different residues encode distinct degradative fates for post-ER proteins, and reveal two proteases that target ubiquitinated integral membrane proteins in a process we call CUT-UP (Cleavage of Ubiquitinated Targets by Ubiquitin-dependent Proteases).
Similar content being viewed by others
Introduction
Ubiquitin (Ub) marks membrane proteins for degradation in the secretory system. Degrading these proteins is challenging since they span the cytosol, lipid bilayer, and lumen. ER-associated degradation (ERAD) and endosome and Golgi associated degradation (EGAD) overcome this by retrotranslocating proteins into the cytosol for proteasomal degradation1,2. Another pathway, multivesicular body (MVB) sorting, uses the ESCRT apparatus to sort post-ER membrane proteins into intralumenal vesicles (ILVs), which are destroyed upon MVB fusion with lysosomes3. A third mechanism may degrade membrane proteins by clipping them into smaller fragments for lysosomal and/or proteasomal degradation4. Although clipping membrane proteins is a recognized cell signaling mechanism, its role in Ub-dependent degradation is poorly understood.
How substrates are assigned to each pathway may depend not only on their localization but also on the type of ubiquitination. A feature of Ub is that it can be attached to proteins in various configurations: as a monomer or polymer, where additional Ubs are linked to one of the seven lysine residues or the M1 residue of the preceding Ub5. These distinct configurations may act as a “Ub code” that specify different cellular processes. For membrane proteins, K48- vs K63- linked polyUb chains correlate with different degradation routes: ERAD substrates are K48-polyubiquitinated, whereas MVB sorting substrates are mono-ubiquitinated and K63-polyubiquitinated. Yet, it remains unclear whether these specific Ub configurations actively direct cargo into distinct pathways or merely correlate with them. For instance, does K48-polyUb direct post-ER cargo toward the MVB pathway like K63-polyUb, or does it signal a separate fate as predicted by the Ub code model? This question is especially intriguing because both K48- and K63-polyUb can bind ESCRT proteins, the Ub receptors of the MVB pathway6,7.
Here, by directing synthetic K48- or K63-specific ligases to post-ER membrane proteins, we demonstrate a functional Ub code and an alternative degradative route involving a series of Ub-dependent proteases. While K63-polyubiquitination mediated MVB sorting, K48-polyubiquitination directed substrates into a distinct pathway we term CUT-UP (Cleavage of Ubiquitinated Targets by Ubiquitin-dependent Proteases), involving the Ub-dependent proteases Ddi1, Rbd2, and the proteasome.
Results
K48- and K63-specific Ub-ligases target a post-ER protein for degradation via different pathways
To investigate the effect of K48- or K63-linked polyubiquitination on post-ER proteins, we targeted synthetic Ub-ligases to Vps10, a stable post-ER type I membrane protein that cycles between the TGN and late endosomes, and that can undergo MVB sorting when fused to mono-Ub8,9,10,11.
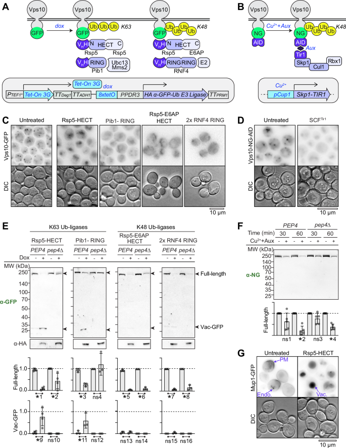
The synthetic Ub-ligases included HECT-, RING- and SCF-types (Fig. 1A–B). The HECT and RING type Ub-ligases consisted of a HECT- or RING- catalytic domain fused to an HA-tagged α-GFP nanobody, which targeted them to a GFP-tagged Vps10 (Fig. 1A)12. A modified TetOn 3 G system was used to produce these ligases within 30 min of doxycycline addition. For K63-linked polyubiquitination, we used the HECT domain of Rsp513 or the RING domain of Pib114,15. For K48-linked polyubiquitination we used a RSP5-E6AP chimeric HECT domain or a dimer of the RNF4 RING domain16. The chimera, created by swapping the C-lobe of Rsp5 HECT domain for that of E6AP, was previously shown to switch specificity to K48-polyUb17. The SCF-type Ub-ligase was based on the TIR1-AID system. TIR1, a plant F box protein, combines with endogenous proteins to form a Skp1-Cullen-F box (SCFTIR1) K48-polyUb ligase complex (Fig. 1B)18,19,20,21. SCFTIR1 targets proteins tagged with the auxin-inducible degron in the presence of auxin, but because it exhibited low activity even in the absence of auxin, we placed TIR1 under a copper-inducible (CUP1) promoter. To implement this system, Vps10 was tagged with NeonGreen (NG) and an auxin-inducible degron (AID)22, and CUP1-TIR1-Skp1 was integrated at the PDR5 locus to also disrupt PDR5.
A, B Schematics of inducible ubiquitination systems. A An HA-tagged GFP nanobody was fused to either the RING domain of Pib1 or the HECT domain of Rsp5 to engineer K63-Ub ligases, or to an Rsp5-E6AP chimeric HECT domain or two tandem RNF4 RING domains to engineer K48-Ub ligases. These GFP nanobody Ub-ligases were expressed from the TET-On promoter and induced with doxycycline to trigger ubiquitination of endogenous Vps10 tagged with GFP. B K48-polyubiquitination was also stimulated using the TIR1-AID system. TIR1 was integrated in the PDR5 locus and placed under the CUP1 inducible promoter, so that ubiquitination of endogenous Vps10, tagged with NeonGreen (NG) and AID, was triggered by addition of copper and auxin. C Fluorescence localization of Vps10-GFP after 1 h expression of the indicated nanobody Ub-ligase or HA-tagged GFP nanobody alone. DIC = Differential Interference Contrast. D Localization of Vps10-NG-AID 1 h after induction of TIR1-dependent ubiquitination with copper and auxin. E Immunoblots of Vps10-GFP and the indicated HA-tagged GFP nanobody Ub-ligases after 1 h doxycycline treatment in PEP4 and pep4Δ cells. F Immunoblot of Vps10-NG-AID after 1 h induction of TIR1 by copper and auxin in PEP4 and pep4Δ cells. E, F Bar graphs show mean ± SD, overlaid are grey circles representing values from independent experiments (n) of yeast strains described in Supplementary Tables 1 and 4 (E, n = 4 for Rsp5-HECT, n = 3 for others; F, n = 5). Statistical comparisons are indicated by numbered labels, with asterisks or “ns” as prefix to denote significant differences (p < 0.05) or not significant, respectively. Full statistical outcomes are provided in Supplementary data. E Pairwise comparisons were performed using two-sided unpaired t-tests with Holm–Šidák correction following a one-way ANOVA. F Statistical significance was assessed using a two-sided one-sample t-test comparing the mean to 1. G Micrograph of Mup1-GFP after 1 h induction of Rsp5-HECT ubiquitin ligase, showing localization to vacuole lumen (Vac), plasma membrane (PM), and endosomes (Endo). Scale bar = 10 μm. Source data are provided as a Source Data file.
By microscopy (Fig. 1C–D) and immunoblot analysis (Fig.1E–F), we observed that the Ub-ligases induced Vps10 degradation through two distinct routes. The Rsp5-HECT and Pib1-RING Ub ligases degraded Vps10-GFP via the MVB pathway. This was evident by the stabilization of full-length Vps10-GFP in cells inactivated of vacuolar proteases by pep4Δ mutation, and by the PEP4-dependent generation of a GFP fragment (Vac-GFP)23, a remnant of GFP produced by vacuolar proteases. Similarly, we found that Rsp5-HECT directed sorting of Mup1-GFP from the plasma membrane into the MVB pathway and vacuolar lumen (Fig. 1G). In contrast the K48-Ub ligases Rsp5-E6AP HECT and RNF4-RING induced Vps10-GFP degradation in both PEP4 and pep4Δ cells, without increasing Vac-GFP (Fig. 1E). Likewise, SCFTIR1 -induced Vps10-NG-AID degradation in PEP4 and pep4Δ cells, without increasing Vac-NG (Fig. 1F).
These data indicate that K48- and K63-Ub ligases engaged distinct degradative pathways, demonstrating a functional Ub code for post-ER proteins and that the ESCRT/MVB pathway selectively excludes K48-ubiquitinated cargo.
K48-ubiquitination shears post-ER Vps10 into fragments targeted for proteasomal and vacuolar degradation
Next, we investigated how the post-ER reporter protein Vps10 was degraded by K48-Ub ligases, focusing on SCFTIR1-mediated degradation of Vps10-NG-AID. We constructed a strain that maximally inhibited not only vacuolar proteases, via pep4∆, but also the proteasome, by targeting all three of the proteasome’s proteolytic sites. The trypsin-like activity of the Pup1/β2 subunit and caspase-like activity of Pre3/β1 subunit were inactivated by installing pup1-T30A and pre3-T20A alleles24,25. The chymotrypsin-like activity of the Pre2/β5 subunit was inhibited by treating cells with MG132, following deletion of PDR5 to prevent drug efflux26. Inhibiting all three of the proteasome’s proteolytic sites was necessary to inhibit overnight cell growth or degradation of a cytosolic reporter protein (NeonGreen fused to AID) (Supplementary Figs. 1A–B). Importantly, MG132 did not affect the growth of pup1-T30A pre3-T20A mutants over the course of our assays, allowing comparison of conditions with and without acute treatment (Supplementary Fig. 1B).
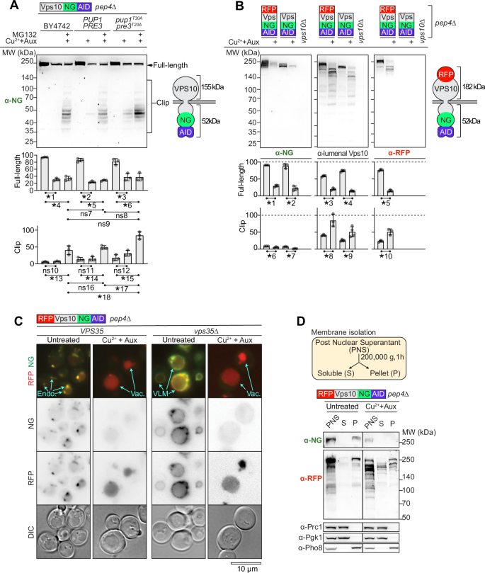
Immunoblotting for the NG-tagged C-terminus of Vps10-NG-AID revealed that inhibiting the proteasome and vacuolar proteases did not prevent its degradation in response to SCFTIR1-mediated ubiquitination (Fig. 2A). However, C-terminal fragments of Vps10-NG-AID accumulated upon proteasome inhibition that migrated between 40 kDa and 70 kDa by SDS-PAGE and were consistent with cleavage of Vps10-NG-AID in the juxtamembrane region of the cytosolic domain ( ~ 52 kDa). This indicated that the cytosolic portion of Vps10-NG-AID was cleaved by a Ub-dependent protease and was degraded by the proteasome.
A Immunoblot analysis of Vps10-NG-AID degradation in BY4742 or strains harboring wildtype PUP1 PRE3 or catalytically inactive pup1-T30A pre3-T20A alleles. Cells were treated with MG132 for 30 min followed by 1 h of copper and auxin to induce SCFTIR1-mediated ubiquitination. Levels of full-length Vps10-NG-AID and clipped degradation products were quantified and graphed. B Immunoblot analysis of the lumenal and cytosolic domains of Vps10-NG-AID or RFP–Vps10-NG-AID following SCFTIR1-induced degradation using antibodies against NG, RFP, and Vps10 (residues 307–696). Levels of full-length and clipped products were quantified and graphed. A, B Bar graphs show mean ± SD, overlaid are grey circles representing values from independent experiments (n) of yeast strains described in Supplementary Tables 1 and 4 (A, n = 3; B, n = 4 (α-Vps10 blots of Vps10-NG-AID), 3 (others). Statistical comparisons are indicated by numbered labels, with asterisks or “ns” as prefix to denote significant differences (p < 0.05) or not significant, respectively. Full statistical outcomes are provided in Supplementary data. Pairwise comparisons were performed using two-sided unpaired t-tests, with Holm–Šidák correction following a one-way ANOVA, except for α-RFP blots in B, which were analyzed using unpaired two-sided t-test with Welch’s correction. C Localization of RFP-Vps10-NG-AID in wildtype (VPS35) and vps35Δ cells before and after SCFTIR1-mediated ubiquitination. Examples of localization to the vacuole lumen (Vac), vacuole limiting membrane (VLM), and endosomes (Endo) are labeled. Bar = 10 μM. D Immunoblot analysis of post nuclear supernatant (PNS), soluble (S), and membrane-associated (P) fractions from cells expressing RFP-Vps10-NG-AID before and after SCFTir1-induced ubiquitination. All cells were pep4Δ pdr5Δ. Source data are provided as a Source Data file.
We next tracked the fate of the N-terminal lumenal domain of Vps10-NG-AID, which spans residues 1-1372, using an antibody raised against residues 307-696 of Vps109. The antibody detected a truncated lumenal fragment of Vps10-NG-AID that accumulated in a pep4Δ strain, but not in a PEP4 strain (Supplementary Fig. 1C). The fragment size, between 140 kDa marker and the 250 kDa full-length Vps10-NG-AID, was also consistent with cleavage of Vps10-NG-AID in the juxtamembrane region. These data indicated that the lumenal portion of Vps10-NG-AID, was delivered to and degraded in the vacuole.
Because the α-Vps10 antibody detected non-specific bands, we inserted mCherry (designated as RFP) between the signal sequence and lumenal domain of Vps10-NG-AID. Immunoblots (α-RFP) of RFP-Vps10-NG-AID after SCFTIR1-dependent ubiquitination, confirmed production of a lumenal fragment between 140 kDa and full-length RFP-Vps10-NG-AID (Fig. 2B). Fluorescence microscopy showed that the RFP-tagged lumenal fragment relocated from endosomes to the vacuole lumen, while the NG-tagged cytosolic domain was lost (Fig. 2C).
The localization of the RFP-tagged lumenal domain to the vacuole is consistent with degradation of the cytosolic domain, which carries retrieval signals recognized by Retromer9,27. However, loss of retrieval alone should redirect Vps10 to the limiting vacuolar membrane rather than the lumen in pep4Δ mutants8,9,28. We confirmed this in a vps35Δ mutant lacking Retromer activity (Fig. 2C, Supplementary Fig. 1D). In vps35Δ mutants, RFP-Vps10-NG-AID indeed localized to the vacuolar limiting membrane, but following SCFTIR1-mediated ubiquitination, RFP was released into the lumen, while NG was lost. Fractionation by high-pressure lysis, high-salt extraction, and ultracentrifugation confirmed production of a soluble lumenal fragment upon SCFTIR1-mediated ubiquitination (Fig. 2D).
Together, these results demonstrated that Vps10 ubiquitinated by SCFTIR1 is cleaved by Ub-dependent proteases. Its cytosolic domain is released and degraded by the proteasome, and the lumenal domain is severed from the membrane and degraded in the vacuole.
Ddi1 is a Ub-dependent protease that cleaves the cytosolic domain of K48-polyubiquitinated Vps10
To identify the protease responsible for Vps10-NG-AID shearing, we screened ten candidates listed in the MEROPS database29 with potential to function in endosomal compartments: Yps7, Ape4, Ydr415c, Ste24, Mca1, Rim13, Yps5, Ypf1, Rbd2, and Ddi130,31,32,33. In parallel we screened components of DSC retrotranslocation complex (Tul1, Vld1, Gld1, Dsc3, Ubx3, Dsc2 and Cdc48), which operate the EGAD pathway, the only known route for proteasomal degradation of endosomal and Golgi substrates in S. cerevisiae2,34. (Supplementary Fig. 2). Only ddi1Δ exhibited a defect in Vps10-NG-AID degradation. In these cells Vps10-NG-AID still degraded, but cleavage of the cytosolic domain was impaired (Fig. 3A). This phenotype was more pronounced in the pup1-T30A, pre3-T20A pep4Δ strain, in which lysosomal and proteasomal proteases were inactivated. In this strain, proteasome inhibition with MG132 caused high levels of cleaved cytosolic fragments to accumulate, yet these were nearly eliminated in a ddi1Δ mutant. These data indicated that Ddi1 is responsible for forming the clipped cytosolic fragment of Vps10-NG-AID. However, since full-length Vps10-NG-AID was not stabilized in a ddi1Δ mutant, additional degradation mechanisms act on Vps10-NG-AID, which we explored in the next subsection.
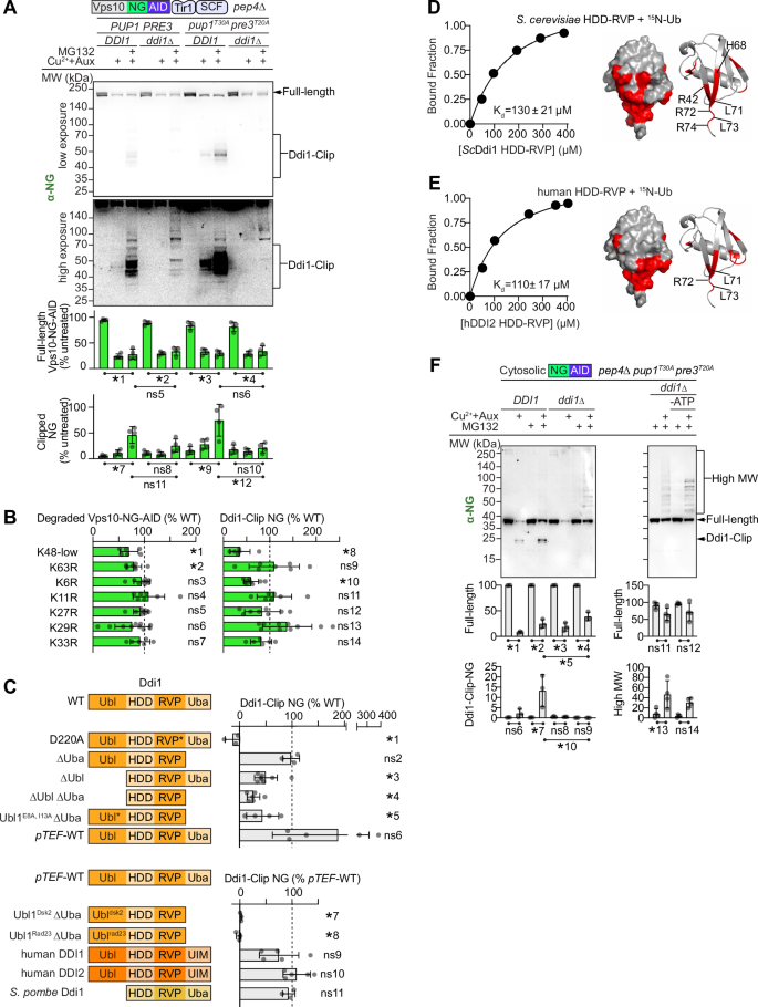
A Immunoblot analysis of SCFTIR1-induced degradation of Vps10-NG-AID in cells expressing Ddi1 (DDI1) or lacking Ddi1 (ddi1Δ), and with wildtype (PUP1 PRE3) or catalytically inactive (pup1-T30A pre3-T20A) proteasome alleles. Full-length and clipped forms of Vps10-NG-AID were quantified and graphed. B Quantification of SCFTIR1-induced degradation of full-length Vps10-NG-AID and production of Ddi1-dependent clipped fragments in strains expressing the indicated K → R ubiquitin mutants as their sole source of Ub, except for K48R Ub, which also expresses low levels of wildtype Ub to sustain viability. Data are normalized to WT control in each biological experiment. C Quantification of SCFTIR1-induced, Ddi1-dependent clipped Vps10-NG-AID fragments in pup1-T30A pre3-T20A ddi1Δ cells expressing HA-tagged Ddi1 variants. Upper panel: Ddi1 constructs lacking Ubl, Uba, or both domains all expressed from the DDI1 promoter, and wildtype Ddi1 expressed from the TEF1 promoter, were normalized to WT Ddi1 expressed from the DDI1 promoter. Lower panel: Ddi1 constructs with the Ubl domain replaced by that of ScDsk2 or ScRad23, and human DDI1, DDI2, and S. pombe Ddi1 expressed from the TEF1 promoter were normalized to WT Ddi1 expressed from the TEF1 promoter. D, E HSQC analysis of 30 μM 15N-Ub in the presence of increasing concentrations of recombinant HDD–RVP domains from ScDdi1 (D) and human DDI2 (E). Left: bound fraction of 15N-Ub as a function of HDD–RVP concentration (μM). Right: residues of Ub showing the largest chemical shift perturbations are highlighted in red on the Ub structure (PDB: 1UBQ) as detailed in Supplemental Fig. 5. F Left: immunoblot analysis of NG-AID in the indicated strains (DDI1, ddi1Δ) upon SCFTir1-induced ubiquitination in the presence and absence of MG132. Right: same analysis in ddi1Δ cells after ATP depletion prior to lysis. A–C, F Bar graphs show mean ± SD, overlaid are grey circles representing values from independent experiments (n) of yeast strains described in Supplementary Tables 1 and 4 (A, n = 4; B, n = 6 (K48R-low, K33R), 7 (K63R, K11R), 8 (K27R), 9 (K6R), 10 (K29R); C, n = 3 (Ubl∆, ScDsk2, ScRad23, S. pombe Ddi1), 5 (hDDI1, hDDI2), 6 (Uba∆Ubl∆), 8 (Uba∆); F, n = 3 (no ATP depletion), 4 (ATP-depletion)). Statistical comparisons are indicated by numbered labels, with asterisks or “ns” as prefix to denote significant differences (p < 0.05) or not significant, respectively. Full statistical outcomes are provided in Supplementary data. A, F Pairwise comparisons were performed using two-sided unpaired t-tests, with Holm–Šidák correction following a one-way ANOVA. B, C Data were analyzed by a two-sided one sample t-test comparing the mean to 100. Source data are provided as a Source Data files.
Ddi1 is one of three conserved ubiquilin proteins, along with Rad23 and Dsk2, that are thought to shuttle ubiquitinated substrates to the proteasome. These cytosolic proteins contain a Ub-associated (UBA) domain that binds ubiquitinated substrates35, and a Ub-like (UBL) domain that binds Ub receptors on the proteasome36. Ddi1 is distinguished from other ubiquilins by a retroviral aspartyl protease-like (RVP) domain and a helical domain, dubbed the helical domain of Ddi1 (HDD). Little is known about the proteolytic substrates of Ddi1, however, in vitro, Ddi1 was shown to cleave substrates linked to K48-polyUb37. Human DDI2 has two known substrates: the integral membrane proteins Nrf1 and AMOT, which it cleaves after they are ubiquitinated to generate transcription factors from their cytosolic tails38,39.
We next tested whether Ddi1-dependent cleavage was driven by K48-polyUb and if other Ub linkages were required by using Ub mutants expressing only a single lysine-to-arginine substitution. Because K48 is essential40, the K48R strain carried one wildtype allele, resulting in ~20% wildtype Ub41. In the K48R strain, both Vps10-NG-AID degradation and formation of the Ddi1-dependent cytosolic fragment were reduced, confirming that these processes are K48-polyUb-dependent (Fig. 3B, Supplementary Fig. 3A). In contrast, strains carrying K6R, K11R, K27R, K29R, K33R, or K63R as their sole form of Ub were all capable of degrading Vps10-NG-AID and forming the Ddi1-dependent clip, indicating that these linkages are not required. However, Vps10-NG-AID degradation was slightly impaired in the K63R mutant, as was Ddi1-dependent fragment formation in the K6R mutant. These minor effects may reflect indirect roles, as reduced Vps10-NG-AID expression, consistently observed in the K63R strain, correlated with reduced degradation (Supplementary Figs. 3B,C).
To examine the mechanism of Ddi1 action, we tested which of its features are necessary for Ub-dependent cleavage of Vps10-NG-AID. Inactivation of the Ddi1 catalytic domain (D220A) completely abolished activity, indicating Ddi1 functioned as a protease (Fig. 3C, Supplementary Fig. 4A). We also assessed the contribution of its Ub-binding domains: a UBA domain and an atypical UBL domain, which unlike other UBL domains can bind Ub32,42. Loss of the UBL, but not the UBA domain, impaired Ddi1 activity; however, loss of both domains caused a more severe defect, indicating that the UBA contributes to Ub-dependent processing but is dispensable when the UBL is present. We investigated whether the UBL contribution could be attributed to Ub- or proteasome-binding. This was done by replacing the UBL with variants defective in Ub-binding: one construct carried E8A/I13A substitutions to prevent Ub-binding42, and in two other constructs the UBL was swapped for those of Dsk2 or Rad23, which bind the proteasome but not Ub. These constructs expressed well, except for the Rad23 fusion, which was less abundant than wildtype Ddi1 (Supplementary Fig. 4). All UBL replacements compromised Ddi1 activity (Fig. 3C), indicating that the UBL domain contributes to Ddi1-activity by binding Ub rather than the proteasome. The capacity to bind Ub is conserved across species but achieved through distinct domains. Human DDI1 and DDI2 have N-terminal UBL domains and C-terminal UIM (Ub-interaction motif) domains that bind Ub43, whereas S. pombe Ddi1 (Mud1) has a C-terminal UBA domain that binds K48-polyUb44. All orthologs complemented ddi1∆ cells (Fig. 3C), although the cleavage pattern differed slightly, suggesting that variation in the architecture of Ddi1 may influence substrate positioning within the proteolytic site (Supplementary Fig. 4A).
Interestingly, Ddi1 lacking both UBL and UBA domains, retained some Ub-dependent activity unlike the catalytically inactive mutant (D220A). This indicated that the central HDD-RVP domain has intrinsic Ub-dependent proteolytic ability, consistent with the prior in vitro study of Ddi137. To test whether it could bind Ub directly, we performed NMR HSQC experiments with 15N-Ub, which showed that the HDD-RVP domains of ScDdi1 and human DDI2 bind mono-Ub with a Kd of ~100 µM through the canonical hydrophobic patch surrounding I44 used by a variety of Ub-binding proteins45 (Fig. 3D–E, Supplementary Fig. 5). While the RVP domain harbors the catalytic site, the function of conserved HDD domain is less clear. Ub-binding was lost when the RVP domain either from S. cerevisiae Ddi1 or human DDI2 alone was tested, indicating that the HDD is required for this interaction. Furthermore, alanine substitution of conserved residues I183 or D184 in the HDD domain of ScDdi1, inhibited proteolysis to a similar extent as the catalytically inactive D220A mutant (Supplementary Fig. 4B).
We also found that Ddi1 could target a soluble ubiquitinated substrate (Fig. 3F). SCFTIR1-dependent ubiquitination of cytosolic NeonGreen-AID, induced both proteasome- and Ddi1-dependent proteolysis. Full-length NeonGreen-AID ( ~ 35-40 kDa) was cleaved Ddi1-dependently into two ~25 kDa products after ubiquitination. In cells lacking both Ddi1 and proteasome activity, NeonGreen-AID accumulated as high-molecular-weight ubiquitinated species, which resolved into smaller discrete ubiquitinated forms upon ATP-depletion prior to lysis, which halts ubiquitination and promotes deubiquitination by endogenous enzymes.
Collectively, these data demonstrate that Ddi1 is a K48-Ub dependent protease that can operate outside of the proteasome to target membrane proteins as well as cytosolic proteins. It utilizes a central HDD-RVP catalytic core as its Ub-sensitive catalytic center, which can be enhanced by additional auxiliary Ub-binding domains.
Rbd2 is a Ub-dependent protease that cleaves the lumenal domain of K48-polyubiquitinated Vps10
Inhibiting Ddi1- and proteasome-dependent proteolysis did not prevent loss of full-length Vps10 after ubiquitination, which prompted us to examine processing of the lumenal domain (Fig. 2C,D). Immunoblotting RFP-Vps10-NG-AID for RFP revealed two distinct RFP-tagged cleavage products, which migrated between full-length RFP-Vps10-NG-AID and the 140 kDa marker (Fig. 4A). The larger band arose from proteasomal cleavage of the cytosolic domain, as its formation was inhibited by MG132 and blocked in cells with additional pup1-T30A, pre3-T20A mutations. In contrast, the smaller band still formed in a pup1-T30A, pre3-T20A ddi1Δ strain, and was thus produced by another protease. Rbd2, a predicted rhomboid protease localized to endosomes and the Golgi33,46, was a strong candidate, and indeed its deletion eliminated the smaller RFP-fragment (Fig. 4A). In pup1-T30A, pre3-T20A rbd2∆ cells treated with MG132, formation of both RFP-tagged fragments was blocked (Fig. 4B). Furthermore, fractionation experiments demonstrated that Rbd2 was required for producing the soluble lumenal fragments following ubiquitination (Fig. 4C).
A Proteasome- and Rbd2-dependent degradation products detected by α-RFP immunoblotting of the lumenal domain of RFP–Vps10–NG–AID after SCFTIR1-directed ubiquitination. B Immunoblot analysis of Rbd2-dependent degradation products in pup1-T30A pre3-T20A rbd2Δ cells carrying an empty vector (EV) or plasmid expressing catalytically active or inactive (S124A) Rbd2–GFP. Levels of full-length and Rbd2-dependent degradation products were quantified and graphed. C Immunoblot analysis of post-nuclear supernatant (PNS), soluble (S), and membrane-associated pellet (P) fractions from BY4742 RBD2 and rbd2Δ cells, before and after induction of SCFTIR1-directed ubiquitination of RFP–Vps10–NG–AID. Changes in the amount of soluble RFP-tagged fragments were quantified and graphed. D Top: schematic of the six transmembrane domains that comprise the rhomboid fold of Rbd2. Bottom: predicted AlphaFold structure (A0A816BH90). Catalytic residues are highlighted in yellow. E Micrographs of Rbd2–GFP co-expressed with Sec7–RFP or RFP–Vps10. Scale bar = 10 μm. B, C Bar graphs show mean ± SD, overlaid are grey circles representing values from independent experiments (n) of yeast strains described in Supplementary Tables 1 and 4 (B, n = 3 (S124A Rbd2–GFP), n = 4 (others); C, n = 3). Statistical comparisons are indicated by numbered labels, with asterisks or “ns” as prefix to denote significant differences (p < 0.05) or not significant, respectively. Full statistical outcomes are provided in Supplementary data. B Pairwise comparisons were performed using two-sided unpaired t-tests, with Holm–Šidák correction following a one-way ANOVA. C Pairwise comparisons were performed using two-sided two-sample unpaired Welch’s t-test. Source data are provided as a Source Data files.
As a Rhomboid protease, Rbd2 belongs to a broader family that includes pseudoproteases with functions such as retrotranslocation of membrane proteins47. Rbd2 has six transmembrane domains and shares a topology with the bacterial GlpG protease48,49, whose membrane-embedded catalytic cleft is open to the lumenal side48, allowing it to cleave both transmembrane and lumenal substrates50 (Fig. 4D). Mutation of Rbd2’s serine–histidine dyad active site (S124, H179) in TMD4 and TMD6 (S124S) abolished lumenal cleavage (Fig. 4B), demonstrating that Rbd2 functions as a protease in Vps10 degradation. Imaging of Rbd2-GFP confirmed its localization to endosomes and Golgi/TGN compartments by colocalizing with Vps10 and Sec7 (Fig. 4E). Furthermore, when RFP-Vps10-NG-AID was relocalized to the vacuolar limiting membrane in a vps35∆ mutant (Fig. 4A), it still underwent Rbd2-dependent cleavage, showing Rbd2 was also active at this location and suggesting Rbd2 may have a broad itinerary throughout the secretory pathway.
Combined inhibition of the vacuolar proteases, the proteasome, Ddi1, and Rbd2 rescues K48-polyubiquitinated Vps10 from degradation
Four components contributed to degradation of K48-polyubiquitinated RFP-Vps10-NG-AID: the proteasome, vacuolar proteases, Ddi1, and Rbd2. Because loss of any single component did not block degradation, we tested whether their combined inactivation would. Cells with inactivated vacuolar proteases (pep4∆), inactivated proteasome subunits (pup1-T30A, pre3-T20A) and, sensitized to MG132 (pdr5∆), were deleted for DDI1, RBD2, or both. Combined inhibition of these pathways blocked formation of all truncated fragments and led to the accumulation of high molecular weight (high MW) forms of RFP-Vps10-NG-AID, that likely corresponded to highly ubiquitinated intermediates (Fig. 5A). This parallelled a global increase in high MW K48-polyubiquitinated proteins ddi1∆ and ddi1∆ rbd2∆ strains (Supplementary Fig. 6A), consistent with previous studies of ddi1∆ cells37,38.
A–C The contribution of Ddi1, Rbd2, and the proteasome to degradation of the indicated ubiquitinated Vps10 fusion proteins was assessed in pup1-T30A, pre3-T20A pep4Δ pdr5Δ cells lacking either Ddi1, Rbd2, or both. High-MW, full-length and clipped forms were monitored by immunoblotting N-terminal (RFP) or C-terminal tags (NG or GFP) and were quantified. Representative immunoblots are shown at low and high exposure to highlight different band populations. A Degradation of RFP-Vps10-NG-AID was induced by SCFTIR1. B Degradation of RFP-Vps10-sfGFP-DHFR-AID was induced by expressing the GFP nanobody RNF4 RING Ub-ligase. C RFP-Vps10-sfGFP-DHFR-AID degradation was induced by SCFTIR1 30 min after blocking translation of newly synthesized protein with tetracycline and proteasome activity was inhibited with MG132. A–C Bar graphs show mean ± SD, overlaid are grey circles representing values from independent experiments (n) of yeast strains described in Supplementary Tables 1 and 4 (A, n = 3 (α-NG), 4 (α-RFP); B, n = 4 (α-GFP), 3 (α-RFP); C, n = 5 (WT), 4 (Δrbd2Δddi1)). Statistical comparisons are indicated by numbered labels, with asterisks or “ns” as prefix to denote significant differences (p < 0.05) or not significant, respectively. Full statistical outcomes are provided in Supplementary data. Pairwise comparisons were performed using two-sided unpaired t-tests, with Holm–Šidák correction following a one-way ANOVA. Source data are provided as a Source Data files.
To determine whether combined loss of these proteolytic components blocked degradation, we compared RFP-Vps10-NG-AID levels before and after SCFTIR1-mediated ubiquitination. Because diffuse banding and poor gel transfer limited precise quantification of the high-MW smear, we depleted ATP prior to lysis to promote deubiquitination, which collapsed the smear into compact bands (Fig. 6A). Quantification of these bands confirmed that proteasome inhibition in ddi1∆ rbd2∆ pep4∆ cells stabilized RFP-Vps10-NG-AID. Furthermore, NeonGreen fluorescence measured by flow cytometry was largely preserved, although RFP fluorescence levels were too low for reliable measurement (Supplementary Fig. 6B). These results demonstrate that the proteasome, vacuolar proteases, Ddi1, and Rbd2 comprise the entire K48-polyUb degradative pathway for this substrate. We then applied the ATP-depletion method to evaluate Ddi1 and Rbd2 individually. ATP -depletion did not alter the pattern of cytosolic Ddi1-dependent cleavage products, indicating that multiple species arise from distinct cleavage sites rather than differential ubiquitination. In addition, when only Rbd2 was active, lumenal RFP-fragment levels were not fully retained, likely because some cleaved fragments were secreted. This is consistent with Rbd2 acting throughout the Golgi–endosomal system, including the TGN, where Vps10 cycles and the secretory and vacuolar routes diverge.
A Immunoblot analysis of SCFTIR1-induced degradation intermediates of RFP-Vps10-NG-AID after ATP depletion to stimulate deubiquitination. Cells were pup1-T30A, pre3-T20A pep4Δ pdr5Δ with or without ddi1Δ rbd2Δ. Upper panels: low- and high-exposure immunoblots showing that ATP depletion collapses high-MW species. Lower panels: quantification of α-NG- and α-RFP-reactive bands, normalized to full-length RFP-Vps10-NG-AID in the absence of auxin and MG132. Bar graphs show mean ± SD, overlaid are grey circles representing values from independent experiments (n) of yeast strains described in Supplementary Tables 1 and 4 (n = 3). Statistical comparisons are indicated by numbered labels, with asterisks or “ns” as prefix to denote significant differences (p < 0.05) or not significant, respectively. Full statistical outcomes are provided in Supplementary data. Total NG or RFP signal were analyzed by a two-sided one sample t-test for deviation from 100, pairwise comparisons were performed using two-sided unpaired t-tests, with Holm–Šidák correction following a one-way ANOVA. B The sensitivity of the lumenal (RFP) and cytosolic (NG) domains to vacuolar proteases was analyzed in pep4Δ or PEP4 cells. Vac-RFP was not observed in control experiments, making it unsuitable as a reporter for vacuolar delivery (Supplemental Fig. 6B). Source data are provided as a Source Data files.
Having defined the essential proteolytic steps required for substrate degradation, we termed this protein shearing mechanism the CUT-UP pathway, which stands for Cleavage of Ubiquitinated Targets by Ubiquitin-dependent Proteases. We tested whether the CUT-UP pathway also mediated degradation of Vps10 following ubiquitinated by one of the α-GFP K48-Ub ligases, specifically RNF4-RING Ub-ligase (Fig. 5B). For these experiments, we replaced the C-terminal GFP-tag on Vps10 with superfolder GFP (sfGFP)51 and E. coli DHFR and AID52, because GFP alone proved highly sensitive to proteasomal degradation upon K48-ubiquitination (Supplementary Figs. 6C,D). RNF4-RING-mediated ubiquitination of RFP-Vps10-sfGFP-DHFR-AID produced both an Rbd2-dependent lumenal fragment and a Ddi1-dependent cytosolic fragment. Furthermore, full loss of the CUT-UP pathway (pup1-T30A, pre3-T20A, pdr5∆, pep4∆, rbd2∆, ddi1∆ and treated with MG132) inhibited degradation of RFP-Vps10-sfGFP-DHFR-AID, causing it to accumulate as a high MW species at levels comparable to the initial protein before ubiquitination.
We verified that the CUT-UP pathway acts on post-ER Vps10 by preventing new synthesis during the assay. A tetracycline-sensitive riboswitch was placed upstream of RFP-Vps10-sfGFP-DHFR-AID, preventing translation upon tetracycline binding52,53. Tetracycline pre-treatment alone slightly reduced RFP-Vps10-sfGFP-DHFR-AID levels, indicating there was some background turnover (Fig. 5C). Nonetheless, both Ddi1-dependent and Rbd2-dependent fragments were produced upon SCFTIR1-mediated ubiquitination and loss of both Ddi1 and Rbd2 caused accumulation of high molecular weight products upon proteasome inhibition.
We next examined the division of labor within the CUT-UP pathway. Our data indicated that Ddi1, Rbd2, and the proteasome act in parallel, since only combined inhibition of all three stabilized Vps10 (Fig. 5A, B). Furthermore, loss of Rbd2 did not affect formation of the Ddi1-dependent cytosolic fragment, and loss of Ddi1 did not affect formation of the Rbd2-dependent lumenal fragment. However, under proteasome inhibition with MG132 in ddi1Δ cells, the Rbd2-dependent lumenal fragment was diminished following RNF4-RING- or SCFTIR1- mediated ubiquitination. While this could suggest that Rbd2 requires Ddi1 activity, Rbd2 remained active since full-length and high-MW Vps10 reporters were not stabilized as they were in ddi1Δ rbd2Δ cells; instead, this decrease might reflect increased secretion of the lumenal fragment in the absence of Ddi1. We next asked whether each pathway targets a distinct Vps10 pool or acts on the same molecule. If these pathways acted on distinct pools of Vps10, blocking one should increase processing by the other. Instead, we observed no increase in Rbd2- or Ddi1-derived fragments when the other was deleted (Fig. 5A, B), indicating that both pathways can act on the same molecule. This raises a mechanistic puzzle: cleavage and degradation of the ubiquitinated cytosolic tail by Ddi1/proteasome should preclude recognition by Rbd2. We propose that Rbd2 either acts first, outcompeting Ddi1, or can also recognize substrates partially processed by Ddi1/proteasome.
Having established that CUT UP components cooperate to degrade K48-polyUb cargo, we next asked whether K48-polyub cargo stabilized in a CUT-UP mutant are redirected, even inefficiently, into the MVB route. To test this, we reintroduced PEP4 in a CUT-UP mutant and assayed Vac-NG and Vac-RFP formation. Vac-RFP was unsuitable as a vacuolar sorting reporter because it did not form in a positive control (Supplementary Fig. 6B). In contrast, Vac-NG formed from a known MVB substrate, Mup1-NG-AID, but was not detected for RFP-Vps10-NG-AID targeted by SCFTIR1 (Fig. 6B, Supplementary Fig. 6E,F). These results indicate that the MVB pathway excludes K48-polyUb cargo. Additionally, Vps10 remained stabilized as high-MW species in PEP4 CUT-UP mutants, indicating that vacuolar degradation occurs downstream of Rbd2, Ddi1 and proteasomal activity.
Previous experiments showed that Cdc48 is not required for overall CUT-UP-mediated degradation (Supplementary Fig. 2B). We performed further experiments that showed it is also unnecessary for Ddi1-dependent cleavage or proteasomal degradation of the K48-ubiquitinated Vps10 cytosolic domain (Supplementary Figs. 6G, H). Ddi1-dependent fragments were still formed in cells carrying cdc48-ts alleles grown at the restrictive temperature. Further, by omitting MG132 in rbd2∆ ddi1∆ mutants, we found that the proteasome was capable of degrading the NG-tagged cytosolic tail of RFP-Vps10-NG-AID following SCFTIR1-mediated ubiquitination in cdc48-3 mutants at the restrictive temperature. These data indicate that, at least for this substrate, the proteasome can degrade membrane protein cytosolic tails without prior cleavage and independently of Cdc48.
Together, these data show that Rbd2, Ddi1, the proteasome, and vacuolar proteases comprise the CUT-UP pathway, which cleaves and degrades K48-polyubiquitinated Vps10 in post-ER compartments. They further support a model in which K48-polyubiquitination commits substrates to CUT-UP rather than the MVB pathway, which fails to engage even when CUT-UP is disabled.
Alternative processing of the lumenal domain of RFP-Vps10-NG-AID
During experiments tracking degradation of the RFP-tagged lumenal domain in response to either SCFTIR1 or RNF4-RING Ub-ligases, production of a ~ 55 kDa RFP fragment (RFPp55) was consistently observed (Fig. 7A–D, Figs. 4–6). Its levels were equivalent to only 1–4% of the full-length precursor, however, its production increased 3.3–6.1 fold in rbd2Δ cells (Fig.7A). The size of RFPp55 indicated that it was a product of cleavage within the lumenal domain. Yet, unlike other lumenal fragments, it persisted in PEP4 expressing cells with active vacuolar proteases. Instead, it was stabilized by proteasome inhibition and required Ddi1 for its production (Fig. 7B–D).
A Percentage conversion of the indicated ubiquitinated Vps10 fusion proteins to RFPp55 upon proteasome inhibition in Fig. 5. In RBD2 (WT) strains, approximately 2 % of the reporter was converted to RFPp55, increasing to ~18 % in the absence of Rbd2. B–E Changes in RFPp55 levels, normalized to dataset average, from the indicated experiments: (B) from Fig. 5A, (C) from Fig. 5B, (D) from Fig. 5C, and (E) from Fig. 6A. A–E) Bar graphs show mean ± SD, overlaid are grey circles representing values from independent experiments (n) of yeast strains described in Supplementary Tables 1 and 4 (A, n = 3 (SCFTIR1-induced degradation RFP-Vps10-NG-AID, RNF4-RING-indced degradation of RFP-Vps10-NG-AID), 5 (SCFTIR1-induced degradation RFP-Vps10-sfGFP-DHFR-AID); B, = 3; C, n = 3; D, n = 5 (WT), 4 (Δrbd2Δddi1); E, n = 3). Statistical comparisons are indicated by numbered labels, with asterisks or “ns” as prefix to denote significant differences (p < 0.05) or not significant, respectively. Full statistical outcomes are provided in Supplementary data. Pairwise comparisons were performed using two-sided unpaired t-tests, with Holm–Šidák correction following a one-way ANOVA. F RFPp55 production in strains with and without DSC2. Source data are provided as a Source Data files.
These observations suggest that the lumenal domain became exposed to the cytosol, possibly via ERAD or EGAD-mediated retrotranslocation1,2. However, we ruled out ERAD of newly synthesized RFP-Vps10-sfGFP-DHFR-AID because RFPp55 was still produced when synthesis of Vps10 was suppressed by a tetracycline riboswitch (Fig. 7E). Furthermore, unlike ERAD and EGAD, which require Cdc48/p97 and, in the latter case, the DSC complex, RFPp55 production persisted in cdc48-2 or cdc48-3 mutants at the non-permissive temperature of 37 °C (Fig. 6C), as well as in dsc2Δ cells (Fig. 7F). These results reveal a cryptic retrotranslocation-like pathway by which the lumenal domain of TGN/endosomal membrane proteins access the cytosol for Ddi1-dependent cleavage and proteasomal degradation when Rbd2 activity is blocked.
Ddi1 and Rbd2 cleave various integral endosomal proteins targeted by K48-Ub ligases
We also examined whether other single pass integral membrane proteins in the secretory/endosomal system degraded if they were targeted by K48 Ub-ligases, and if so, whether Ddi1 or Rbd2 targeted these substrates. To monitor for protein shearing, we tagged the N- and C- termini of several proteins with RFP and NG-AID, respectively. The proteins occupied different areas of the secretory endomembrane system, but were not always at their reported native localization (Fig. 8A). Within 1 h of SCFTIR1-mediated ubiquitination, all examined proteins degraded, and were partially stabilized by the combined inactivation of Rbd2, Ddi1, the proteasome and vacuolar proteases (Fig. 8B). Ylr001c, which was localized to the vacuolar limiting membrane, and Ynd1, which was localized to endosomes and the vacuole lumen, both produced a Rbd2-dependent degradation product. They also produced a high molecular weight product upon combined inactivation of Ddi1 and Rbd2. Pex3 and Fet5, which were localized to the ER and vacuole limiting membrane, produced a Ddi1-dependent fragment. Pex3, but not Fet5, produced a high-MW product upon Ddi1 inactivation. This indicates that Rbd2 and Ddi1 can cleave multiple ubiquitinated integral membrane substrates throughout the secretory system.
A Localization and B immunoblot analysis of lumenal (α-RFP) and cytosolic (α-NG) domains of membrane proteins ubiquitinated by SCFTIR1 in pup1-T30A, pre3-T20A pep4Δ pdr5Δ cells lacking Rbd2, Ddi1, or both. Examples of localization to the vacuole (Vac), vacuole limiting membrane (VLM), ER, and endosomes (Endo) are labeled. Scale bar = 10μm. Source data are provided as a Source Data files.
Discussion
Our study reveals that the configuration of a Ub modification determines distinct degradative fates for post-ER membrane proteins (Fig. 9). Consistent with previous findings, mono-Ub and K63-linked polyubiquitinated chains specify MVB sorting and lysosomal degradation3,54,55,56. In contrast K48-polyubiquitinated proteins engage a protein shearing pathway we term CUT-UP (Cleavage of Ubiquitinated Targets by Ubiquitin-dependent Proteases) (Fig. 9). In CUT-UP, K48-polyubiquitinated proteins are cleaved into smaller fragments for lysosomal and proteasomal degradation by two ubiquitin-dependent proteases: the intramembrane protease Rbd2, and the cytosolic protease Ddi1. Even when CUT-UP is disabled, K48-polyubiquitinated proteins accumulate as high-MW forms rather than undergoing ESCRT-mediated MVB sorting, underscoring strict adherence to a Ub code.
Mono-Ub or K63-linked polyubiquitination directs cargo towards MVB sorting and lysosomal degradation. Whereas K48-polyubiquitination directs cargo towards degradation via CUT-UP, a protein shearing pathway. In this pathway, ubiquitinated proteins are cleaved into smaller fragments for lysosomal and proteasomal degradation by Rbd2, Ddi1, and the proteasome.
Cells employ multiple pathways to degrade membrane proteins, raising the question of how protein shearing contributes to this overall process. Protein shearing might enable rapid inactivation of proteins, easier extraction from the membrane (especially for hard-to-unfold proteins and aggregates), or serve as a backup degradation pathway when others are compromised4,30,57,58. It can also be used to process precursor proteins into active fragments. For example, DDI2-mediates the generation of transcription factors from full-length NRF1 and AMOT in mammalian cells. Similarly, S. pombe Rbd2 cleaves a transcription factor from SREBP precursor, its sole known substrate4,38,39,57. Compared to other protein shearing pathways, that target unfolded peptides, the CUT-UP mechanism has the advantage that it can be activated by Ub, allowing it to integrate within the larger Ub-dependent quality control system. Thus, the CUT-UP pathway’s many possible roles position it as a potentially valuable arm of proteostasis.
Further studies are needed to identify the natural substrates of CUT-UP pathway and physiological conditions that activate it. Although a role for K48-polyubiquitination in regulation of post-ER membrane proteins was largely overlooked, it has been observed on such proteins and can be mediated by ligases that target a range of post-ER substrates (Supplementary Discussion)2,59. We speculate that K48-polyubiquitination is more prevalent during conditions such as cell stress, whereas ligand-induced downregulation is understood to mostly involve K63-Ub and the MVB pathway. Interestingly, the EGAD pathway that mediates Cdc48-dependent extraction of proteins from the lipid bilayer was not engaged by K48-polyubiquitination here. This indicates that substrate selection by the DSC/Tul1 complex in EGAD involves additional features. Beyond its natural roles, K48-polyubiquitination is also harnessed in targeted protein degradation therapies. Our findings raise the possibility that such therapeutic strategies may produce cleaved proteins fragments, which could have unforeseen biological consequences.
Revealing the in vivo proteolytic activity of Ddi1 allowed us to explore its mechanism of action. The Ub-dependent proteolytic activity of Ddi1 is contained within its catalytic core, the HDD-RVP domain37,60, which we found binds mono-Ub directly. We hypothesize that this binding might activate the RVP domain by repositioning flaps that could gate its catalytic site or wrap around a substrate32,43. The HDD contributes to proteolysis through an unresolved mechanism that involves its C-terminal helix, which, when mutated, inactivates Ddi1. The activity of the HDD-RVP domain is enhanced by auxiliary Ub-binding modules: an atypical UBL and UBA. Since the Ub-binding modules vary across taxa, no specific auxiliary module or linker composition that connects them to the HDD-RVP core seems uniquely essential. Binding assays show Ddi1 prefers K48- over K63-polyUb37,61 and might be inhibited by some Ub configurations60. However, how Ddi1 achieves K48-polyUb selectivity, particularly in vivo, remains unclear, as all its Ub-binding modules, including the HDD-RVP core, bind mono-Ub32,42,43.
Ddi1 appears to process a broad range of substrates, as its deletion increases the abundance of high-molecular-weight K48-polyubiquitinated proteins37,62. Our findings show that these substrates can be soluble cytosolic or membrane proteins. The only other known function of Ddi1 proteolysis is to repair DNA-protein cross links, but whether this involves Ub is unresolved63. Human DDI2 has two known substrates that both aid in cancer survival and drug resistance, NRF1 and AMOT38,39,64,65,66,67. Consequently, there is interest in finding new enzymatic inhibitors of DDI2. Given that human DDI2 is relatively resistant to existing HIV protease catalytic site inhibitors67, our finding that I183A and D184A mutations in the HDD domain of ScDdi1 abolish enzymatic activity highlights additional surfaces on Ddi1 that could serve as drug targets (Supplementary Fig. 3C).
Rbd2 is one of two rhomboids in S. cerevisiae. Its paralog Rbd1 functions as an inner mitochondrial membrane protease orthologous to mammalian PARL68. The substrates of S. cerevisiae Rbd2 were unknown until our study revealed that Rbd2 cleaves ubiquitinated integral membrane proteins in TGN and vacuolar membranes. The ability to target ubiquitinated proteins is conserved amongst its homologs in S. pombe (Rbd2) and mammals (the ER-localized rhomboid RHBDL4)33,69,70. RHBDL4 is one of four rhomboids in the secretory/endosomal system and contributes to ERAD by cleaving aggregation-prone misfolded proteins and can also process APP and SREBP58,70,71,72,73. Similarly, S. pombe Rbd2 releases a transcription factor by cleaving SREBP upon ubiquitination by the Tul1 Ub-ligase33. RHBDL4 is clinically relevant, with links to hepatic function, Alzheimer’s disease, immune dysfunction, and cancer73,74,75,76,77. Both RHBDL4 and S. pombe Rbd2 contain a SHP box that recruits Cdc48, which in turn associates with Ub-binding proteins3,78. RHBDL4 also carries a Ub-interaction motif (UIM) that aids substrate recognition. These motifs are absent in S. cerevisiae Rbd2, suggesting it relies on Ub-binding adaptor or has an intrinsic Ub-binding domain that might even be shared by its homologs.
Loss of Rbd2 unexpectedly unmasked an alternate route by which lumenal domains reach the cytosol that undergo Ddi1-dependent cleavage and proteasomal degradation. The mechanism is independent of vacuolar proteases, which excludes degradation via vacuole trafficking and autophagy, and does not require Cdc48, distinguishing it from known EGAD and ERAD retrotranslocation pathways. While intriguing, this route currently defies clear mechanistic explanation and awaits systematic exploration to define its machinery and substrates.
Our findings highlight three principles of Ub signaling: (1) polyUb linkage determines distinct degradative pathways; (2) secretory membrane proteins undergo Ub-dependent degradation via ERAD, MVB and protein shearing pathways; (3) proteases beyond the proteasome can process ubiquitinated substrates. The ubiquitination tools developed here provide a framework for mapping the ubiquitin signaling network. Further investigation into the CUT-UP pathway will deepen our understanding of proteostasis.
Methods
Yeast Strains and plasmids
Yeast strains, plasmids, and antibodies are described in Supplementary Table 1, 2 and 3, respectively, and their use throughout this work is listed in Supplementary Table 4. DNA cassettes used for genome engineering yeast and constructing plasmids were sourced from the yeast genome, plasmids or synthesized (IDT, Coralville, IA). DNA constructs were assembled using Gibson assembly cloning (NEB BioLabs, Ipswich, MA). Site-directed PCR-based mutagenesis was performed using Pfu Ultra polymerase (Quick Change, Agilent Technologies, Santa Clara, CA). DNA constructs were verified by Sanger or Oxford nanopore sequencing (UIowa Genomics core (Iowa City, IA) and Plasmidsaurus (Eugene, OR)). Yeast genomes were edited using homologous recombination. Annotated maps of key plasmids and engineered loci within the yeast strains are publicly available (https://doi.org/10.6084/m9.figshare.28678325).
All yeast strains were confirmed for their ability to respire on ethanol/glycerol as the carbon source prior to use and storage. All pep4 mutants were passaged until Pep4-dependent maturation of CPY was no longer detected as described79. Strains carrying temperature-sensitive cdc48-2 (A547T, T803A) and cdc48-3 (P257L, R387K) alleles in BY4742 (as described previously80) were confirmed to be inviable at 37 °C. To introduce these alleles into other strains, an allelic replacement cassette was constructed by cloning a PCR-amplified mutant locus containing a XhoI site upstream of the mutations into pRS306. The integrated XhoI-linearized cassette resulted in a tandem locus consisting of the cdc48-ts allele and a disrupted CDC48 gene with a large open-reading frame deletion. Strains with defined UbK>R mutations were described previously41. Briefly, in these strains all four Ub encoding genes (UBI1-UBI4) are modified to ensure a given UbK>R mutant is the sole source of Ub, with the exception of the UbK48R strain. In UbK48R strain, one of the three tandem copies of Ub in the UBI3 locus encodes wildtype Ub, resulting in ~80% replacement of the Ub pool with UbK48R. The proteasome mutant strains were as described in Arendt and Hochstrasser24, in these strains PRE3 and PUP1 were deleted and in control strains wildtype alleles of PRE3 and PUP1 were reintroduced, and in catalytic inactive strains pre3-T20A and pup1-T30A were introduced. For SCFTIR1 assays, Skp1-TIR1 fusion protein (S. cerevisiae Skp1 and O. sativa TIR1) under the control of a CUP1 promoter was integrated into the PDR5 locus, thereby eliminating the Pdr5 drug efflux pump and sensitizing cells to MG132 treatment26. Cargo targeted for SCFTIR1 degradation were tagged with Auxin-Inducible Degron (AID: residues 63-111 of A. thaliana IAA17:ADB93635). Endogenous Vps10 was modified for degradation assays. Vps10 was C-terminally tagged with NeonGreen-AID, GFP, or sfGFP-DHFR by integrating the corresponding coding sequences into the VPS10 locus. To N-terminally tag Vps10 with mCherry, the native promoter was replaced either with the MET25 promoter or with a modified TEF1 promoter followed by tetracycline-binding riboswitches that block translation when bound to tetracycline. For nanobody (α-GFP)-Ub-E3 ligase assays, the E3 ligase was encoded in a tetracycline/doxycycline-inducible low-copy plasmid. The bicistronic plasmid encoded the TetOn3G protein81, constitutively expressed from a modified TEF1* promoter82. Transcription was terminated by both DEG1 and ADH terminator sequences to prevent read-through of the second ORF83. The second ORF expressed the E3 ligases from a synthetic low-background promoter derived from PDR3 and 8 tandem tetO sites. The E3 ligases were fused C-terminally to four tandem HA epitopes and the VHH-domain cABGFP4 nanobody84.
Cell growth and assays
Yeast growth was monitored using optical density at 600 nm (OD600). Cells were inoculated from a starter culture and grown overnight to an OD600 of 0.3–0.6 at 29 °C, on an orbital shaker at 190 RPM unless otherwise stated. Synthetic complete media contained 2% glucose, yeast nitrogen base without amino acids and ammonium sulfate (DifcoTM Becton Dickinson, Franklin Lakes, NJ, or Y1251 Sigma Aldrich), 0.5% ammonium sulfate (Research Products International, Mount Prospect, IL), and complete supplement dropout mixture that allowed for appropriate selection (Formedium, Norfolk, UK).
For SCFTIR1 degradation assays, degradation was triggered by addition of 10 µM CuCl2, to induce expression of Skp1-TIR1, and auxin to induce interaction of AID and TIR1. The auxin used in these studies was indole-3-acetic acid (IAA, Sigma-Aldrich, St. Louis, MO) at 1 mM. Cells were harvested 60 min later. Skp1-TIR1 was placed under an inducible CUP1 promoter, since TIR1 partially induced degradation of AID tagged cargo in the absence of auxin.
For α-GFP-Ub-E3 ligase degradation assays, E3 ligase expression from a yeast TetOn3G plasmid was induced by 100 µg/ml doxycycline (Sigma-Aldrich, St. Louis, MO), and cells were harvested 60 min later.
To inhibit proteasome activity, cells were treated with 100 µM MG132 (UBPbio, Dallas, TX) 30 min prior to inducing degradation. For these experiments, PDR5 was disrupted by insertion of the CUP1pr-Skp1-TIR1 fusion gene.
Expression of mCherry-Vps10-NeonGreen-AID fusion protein was controlled by the MET25 promoter. To avoid overexpression and mis-targeting to the vacuole, 10 mg/ml methionine (Alfa Aesar, Ward Hill, MA) was included in the growth medium.
Expression of mCherry-Vps10-sfGFP-DHFR-AID was controlled by a modified TEF1 promoter (TEF1*pr) and tetracycline-inducible riboswitch53,85. Expression was inhibited with the addition of 0.5 mM tetracycline (Research Products International, Mount Prospect, IL).
For experiments with ATP depletion, cells were pelleted, washed, and incubated for 30 min in PBS containing 0.1 M NaF, 0.1 M NaN3, 20 mM 2-deoxyglucose, and 100 μM MG132 prior to lysis.
Immunoblotting
All antibodies were validated using extracts from cells with and without the protein or epitope to which the antibody was directed. Whole-cell extracts were prepared by resuspending pelleted (11,000 g for 30 s) cells in 0.2 M NaOH, repelleting, and resuspending in SDS-lysis buffer (8 M urea, 5% SDS, 10% glycerol, 50 mM Tris-HCl pH 6.8, 2.5% 2-mercaptoethanol, 0.02% bromophenol blue) at a concentration of 10 OD600 units/ml. The samples were heated at 95 °C for 1 min immediately before being loaded onto 4–12% gradient gels (ExpressPlus™, Genscript, Piscataway, NJ) for SDS-PAGE, followed by transfer to 0.22 µm nitrocellulose membranes. To detect the high molecular weight forms of Vps10 (Figs.6–8) the entire gel including the loading lanes was transferred. Primary antibodies and HRP-conjugated secondary antibodies (Supplementary Table 4) were used to generate chemiluminescent signals with SuperSignalTM West Femto or Pico PLUS Substrate (Thermo Fisher, Waltham, MA), that were recorded with a FluorChemTM 8800 (Alpha Innotech, San Leandro, CA) or an iBrightTM Imaging System (Thermo Fisher, Waltham, MA). Densitometry analysis was performed in Fiji78. The following primary antibodies were used. For NeonGreen detection, we used a rabbit polyclonal antibody from Cell Signaling Technology (CST; Cat. 53061S; discontinued) and, preferentially, the rabbit monoclonal mNeonGreen Tag antibody (CST; Cat. 41236), each at 1:1000–1:2000. GFP was detected using rabbit monoclonal α-GFP D5.1 (CST; Cat. 2956S; 1:1000–1:2000). HA-tagged proteins were detected using mouse monoclonal α-HA (BioLegend; 1:1000–1:2000). PGK was detected with mouse monoclonal α-PGK (Molecular Probes; Cat. A-6457, RRID:AB_22154; 1:1000–1:2000). For mCherry, we used a rabbit polyclonal antibody (Sigma Aldrich; Cat. AB356482, Lot 3536102) that was preabsorbed with pep1∆ pep4-3 lysate to reduce batch-dependent nonspecific binding; the effective dilution was ~1:1000. The rabbit monoclonal α-mCherry E5D8f (CST; Cat. 43590S) was used at 1:1000–1:2000. Vps10 was detected using a rabbit polyclonal antibody raised against aa 306–6969. maintained as serum and preabsorbed against vps10∆ pep4∆ extract; the effective dilution was 1:1000. CPY and ALP were detected using rabbit polyclonal antibodies from Tom Stevens (University of Oregon), each at 1:1000–1:2000. K48-linked polyUb was detected using rabbit monoclonal α-K48Ub (CST; Cat. 8081; 1:1000). Secondary antibodies (α-mouse, CST #7076; α-rabbit, CST #7074S) were used at a dilution of 1:2000.
Microscopy
Yeast cells were concentrated by centrifuging at 2,000 g for 2 min, transferred to microscope slides, and imaged at room temperature. Images were acquired using an Olympus fluorescence BX60 microscope equipped with UPlanSApo100×/1.40 oil objective and Hamamatsu Orca-R2 digital camera (Hamamatsu, JP) controlled by iVision software (BioVision Technologies).
Flow cytometry
Flow cytometry data were acquired on a BD LSRII or Cytek Aurora equipped with a 488 nm laser. The median fluorescence intensity (MFI) of cells without RFP-Vps10-NG-AID was subtracted from the MFI of each sample to remove background signal. Data are expressed as percentage of MFI in untreated samples, which were used to measure baseline RFP-Vps10-NG-AID expression. The forward and side scatter gating strategy used is shown in Supplementary Fig. 6B.
Subcellular fractionation
Cell fractions were collected from pelleted yeast that were washed twice in ice cold PBS containing protease inhibitors (cOmplete EDTA-free and Pefabloc (Roche, Basel, CH) and lysed using a OneShot cell disruptor (Constant Systems, Daventry, UK) at 35 kPsi. Lysate was centrifuged at 5,000 g for 10 min at 4 °C, to generate a post-nuclear supernatant, that was subsequently centrifuged at 200,000 g for 1 h, generating a soluble cytosolic fraction and crude membrane pellet.
NMR titration studies of Ub and HDD-RVP binding
Interactions between Ub and ScDdi1 or human DDI2 HDD-RVP domains were monitored using a series of NMR titration experiments. 15N-ubiquitin was produced as previously described86. Recombinant 6xHis tagged ScDdi1 or human DDI2 HDD-RVP were expressed in E. coli BL21(DE3) cells upon induction with 0.5 mM IPTG at 18 °C for 20 h in LB media supplemented with antibiotic and 0.1% glucose. Cells were suspended in ice cold PBS containing protease inhibitors (cOmplete EDTA-free and Pefabloc; Roche, Basel, CH) and lysed using a OneShot cell disruptor (Constant Systems, Daventry, UK) at 25 kPsi. The 6xHis-tagged proteins were purified using Talon Co2+ affinity resin (Takara Bio, USA), eluted with 150 mM Imidazole in PBS (pH 7.8), and equilibrated to 50 mM NaCl, 40 mM NaPO4, pH 6.95 (NMR buffer). NMR samples contained 10% D2O in NMR buffer. Data were collected at 25 °C on a Bruker Avance II 800 MHz NMR spectrometer equipped with a TCI cryoprobe and analyzed with SPARKY and NMRView87,88. 15N/1H HSQC spectra of 15N-Ub (30 μM) were collected in the presence of increasing concentrations of recombinant ScDdi1 or human DDI2 HDD-RVP domains, up to molar ratios of 9.4 and 16.8 fold, respectively. 1H chemical shifts were referenced to 2,2-dimethyl-2-silapentane-5-sulfonate (DSS). 15N chemical shifts were referenced indirectly to DSS as described in Bruker software. Chemical shift perturbations in the [1H,15N]-HSQC spectra of Ub were calculated using Eq. (1).
Residues at or near the binding surface were defined as those with CSPs greater than 0.5σ above the mean Δδ. To quantify the binding affinity of HDD-RVP domains for 15N-Ub, changes in the Ub L71 resonance were monitored during titration experiments. Residue L71 was selected because it lies within the binding interface and exhibits both larger chemical shift perturbations and peak intensity changes. The normalized change in peak intensity (ΔI) of Ub L71 was assumed to reflect the fraction of Ub bound to Ddi1 (\(\frac{\left[{{{\rm{PL}}}}\right]}{\left[{P}_{t}\right]}\)). ΔI was calculated using Eq. (2), where Ifree and Ibound are the peak intensities of Ub L71 in the absence and presence of Ddi1.
The resulting ΔI values were used to fit the single-site binding model described in Eq. (3)89,90 using a least-squares in GraphPad Prism (GraphPad Software) to obtain Kd and the maximal bound fraction ([PL]max).
where [Pt] is the total concentration of 15N-Ub (held constant during titration); [L] is the titrating ligand Ddi1 concentration; and [PL] is the concentration of Ub–Ddi1 complex. In Fig. 3D,E, [PL]/[Pt] is plotted on the Y-axis (bound fraction) as a function of [L] on the X-axis.
Software use
Graphpad Prism 10.4.2 (GraphPad Software, Inc.) was used for statistical analysis and graphing. Fiji/NIH Image (ImageJ2, v2.14.0, imageJ.net) was used to quantify immunoblot data. Adobe Illustrator (v27.8.1, Adobe Inc., San Jose, CA, USA) was used to assemble figures. Protein structures were drawn using ChimeraX91 and Pymol (v2.5.5, Schrödinger, LLC). NMR spectra were graphed using the NMRpipe suite92. Alphafold multimer93 was used to model the HDD-RVP domain of Ddi1 as a dimer.
Statistics and reproducibility
Statistics were calculated on data collected from at least three independent biological replicates of the yeast strains listed in Supplementary Tables 1 and 4. The exact sample size (n) is reported in figure legends. Investigators were not blinded to samples. Data were expected to have normal distributions and equal variances, and statistical significance was determined at p < 0.05. Data are presented as mean ± SD with individual data points shown as semi-transparent grey filled circles. The type of statistical test and exact p-values are reported in Supplementary Information (Supplementary Note: Statistical Outcomes).
For experiments showing only representative data, each was repeated with similar results as follows: 1C (3 times), 1D (3 times), 1G (2 times), 2C (3 times), 2D (3 times), 3D and 3E (Ub-binding by HDD–RVP was reproduced in two independent NMR experiments: first using one protein batch at a single HDD–RVP: ¹⁵N-Ub ratio, and then with a second batch used for the titration analysis shown), 4A (3 times), 4E (2 times), 6B (1 time), 7F (1 time), 8A (1 time), 8B (1 time); Supplemental Figures: 1B (1 time), 1C (5 time), 1D (3 times), 2A (1 time), 2B (2 times), 4B (1 time), 6A (1 time), 6C (1 time), 6D (1 time), 6E (1 time), 6F (1 time), 6G (twice as shown), 6H (twice as shown).
Reporting summary
Further information on research design is available in the Nature Portfolio Reporting Summary linked to this article.
Data availability
All data from this study are provided as Source Data at Figshare: https://doi.org/10.6084/m9.figshare.28678325. This includes immunoblot, microscopy, flow cytometry, NMR data, numerical data for all plots, as well as maps of plasmids and other DNA. Materials (eg yeast strains and plasmids) are available upon request.
References
Christianson, J. C., Jarosch, E. & Sommer, T. Mechanisms of substrate processing during ER-associated protein degradation. Nat. Rev. Mol. Cell Biol. 24, 777–796 (2023).
Schmidt, O. et al. Endosome and Golgi-associated degradation (EGAD) of membrane proteins regulates sphingolipid metabolism. EMBO J. 38, e101433 (2019).
Piper, R. C., Dikic, I. & Lukacs, G. L. Ubiquitin-dependent sorting in endocytosis. Cold Spring Harb. Perspect. Biol. 6 (2014).
Avci, D. & Lemberg, M. K. Clipping or extracting: two ways to membrane protein degradation. Trends Cell Biol. 25, 611–622 (2015).
Komander, D. & Rape, M. The ubiquitin code. Annu Rev. Biochem 81, 203–229 (2012).
Strickland, M. et al. Tsg101/ESCRT-I recruitment regulated by the dual binding modes of K63-linked diubiquitin. Structure 30, 289–299.e286 (2022).
Tsuchiya, H. et al. In vivo ubiquitin linkage-type analysis reveals that the Cdc48-Rad23/Dsk2 Axis Contributes to K48-linked chain specificity of the proteasome. Mol. Cell 66, 488–502.e487 (2017).
Cereghino, J. L., Marcusson, E. G. & Emr, S. D. The cytoplasmic tail domain of the vacuolar protein sorting receptor Vps10p and a subset of VPS gene products regulate receptor stability, function, and localization. Mol. Biol. Cell 6, 1089–1102 (1995).
Cooper, A. A. & Stevens, T. H. Vps10p cycles between the late-Golgi and prevacuolar compartments in its function as the sorting receptor for multiple yeast vacuolar hydrolases. J. Cell Biol. 133, 529–541 (1996).
Marcusson, E. G., Horazdovsky, B. F., Cereghino, J. L., Gharakhanian, E. & Emr, S. D. The sorting receptor for yeast vacuolar carboxypeptidase Y is encoded by the VPS10 gene. Cell 77, 579–586 (1994).
Urbanowski, J. L. & Piper, R. C. Ubiquitin sorts proteins into the intralumenal degradative compartment of the late-endosome/vacuole. Traffic 2, 622–630 (2001).
Caussinus, E. & Affolter, M. deGradFP: A System to Knockdown GFP-Tagged Proteins. Methods Mol. Biol. 1478, 177–187 (2016).
Kee, Y., Lyon, N. & Huibregtse, J. M. The Rsp5 ubiquitin ligase is coupled to and antagonized by the Ubp2 deubiquitinating enzyme. EMBO J. 24, 2414–2424 (2005).
Hofmann, R. M. & Pickart, C. M. Noncanonical MMS2-encoded ubiquitin-conjugating enzyme functions in assembly of novel polyubiquitin chains for DNA repair. Cell 96, 645–653 (1999).
Renz, C. et al. Ubc13-Mms2 cooperates with a family of RING E3 proteins in budding yeast membrane protein sorting. J Cell Sci 133 (2020).
Ibrahim, A. F. M. et al. Antibody RING-Mediated Destruction of Endogenous Proteins. Mol. Cell 79, 155–166.e159 (2020).
Kim, H. C. & Huibregtse, J. M. Polyubiquitination by HECT E3s and the determinants of chain type specificity. Mol. Cell Biol. 29, 3307–3318 (2009).
Petroski, M. D. & Deshaies, R. J. Mechanism of lysine 48-linked ubiquitin-chain synthesis by the cullin-RING ubiquitin-ligase complex SCF-Cdc34. Cell 123, 1107–1120 (2005).
Skowyra, D., Craig, K. L., Tyers, M., Elledge, S. J. & Harper, J. W. F-box proteins are receptors that recruit phosphorylated substrates to the SCF ubiquitin-ligase complex. Cell 91, 209–219 (1997).
Feldman, R. M., Correll, C. C., Kaplan, K. B. & Deshaies, R. J. A complex of Cdc4p, Skp1p, and Cdc53p/cullin catalyzes ubiquitination of the phosphorylated CDK inhibitor Sic1p. Cell 91, 221–230 (1997).
Nishimura, K., Fukagawa, T., Takisawa, H., Kakimoto, T. & Kanemaki, M. An auxin-based degron system for the rapid depletion of proteins in nonplant cells. Nat. Methods 6, 917–922 (2009).
Morawska, M. & Ulrich, H. D. An expanded tool kit for the auxin-inducible degron system in budding yeast. Yeast 30, 341–351 (2013).
Li, M., Rong, Y., Chuang, Y. S., Peng, D. & Emr, S. D. Ubiquitin-dependent lysosomal membrane protein sorting and degradation. Mol. Cell 57, 467–478 (2015).
Arendt, C. S. & Hochstrasser, M. Eukaryotic 20S proteasome catalytic subunit propeptides prevent active site inactivation by N-terminal acetylation and promote particle assembly. EMBO J. 18, 3575–3585 (1999).
Arendt, C. S. & Hochstrasser, M. Identification of the yeast 20S proteasome catalytic centers and subunit interactions required for active-site formation. Proc. Natl. Acad. Sci. USA 94, 7156–7161 (1997).
Collins, G. A., Gomez, T. A., Deshaies, R. J. & Tansey, W. P. Combined chemical and genetic approach to inhibit proteolysis by the proteasome. Yeast 27, 965–974 (2010).
Seaman, M. N., Marcusson, E. G., Cereghino, J. L. & Emr, S. D. Endosome to Golgi retrieval of the vacuolar protein sorting receptor, Vps10p, requires the function of the VPS29, VPS30, and VPS35 gene products. J. Cell Biol. 137, 79–92 (1997).
Seaman, M. N., McCaffery, J. M. & Emr, S. D. A membrane coat complex essential for endosome-to-Golgi retrograde transport in yeast. J. Cell Biol. 142, 665–681 (1998).
Rawlings, N. D., Barrett, A. J. & Bateman, A. MEROPS: the peptidase database. Nucleic Acids Res 38, D227–D233 (2010).
Ast, T., Michaelis, S. & Schuldiner, M. The Protease Ste24 Clears Clogged Translocons. Cell 164, 103–114 (2016).
Avci, D. et al. The yeast ER-intramembrane protease Ypf1 refines nutrient sensing by regulating transporter abundance. Mol. Cell 56, 630–640 (2014).
Trempe, J. F. et al. Structural studies of the yeast DNA damage-inducible protein Ddi1 reveal domain architecture of this eukaryotic protein family. Sci. Rep. 6, 33671 (2016).
Hwang, J. et al. A Golgi rhomboid protease Rbd2 recruits Cdc48 to cleave yeast SREBP. EMBO J. 35, 2332–2349 (2016).
Yang, X., Arines, F. M., Zhang, W. & Li, M. Sorting of a multi-subunit ubiquitin ligase complex in the endolysosome system. Elife 7 (2018).
Richly, H. et al. A series of ubiquitin binding factors connects CDC48/p97 to substrate multiubiquitylation and proteasomal targeting. Cell 120, 73–84 (2005).
Shi, Y. et al. Rpn1 provides adjacent receptor sites for substrate binding and deubiquitination by the proteasome. Science 351 (2016).
Yip, M. C. J., Bodnar, N. O. & Rapoport, T. A. Ddi1 is a ubiquitin-dependent protease. Proc. Natl. Acad. Sci. USA 117, 7776–7781 (2020).
Dirac-Svejstrup, A. B. et al. DDI2 Is a Ubiquitin-Directed Endoprotease Responsible for Cleavage of Transcription Factor NRF1. Mol. Cell 79, 332–341.e337 (2020).
Wang, Y. et al. Proteolytic activation of angiomotin by DDI2 promotes angiogenesis. EMBO J. 42, e112900 (2023).
Sloper-Mould, K. E., Jemc, J. C., Pickart, C. M. & Hicke, L. Distinct functional surface regions on ubiquitin. J. Biol. Chem. 276, 30483–30489 (2001).
Meza Gutierrez, F. et al. Genetic analysis reveals functions of atypical polyubiquitin chains. Elife 7 (2018).
Nowicka, U. et al. DNA-damage-inducible 1 protein (Ddi1) contains an uncharacteristic ubiquitin-like domain that binds ubiquitin. Structure 23, 542–557 (2015).
Siva, M. et al. Human DNA-Damage-Inducible 2 Protein Is Structurally and Functionally Distinct from Its Yeast Ortholog. Sci. Rep. 6, 30443 (2016).
Trempe, J. F. et al. Mechanism of Lys48-linked polyubiquitin chain recognition by the Mud1 UBA domain. EMBO J. 24, 3178–3189 (2005).
Agrata, R. & Komander, D. Ubiquitin-A structural perspective. Mol. Cell 85, 323–346 (2025).
Cortesio, C. L., Lewellyn, E. B. & Drubin, D. G. Control of lipid organization and actin assembly during clathrin-mediated endocytosis by the cytoplasmic tail of the rhomboid protein Rbd2. Mol. Biol. Cell 26, 1509–1522 (2015).
Kandel, R. R. & Neal, S. E. The role of rhomboid superfamily members in protein homeostasis: Mechanistic insight and physiological implications. Biochim Biophys. Acta Mol. Cell Res 1867, 118793 (2020).
Wang, Y., Zhang, Y. & Ha, Y. Crystal structure of a rhomboid family intramembrane protease. Nature 444, 179–180 (2006).
Wu, Z. et al. Structural analysis of a rhomboid family intramembrane protease reveals a gating mechanism for substrate entry. Nat. Struct. Mol. Biol. 13, 1084–1091 (2006).
Ha, Y., Akiyama, Y. & Xue, Y. Structure and mechanism of rhomboid protease. J. Biol. Chem. 288, 15430–15436 (2013).
Braganca, C. E. & Kraut, D. A. Mode of targeting to the proteasome determines GFP fate. J. Biol. Chem. 295, 15892–15901 (2020).
Lee, C., Schwartz, M. P., Prakash, S., Iwakura, M. & Matouschek, A. ATP-dependent proteases degrade their substrates by processively unraveling them from the degradation signal. Mol. Cell 7, 627–637 (2001).
Kotter, P., Weigand, J. E., Meyer, B., Entian, K. D. & Suess, B. A fast and efficient translational control system for conditional expression of yeast genes. Nucleic Acids Res 37, e120 (2009).
Stringer, D. K. & Piper, R. C. A single ubiquitin is sufficient for cargo protein entry into MVBs in the absence of ESCRT ubiquitination. J. Cell Biol. 192, 229–242 (2011).
Lauwers, E., Erpapazoglou, Z., Haguenauer-Tsapis, R. & Andre, B. The ubiquitin code of yeast permease trafficking. Trends Cell Biol. 20, 196–204 (2010).
Renz, C. et al. Ubiquiton-An inducible, linkage-specific polyubiquitylation tool. Mol. Cell 84, 386–400.e311 (2024).
Kuhnle, N., Dederer, V. & Lemberg, M. K. Intramembrane proteolysis at a glance: from signalling to protein degradation. J Cell Sci 132 (2019).
Bock, J. et al. Rhomboid protease RHBDL4 promotes retrotranslocation of aggregation-prone proteins for degradation. Cell Rep. 40, 111175 (2022).
Weyer, Y. et al. The Dsc ubiquitin ligase complex identifies transmembrane degrons to degrade orphaned proteins at the Golgi. Nat. Commun. 15, 9257 (2024).
Yoshida, Y. et al. Sugar-mediated non-canonical ubiquitination impairs Nrf1/NFE2L1 activation. Mol. Cell 84, 3115–3127.e3111 (2024).
Waltho, A. et al. K48- and K63-linked ubiquitin chain interactome reveals branch- and length-specific ubiquitin interactors. Life Sci Alliance 7 (2024).
Collins, G. A., Sha, Z., Kuo, C. L., Erbil, B. & Goldberg, A. L. Mammalian Ddi2 is a shuttling factor containing a retroviral protease domain that influences binding of ubiquitylated proteins and proteasomal degradation. J. Biol. Chem. 298, 101875 (2022).
Serbyn, N. et al. The Aspartic Protease Ddi1 Contributes to DNA-Protein Crosslink Repair in Yeast. Mol. Cell 77, 1066–1079.e1069 (2020).
Besse, L., Kraus, M., Besse, A., Driessen, C. & Tarantino, I. The cytotoxic activity of carfilzomib together with nelfinavir is superior to the bortezomib/nelfinavir combination in non-small cell lung carcinoma. Sci. Rep. 13, 4411 (2023).
Wang, Y. et al. Angiomotin cleavage promotes leader formation and collective cell migration. Dev. Cell 60, 101–118.e107 (2025).
Chen, T. et al. Multiple myeloma cells depend on the DDI2/NRF1-mediated proteasome stress response for survival. Blood Adv. 6, 429–440 (2022).
Op, M. et al. The aspartyl protease DDI2 drives adaptation to proteasome inhibition in multiple myeloma. Cell Death Dis. 13, 475 (2022).
McQuibban, G. A., Saurya, S. & Freeman, M. Mitochondrial membrane remodelling regulated by a conserved rhomboid protease. Nature 423, 537–541 (2003).
Kim, J. et al. Identification of Rbd2 as a candidate protease for sterol regulatory element binding protein (SREBP) cleavage in fission yeast. Biochem Biophys. Res Commun. 468, 606–610 (2015).
Fleig, L. et al. Ubiquitin-dependent intramembrane rhomboid protease promotes ERAD of membrane proteins. Mol. Cell 47, 558–569 (2012).
Knopf, J. D. et al. Intramembrane protease RHBDL4 cleaves oligosaccharyltransferase subunits to target them for ER-associated degradation. J Cell Sci 133 (2020).
Paschkowsky, S., Hamze, M., Oestereich, F. & Munter, L. M. Alternative Processing of the Amyloid Precursor Protein Family by Rhomboid Protease RHBDL4. J. Biol. Chem. 291, 21903–21912 (2016).
Han, S. I. et al. Rhomboid protease RHBDL4/RHBDD1 cleaves SREBP-1c at endoplasmic reticulum monitoring and regulating fatty acids. PNAS Nexus 2, pgad351 (2023).
Lastun, V. L., Levet, C. & Freeman, M. The mammalian rhomboid protein RHBDL4 protects against endoplasmic reticulum stress by regulating the morphology and distribution of ER sheets. J. Biol. Chem. 298, 101935 (2022).
Penalva, Y. C. M. et al. Eta-secretase-like processing of the amyloid precursor protein (APP) by the rhomboid protease RHBDL4. J. Biol. Chem. 300, 107541 (2024).
Knopf, J. D. et al. RHBDL4-triggered downregulation of COPII adaptor protein TMED7 suppresses TLR4-mediated inflammatory signaling. Nat. Commun. 15, 1528 (2024).
Zhang, M. et al. RHBDD1 promotes colorectal cancer metastasis through the Wnt signaling pathway and its downstream target ZEB1. J. Exp. Clin. Cancer Res 37, 22 (2018).
Schindelin, J. et al. Fiji: an open-source platform for biological-image analysis. Nat. Methods 9, 676–682 (2012).
Van Den Hazel, H. B., Kielland-Brandt, M. C. & Winther, J. R. Review: biosynthesis and function of yeast vacuolar proteases. Yeast 12, 1–16 (1996).
Guerriero, C. J., Weiberth, K. F. & Brodsky, J. L. Hsp70 targets a cytoplasmic quality control substrate to the San1p ubiquitin ligase. J. Biol. Chem. 288, 18506–18520 (2013).
Zhou, X., Vink, M., Klaver, B., Berkhout, B. & Das, A. T. Optimization of the Tet-On system for regulated gene expression through viral evolution. Gene Ther. 13, 1382–1390 (2006).
Nevoigt, E. et al. Engineering of promoter replacement cassettes for fine-tuning of gene expression in Saccharomyces cerevisiae. Appl Environ. Microbiol 72, 5266–5273 (2006).
Song, W., Li, J., Liang, Q. & Marchisio, M. A. Can terminators be used as insulators into yeast synthetic gene circuits? J. Biol. Eng. 10, 19 (2016).
Saerens, D. et al. Identification of a universal VHH framework to graft non-canonical antigen-binding loops of camel single-domain antibodies. J. Mol. Biol. 352, 597–607 (2005).
Oh, J. H., Chen, S. J. & Varshavsky, A. A reference-based protein degradation assay without global translation inhibitors. J. Biol. Chem. 292, 21457–21465 (2017).
Pashkova, N. et al. WD40 repeat propellers define a ubiquitin-binding domain that regulates turnover of F box proteins. Mol. Cell 40, 433–443 (2010).
Lee, W., Tonelli, M. & Markley, J. L. NMRFAM-SPARKY: enhanced software for biomolecular NMR spectroscopy. Bioinformatics 31, 1325–1327 (2015).
Johnson, B. A. & Blevins, R. A. NMR View: A computer program for the visualization and analysis of NMR data. J. Biomol. NMR 4, 603–614 (1994).
Fielding, L. NMR methods for the determination of protein–ligand dissociation constants. Prog. Nucl. Magn. Reson. Spectrosc. 51, 219–242 (2007).
Briggs, D. C. et al. Structural basis of laminin binding to the LARGE glycans on dystroglycan. Nat. Chem. Biol. 12, 810–814 (2016).
Pettersen, E. F. et al. UCSF Chimera–a visualization system for exploratory research and analysis. J. Comput Chem. 25, 1605–1612 (2004).
Delaglio, F. et al. NMRPipe: a multidimensional spectral processing system based on UNIX pipes. J. Biomol. NMR 6, 277–293 (1995).
Evans, R. et al. Protein complex prediction with AlphaFold-Multimer. bioRxiv, 2021.2010.2004.463034 (2022).
Acknowledgements
We acknowledge the University of Iowa personnel and instrumentation in the IIHG Genomic Sequencing, the Carver College of Medicine NMR, and Protein & Crystallography core facilities. This work was supported NIH RO1GM058202 to R.C.P. A.Y.M. was supported by A.D.A. postdoctoral fellowship.
Author information
Authors and Affiliations
Contributions
A.Y.M., R.C.P. conceptualization; A.Y.M., L.Y., R.C.P. investigation; A.Y.M., L.Y. visualization; A.Y.M., L.Y., S.W., R.C.P. methodology; A.Y.M. writing–original draft; A.Y.M., R.C.P. writing–review and editing; R.C.P. supervision; A.Y.M., R.C.P. funding acquisition.
Corresponding author
Ethics declarations
Competing interests
The authors declare no competing interests.
Peer review
Peer review information
Nature Communications thanks the anonymous reviewer(s) for their contribution to the peer review of this work. A peer review file is available.
Additional information
Publisher’s note Springer Nature remains neutral with regard to jurisdictional claims in published maps and institutional affiliations.
Rights and permissions
Open Access This article is licensed under a Creative Commons Attribution-NonCommercial-NoDerivatives 4.0 International License, which permits any non-commercial use, sharing, distribution and reproduction in any medium or format, as long as you give appropriate credit to the original author(s) and the source, provide a link to the Creative Commons licence, and indicate if you modified the licensed material. You do not have permission under this licence to share adapted material derived from this article or parts of it. The images or other third party material in this article are included in the article’s Creative Commons licence, unless indicated otherwise in a credit line to the material. If material is not included in the article’s Creative Commons licence and your intended use is not permitted by statutory regulation or exceeds the permitted use, you will need to obtain permission directly from the copyright holder. To view a copy of this licence, visit http://creativecommons.org/licenses/by-nc-nd/4.0/.
About this article
Cite this article
Minard, A.Y., Winistorfer, S., Yu, L. et al. K48-ubiquitin-dependent proteases cut-up post-ER proteins. Nat Commun 17, 1669 (2026). https://doi.org/10.1038/s41467-026-68367-7
Received:
Accepted:
Published:
Version of record:
DOI: https://doi.org/10.1038/s41467-026-68367-7











