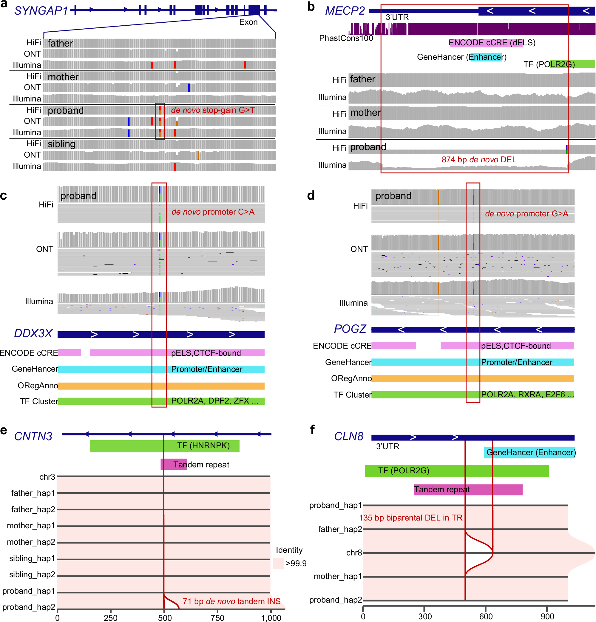
Fig. 4: Pathogenic and candidate variants missed by short-read WGS.
From: Using the linear references from the pangenome to discover missing autism variants

Long-read sequencing solved cases a (12237_p1) involving a stop-gain de novo mutation in SYNGAP1 and b (HYZ207_p1) involving a de novo deletion in the last exon of MECP2. c A de novo candidate mutation in the promoter of DDX3X in 14133_p1. d A de novo candidate mutation in the promoter of POGZ in 12456_p1. e A 71 bp de novo tandem insertion in 11201_p1, predicted to interrupt the HNRNPK TF binding cluster in the intron of CNTN3. f A 135 bp homozygous tandem repeat (TR) contraction in the 3’ UTR of CLN8 in 11616_p1, predicted to disrupt the transcription of CLN8. The variants are highlighted with red boxes. ENCODE cCREs, ORegAnno, GeneHancer, ENCODE TF Clusters, and tandem repeats are published datasets from UCSC Genome Browser tracks. Source data are provided in Supplementary Data 4.