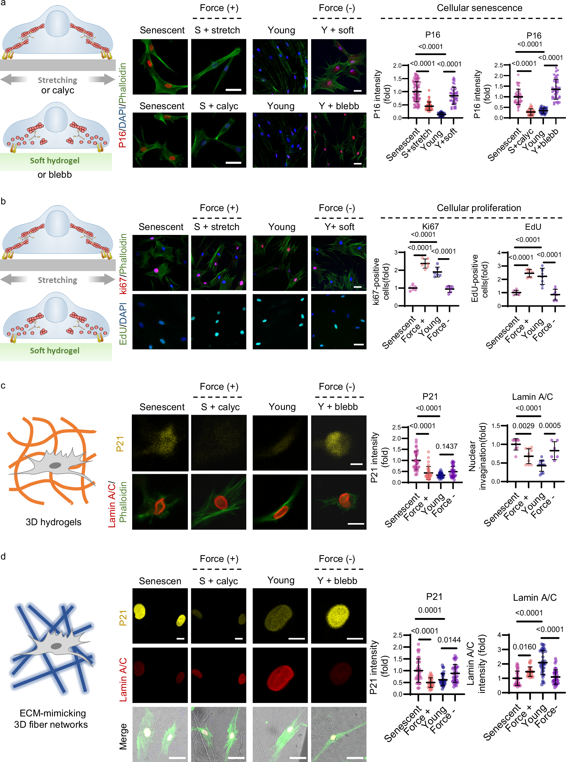
Fig. 2: Cellular mechanotransduction regulates cell senescence and cell proliferation.
From: Mechanical rejuvenation of senescent stem cells and aged bone via chromatin remodeling

a Senescent and young BMSCs were subjected to mechanical interventions to alter intracellular traction forces. In senescent cells, traction force was increased using either mechanical stretching (5% strain, 0.02 Hz) or calyculin A treatment (myosin light chain phosphatase inhibitor), resulting in a significant reduction of p16INK4a expression. In young cells, traction force was reduced using either soft hydrogels (1.5 kPa) or blebbistatin treatment (selective myosin II inhibitor), which led to elevated p16INK4a expression (red, n = 50 biologically independent cells per group). Green indicates F-actin; and blue indicates DAPI. b Proliferation analysis using Ki67 immunostaining (red) and EdU incorporation (green). Green indicates F-actin; and blue indicates DAPI. Senescent BMSCs were subjected to enhanced traction force via mechanical stretching, while young BMSCs were exposed to reduced traction force on soft hydrogels (1.5 kPa). Representative images and quantification (n = 6 biologically independent samples per group) are shown. c, d Mechanotransduction and senescence analysis in 3D bone marrow-mimicking microenvironments. Senescent and young BMSCs were cultured in (c) GelMA hydrogels or (d) ECM-mimicking 3D fiber networks (Young’s modulus: 1–4 kPa). Cellular traction forces were pharmacologically modulated: senescent BMSCs were treated with calyculin A to enhance force, whereas young BMSCs were treated with blebbistatin to reduce force. Immunofluorescence analysis of p21 (yellow) and Lamin A/C (red) was performed to assess cellular senescence and mechanotransduction activity, respectively (n = 35 biologically independent cells per group). Data are presented as mean ± SD. Scale bar, 10 μm for p21 in fig. e, f 50 μm for others. One-way ANOVA followed by Tukey’s post hoc test (two-sided) was used, and adjustment for multiple comparisons was applied. Exact P values and sample sizes (n) are provided. All raw data supporting the findings of this study are provided in Source data 2.