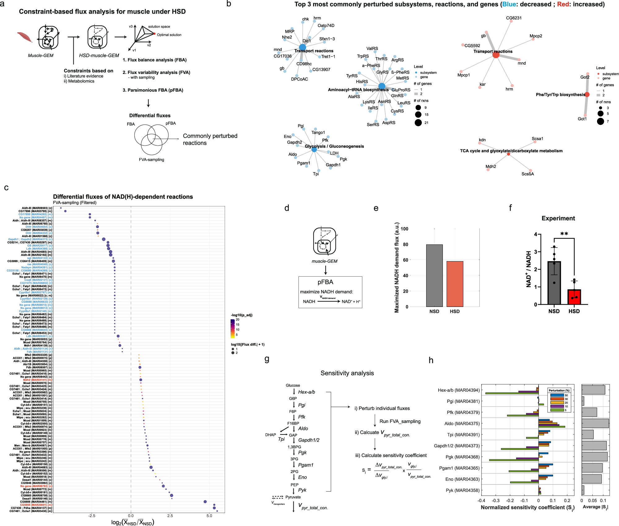
Fig. 3: Constraint-based flux analyses predict perturbations in NAD(H)-dependent reactions in muscle under high sugar diet.

a Schematics of constraint-based semi-quantitative flux analyses for muscle under HSD. Constraints were applied to reflect metabolic alterations observed in muscle under HSD, recapitulating features of type 2 diabetes in Drosophila. FBA, pFBA, and FVA_sampling analyses were performed to estimate differential reaction fluxes, identifying commonly perturbed reactions across the methods. Elements created in BioRender. Moon, S. (2026) https://BioRender.com/1nasxv2. b Networks showing the top three most commonly perturbed subsystems, reactions, and genes from the decreased (blue) and increased (red) reaction sets identified across flux analyses. Node size indicates the number of reactions associated with each subsystem, and edge width represents the number of linked genes. c Differential fluxes of NAD(H)-dependent reactions between HSD and NSD from FVA_sampling analysis. Dot size reflects absolute differential flux and color scale indicates adjusted p-values from a two-sample Z-test. X-axis shows log2 fold change, with threshold of ± 0.5. Reactions consistently decreased or increased across different flux analyses are labeled in blue or red, respectively. d Schematic of the pFBA evaluating maximum NADH production capacity under HSD and NSD conditions. An artificial NADH oxidation reaction (NADH → NAD⁺) was introduced as a total NADH demand across cytosolic, mitochondrial, and peroxisomal compartments. e Maximal NADH demand flux estimated by pFBA between NSD and HSD conditions. f NAD+/NADH ratio in w1118 male flies fed NSD or HSD for five days. Data are shown as mean ± SD from biological replicates (n = 5). Statistical significance was assessed using a two-tailed unpaired t-test; ** p < 0.01. g Schematic of the sensitivity analysis workflow for glycolysis. Individual glycolytic fluxes were perturbed, followed by FVA-sampling to quantify changes in total pyruvate consumption flux, which served as a proxy for glycolytic output. Normalized sensitivity coefficients were calculated to assess each reaction’s influence on the pathway output flux. h Bar plot showing normalized sensitivity coefficients (\({{{\rm{S}}}}_{{{\rm{i}}}}\)) of glycolytic reactions under different perturbation magnitudes (5–50%). The bar plot on the right shows the average absolute sensitivity (|\({S}_{i}|\)), highlighting reactions with the greatest overall influence under these simulations. Source data are provided as a Source Data file.