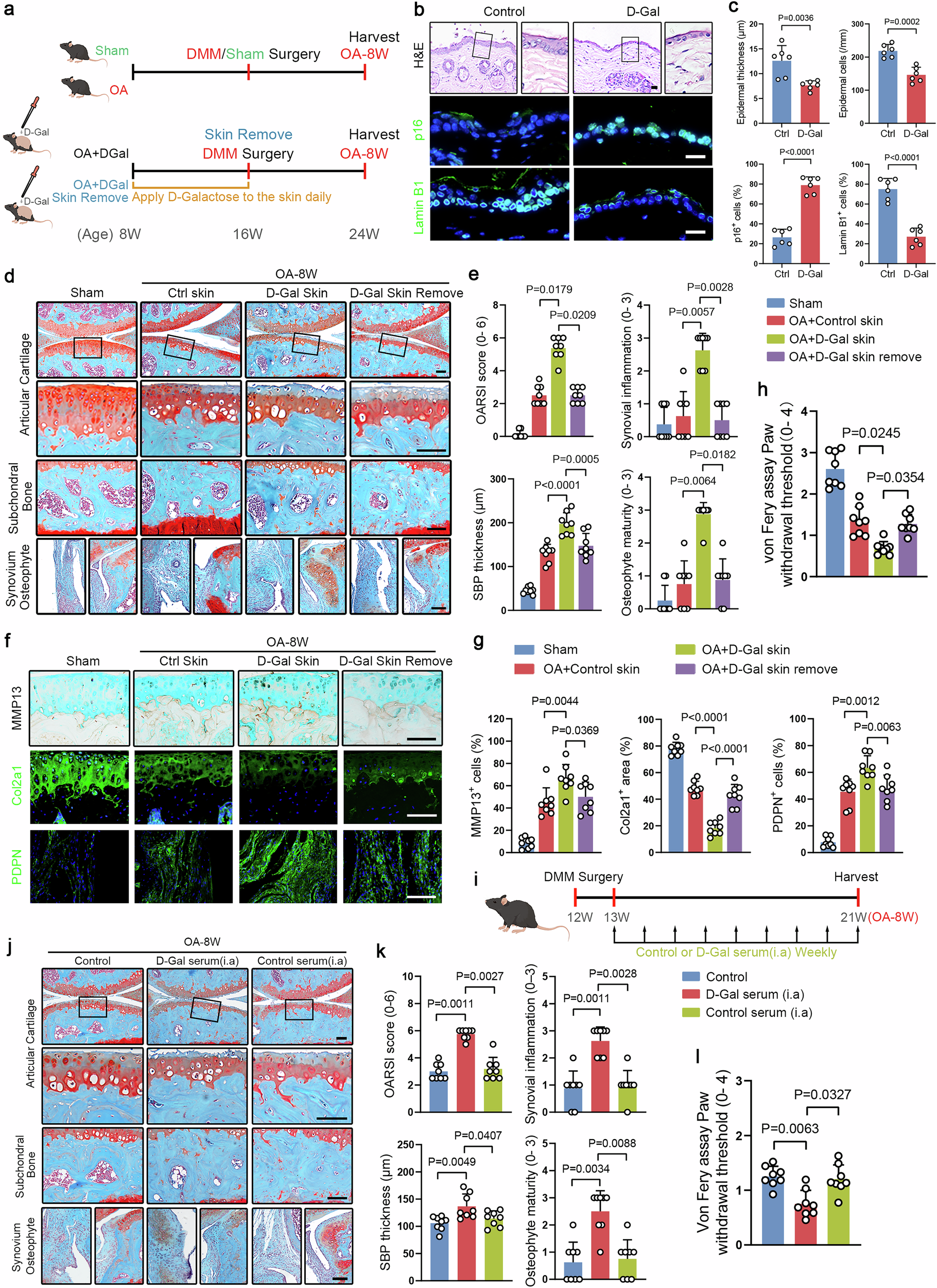
Fig. 1: Premature skin aging promotes traumatic osteoarthritis (OA) progression in mice.
From: Aged skin exacerbates experimental osteoarthritis via enhanced IL-36R signaling

a Schematic illustrating the establishment of an OA model in control mice, mice with cutaneous application of D-galactose (D-gal), and mice with D-gal treated skin removed. b, c H&E staining (b) and quantification of epidermal thickness and cell numbers (c). Immunostaining (b) and quantification (c) of p16 and lamin B1 in skin sections from control and D-gal treated mice. Scale bar: 20 μm. d, e Safranin-O staining (d), scoring of OA parameters (e) in sham- or DMM-operated control, D-Gal-treated mice, or mice with D-Gal-treated skin removed at 8 weeks post-DMM surgery. The inset in the images is shown in the magnified images in the bottom row. Scale bar: 50 μm f–h. Immunostaining (f) and quantification (g) of MMP13, Collagen II, PDPN and quantitative analysis of the von Frey threshold (h) in joint sections from sham or DMM-operated control, D-Gal cutaneous applicated mice or mice with D-Gal treated skin removed at 8 weeks post DMM surgery. Scale bar, 50 μm. i Schematic of the experimental design to determine the effects of intra-articular injection serum from control (CS) or mice with D-Gal cutaneous applicated (DS) on OA progression and pain in C57BL/6 J mice. j–l Safranin-O staining (j), scoring of OA parameters (k) and quantitative analysis of von Frey threshold (l) in DMM-operated C57BL/6 J mice with intra-articular injection serum from control or mice with D-Gal cutaneous applicated. Scale bar: 50 μm; n = 6 (b, c) or 8 (d–l) mice per group, and results from one representative replicate are shown. Quantitative data are shown as the mean ± SD. P-values are from two-tailed unpaired t test (c), one-way ANOVA test followed by Tukey’s post hoc test (g, SBP thickness in e or k) and Kruskal–Wallis test followed by Dunn’s post hoc test (OARSI, synovial inflammation scores, osteophyte maturity scores in e or k, h, l). n indicates biological replicates; any technical repeats were averaged within each biological sample. Source data are provided as a Source Data file.