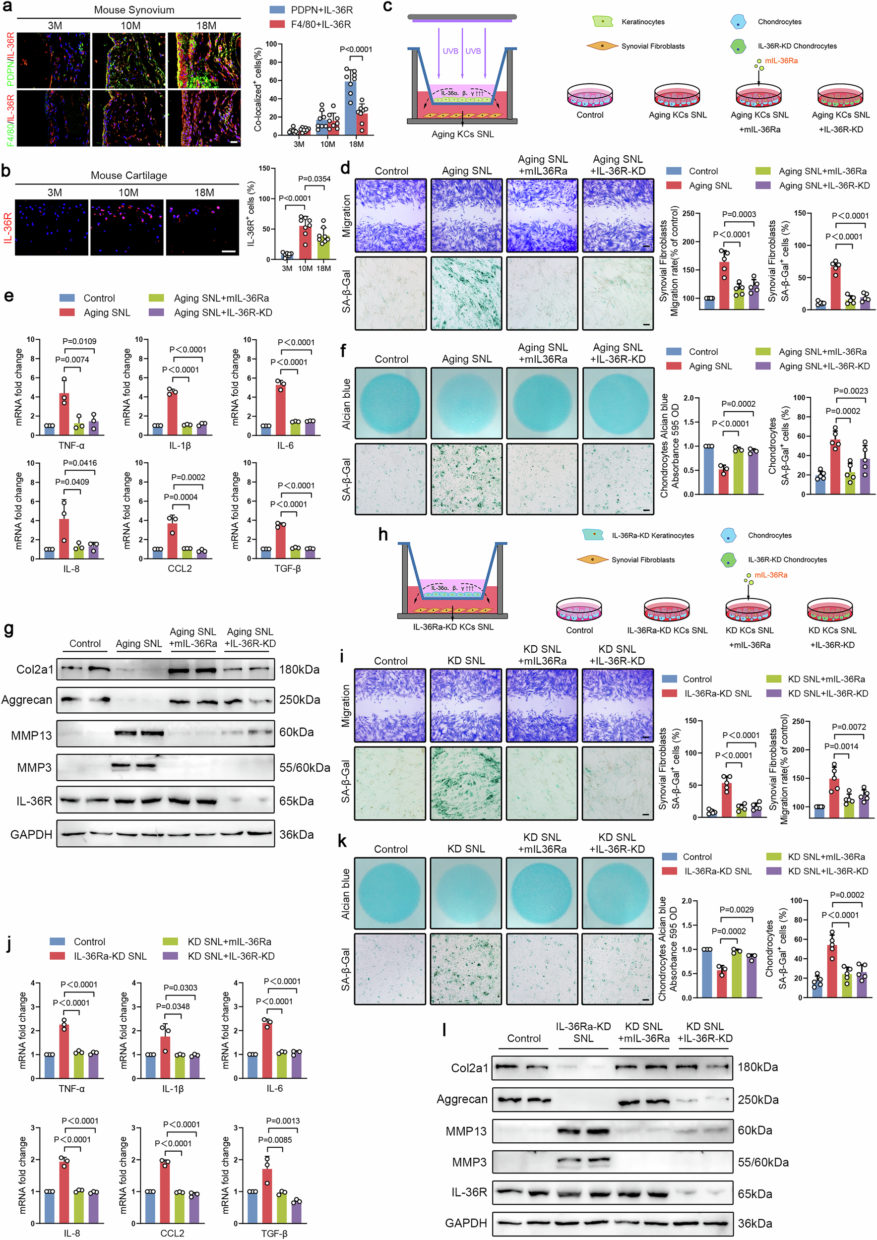
Fig. 5: IL-36 agonizts from keratinocytes induce chondrocyte catabolism and inflammation in synovial fibroblasts.
From: Aged skin exacerbates experimental osteoarthritis via enhanced IL-36R signaling

a Immunostaining and quantification of IL-36R (red) with PDPN (green) or F4/80 (green) in synovial tissues from mice aged 3, 10, or 18 months. Scale bar: 20 μm. b Immunostaining and quantification of IL-36R (red) in the articular cartilages of mice aged 3, 10, or 18 months. Scale bar: 20 μm. c Schematic illustrating the induction of mouse keratinocyte senescence with UVB irradiation, and investigation into the effects of Aging SNL on chondrocytes or synovial fibroblasts with mIL-36Ra or IL-36R knockdown. d, e Representative images and quantification of cell wound scratch assay and β-gal staining results. Scale bar, 100 μm (d) qRT–PCR detection of mRNA levels of TNFα, IL-1β, IL-6, IL-8, CCL2, and TGF-β (e) in mice synovial fibroblasts under the indicated stimulation. f, g Representative images and quantification of alcian blue and β-gal staining (f; scale bar, 100 μm for β-gal staining), western blotting results of collagen II, aggrecan, MMP13, MMP3, and IL-36R (g) in mouse chondrocytes under the indicated stimulation conditions. h Schematic illustrating the knockdown of IL-36Ra in mouse keratinocytes, and investigation into the effects of IL-36Ra-KD SNL on chondrocytes or synovial fibroblasts with mIL-36Ra or IL-36R knockdown. i–j Representative images and quantification of cell wound scratch assay and β-gal staining results. Scale bar, 100 μm (i). qRT–PCR detection of the mRNA levels of TNFα, IL-1β, IL-6, IL-8, CCL2, and TGF-β (j) in synovial fibroblasts of mice under the indicated stimulation conditions. k, l Representative images and quantification of alcian blue and β-gal staining (k; scale bar, 100 μm for β-gal staining), and western blotting results of collagen II, aggrecan, MMP13, MMP3, and IL-36R (l) in mouse chondrocytes under indicated stimulation; n = 8 (a, b) mice per group and results from one representative replicate are shown. Experiments were repeated five (d, f, i, k) or three (e, g, j, l) times with similar results. Quantitative data are shown as the mean ± SD. P-values are from two-tailed unpaired t test (a), one-way ANOVA test followed by Tukey’s post hoc test (b, d–f, i–k). n indicates biological replicates; any technical repeats were averaged within each biological sample. Source data are provided as a Source Data file.