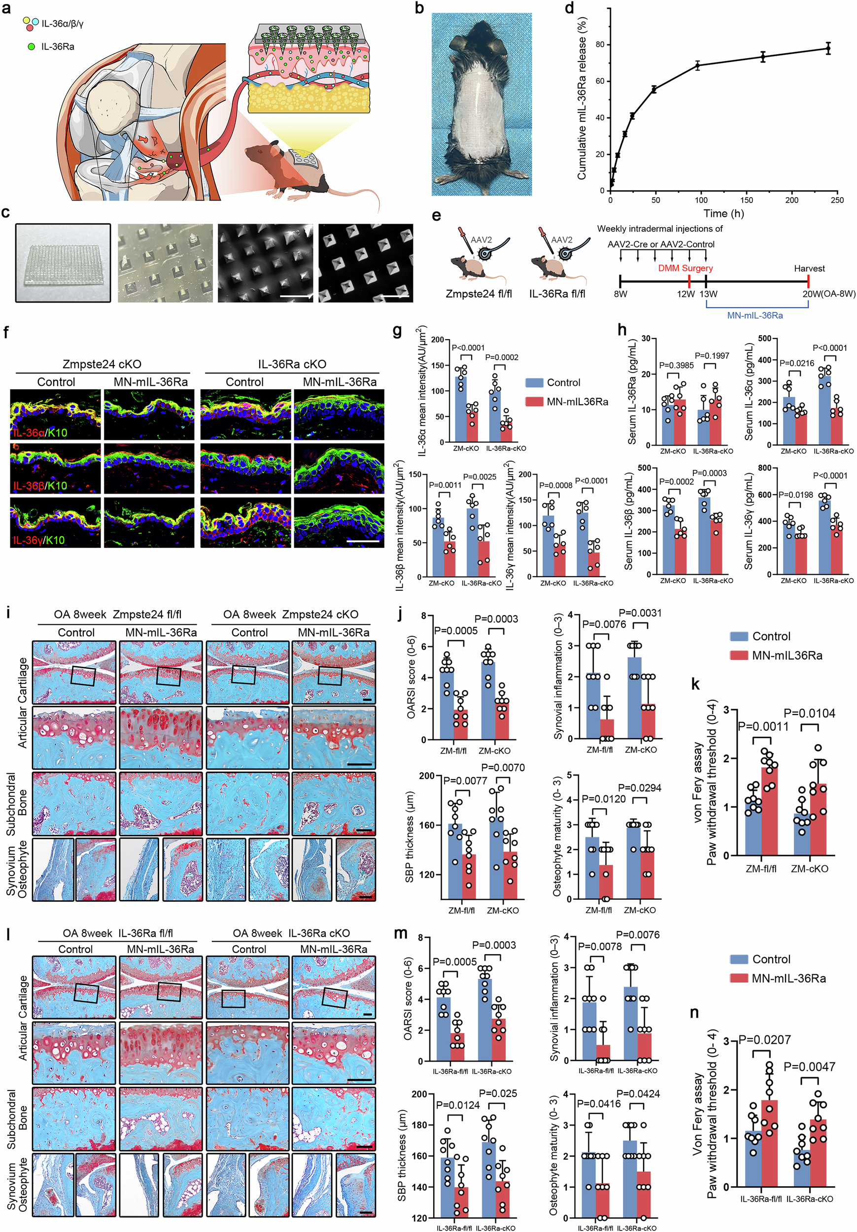
Fig. 6: Inserting microneedles loaded with mIL-36Ra into the skin attenuates experimental OA in mice.
From: Aged skin exacerbates experimental osteoarthritis via enhanced IL-36R signaling

a, b A schematic and image illustrating the insertion of microneedles loaded with mIL-36Ra (MN-mIL-36Ra) into the mouse epidermis layer. c Image of MN-mIL-36Ra under optical microscope and SEM. Scale bar: 100 μm (c). d Drug release in MN-mIL-36Ra. e Schematic of the experimental design to determine the effects of MN-mIL-36Ra on OA progression and pain in Zmpste24fl/fl and ZM-cKO mice, IL-36Rafl/fl and IL-36Ra-cKO mice with surgically-induced DMM OA. f–g Immunostaining (f) and quantification (g) of K10 with IL-36α/β/γ in epidermal skin from ZM-cKO and IL-36Ra-cKO mice with or without MN-mIL-36Ra insertion. Scale bar: 50 μm. h Quantified ELISA results of IL-36Ra and IL-36α/β/γ cytokines in serum from ZM-cKO and IL-36Ra-cKO mice with or without MN-mIL-36Ra insertion for 8 weeks. i–k Safranin-O staining (i), scoring of OA parameters (j), and quantitative analysis of the von Frey threshold (k) in DMM-operated Zmpste24fl/fl and Z24-cKO mice with or without MN-mIL-36Ra insertion. The inset in the images is shown in the magnified images in the bottom row. Scale bar: 50 μm. l–n Safranin-O staining (l), scoring of OA parameters (m), and quantitative analysis of the von Frey threshold (n) in DMM-operated IL-36Rafl/fl and IL-36Ra-cKO mice with or without MN-mIL-36Ra insertion. The inset in the images is shown in the magnified images in the bottom row. Scale bar: 50 μm; n = 6 (f–h) or n = 8 (i–n) mice per group. Results from one representative replicate are shown. Quantitative data are shown as the mean ± SD. P-values are from two-tailed Mann–Whitney U-test (k, n, OARSI, synovial inflammation scores, osteophyte maturity scores in j or m) and two-tailed unpaired t test (g, h, SBP thickness in j or m). n indicates biological replicates; any technical repeats were averaged within each biological sample. Source data are provided as a Source Data file.