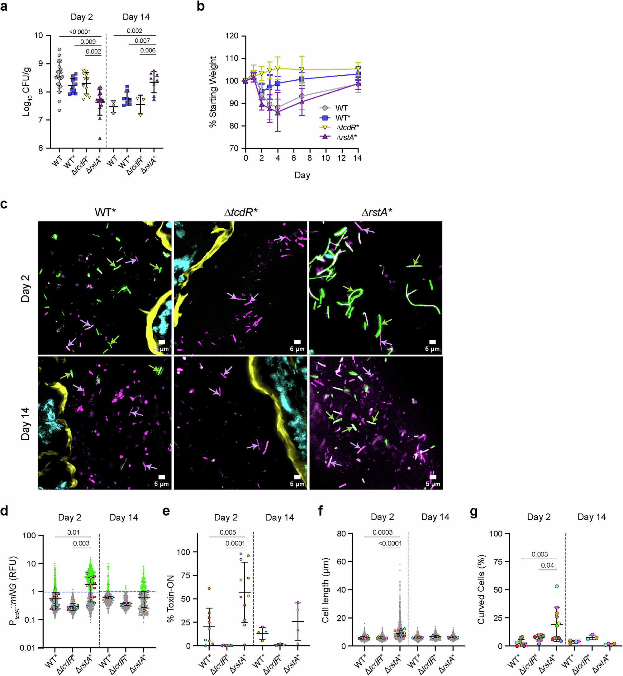
Fig. 6: In situ analyses of phenotypic heterogeneity in toxin gene expression during murine infection reveal that a toxin gene-overexpressing mutant forms filaments during the acute phase of infection.

a Cecal colony-forming units measured at Day 2 or Day 14 post-infection for WT, WT*, ΔtcdR*, and ΔrstA* strains (mScI3 = mScarletI3-G228R; mNG = mNeonGreen; * denotes dual reporter strains carrying Pcwp2::LP-mScI3-G228R and PtcdA::mNG). Lines indicate mean ± s.d. Day 2: Tukey’s test; WT vs ΔrstA*: mean difference = 0.90, 95% CI [0.50, 1.30], adjusted p < 0.0001; WT* vs ΔrstA*: 0.58 [0.11, 1.06], p = 0.0093; ΔtcdR* vs ΔrstA*: 0.67 [0.20, 1.14], p = 0.0022. At Day 14: WT vs ΔrstA*: −0.87 [−1.45, −0.29], p = 0.0026; WT* vs ΔrstA*: −0.58 [−1.01, −0.15], p = 0.0065; ΔtcdR* vs ΔrstA*: 0.79 [0.21, 1.37], p = 0.0058. b. Percent weight change over the course of infection following inoculation with 1 × 10⁶ spores of the indicated strains, normalized to baseline weight. c Representative colonic cross-sections from mice infected with WT*, ΔtcdR*, or ΔrstA* strains at the indicated time points. Tissues were fixed in 4% PFA, embedded in OCT, sectioned (10 μm), and stained with phalloidin (F-actin, yellow) and DAPI (nuclei, cyan). Green arrows indicate Toxin-ON cells; mauve arrows indicate Toxin-OFF cells expressing only the constitutive reporter. d. Superplots of normalized toxin reporter fluorescence (PtcdA::mNG/Pcwp2::LP-mScI3-G228R) at the single-cell level in colonic sections at Day 2 or Day 14 post-infection. The Toxin-ON threshold was defined as values exceeding the highest normalized signal observed in ΔtcdR* cells (dashed blue line, Day 2; dashed red line, Day 14). e Percentage of Toxin-ON cells per strain; mean ± s.d. is shown (≥100 cells quantified per mouse). f Superplots of single-cell lengths measured in colonic sections. Median values from 100 cells per mouse are shown (outlined points), with the mean of medians indicated (horizontal line). ΔrstA* cells were significantly longer than WT* and ΔtcdR* cells (WT* vs ΔrstA*: −3.30 [−4.96, −1.64], adjusted p = 0.0001; ΔtcdR* vs ΔrstA*: −3.21 [−4.93, −1.50], p = 0.0003). g Percentage of curved cells per strain (mean ± s.d.). Statistical significance was determined by one-way ANOVA with Tukey’s multiple-comparisons test; only significant comparisons are shown.