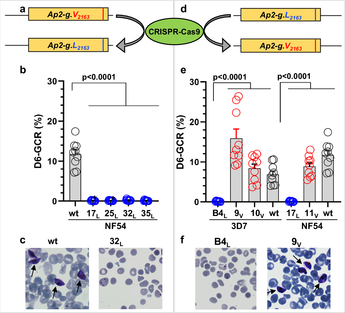
Fig. 2: Forward and reverse editing confirms AP2-G.L causes loss of sexual conversion.

a Schematic of the allele swapping strategy showing the exchange of wild type (wt) ap2-g allele V with the mutant allele L in strain NF54. b Day 6 (D6) gametocyte conversion rate (GCR) analysis of wt and mutated NF54 parasites, NF54.ap2-g.L clones 32 L& 35 L were generated using CRISPR-Cas9 and NF54.ap2-g.L.gfp.fkbp: clones 17 L & 25 L were generated using homologous recombination without CRISPR-Cas9 and grown in the presence of Shld1. c D6 Giemsa-stained smear of wt NF54 or mutated NF54.ap2-g.L clone 32 L. d Schematic of allele swapping strategy for the reversion of mutant allele L into wild type V. e) Day 6 GCR analysis of 3D7 or NF54 derived lines with wt (V) or mutated (L) ap2-g, 3D7.stk2Δ//ap2-g.L clone B4L, 3D7.stk2Δ//ap2-g.V clones 9 V & 10 V and NF54.ap2-g.L.gfp.fkbp clone 17 L and NF54.ap2-g.V clone 11 V. f D6 Giemsa stained smear of 3D7, L mutated line (3D7.stk2Δ//ap2-g.L clone B4L), and mutation corrected line (3D7.stk2Δ//ap2-g.V clone 9 V). Gametocytes are indicated by an arrow. Blue, red, or black circles indicate mutated (Ap2-g.L), mutation corrected (Ap2-g.V), or parental with wt ap2-g lines, respectively. Each circle indicates an independent data point, and the bar and error bar represent the mean and standard error of the mean, respectively. Experiments were performed in three biological replicates and repeated 3 times independently. A Mann-Whitney test was used for statistical analysis between AP2-G mutant (L) or wt (V) allele parasite lines. Source data are provided as a Source Data file.