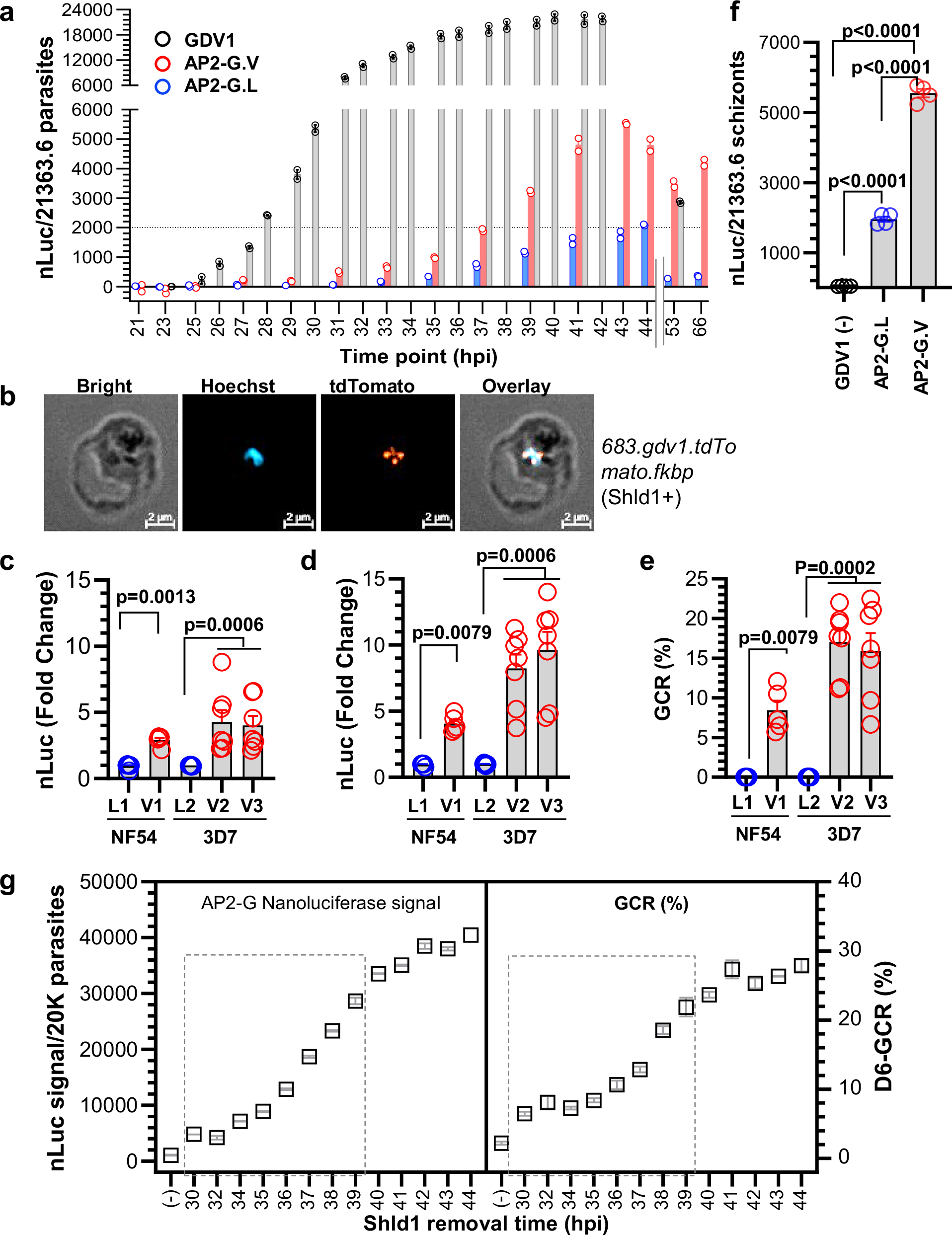
Fig. 5: Gdv1 and ap2-g reporter lines demonstrate that GDV1 is required for the initiation of ap2-g expression.

a Time course analysis of ap2-g and gdv1-linked NanoLuc luciferase (nLuc) activity from early trophozoites (20 hpi) to the next generation of rings (53, 66 hpi). nLuc activity was monitored in ap2-g.V (3D7.stk2Δ//ap2-g.V.fkbp.p2a.nLuc), ap2-g.L (3D7.stk2Δ//ap2-g.L.fkbp.p2a.nLuc) and gdv1 (NF54.gdv1.p2a.nLuc) nLuc lines. b Live imaging of GDV1.tdTomato expression using the 683.gdv1.tdTomato.fkbp (Shld1 + ) line stained with Hoechst to localize the nucleus, which is representative of the 100 parasite positive red blood cells analyzed. Fold change in nLuc activity in 40-44 hpi schizonts (c) and in the next generation 5-10 hpi rings (d) and the corresponding gametocyte conversion rate (GCR) at day 4 (e) in ap2-g.L [NF5.ap2-g.L.p2a.nLuc (L1) and 3D7.stk2Δ//ap2-g.L.fkbp.p2a.nLuc (L2)] and in ap2-g.V [NF54.ap2-g.V.p2a.nLuc (V1) and 3D7.stk2Δ//ap2-g.V.fkbp.p2a.nLuc (V2, V3)] parasite lines. f Ap2-g linked nLuc signal from NF54.gdv1.3xha.fkbp//ap2-g.V.p2a.nLuc without Shld1 (GDV1-), NF54.ap2-g.L.p2a.nLuc (AP2-G.L), and NF54.ap2-g.V.p2a.nLuc (AP2-G.V) reporter lines. g GDV1 regulated ap2-g-linked nLuc activity and GCR quantification using the NF54.gdv1.3xha.fkbp//ap2-g.V.p2a.nLuc line. The X-axis indicates the time points when Shld1 was removed from the culture well and the dashed box indicates the developmental phase that requires GDV1 for gametocyte production. Assay details are provided in Supplementary Fig. 9b. c–f Red and blue circles indicate ap2-g.V and ap2-g.L, respectively. Each circle indicates an independent data point, and the bar and error bar represent mean and standard error of the mean, respectively. a, g Experiments were performed once with two biological replicates, c–f Experiments were repeated independently 4 to 8 times without replicates. c Experiments were repeated seven times for L1, L2, V2, and V3, and five times for V1, d experiments were repeated five times for L1 and V1, and seven times for L2, V2, and V3, e experiments were repeated five times for L1 and V1, eight times for L2, and seven times for V2 and V3, f experiments were repeated four times for each condition. Mann-Whitney test (c–e) or ANOVA followed by Turkey’s multiple comparison (f) was used for statistical analysis between groups with AP2-G.L or.V (c–e) or between GDV1(-), AP2-G.V or AP2.G.L parasite lines (f). Source data are provided as a Source Data file.