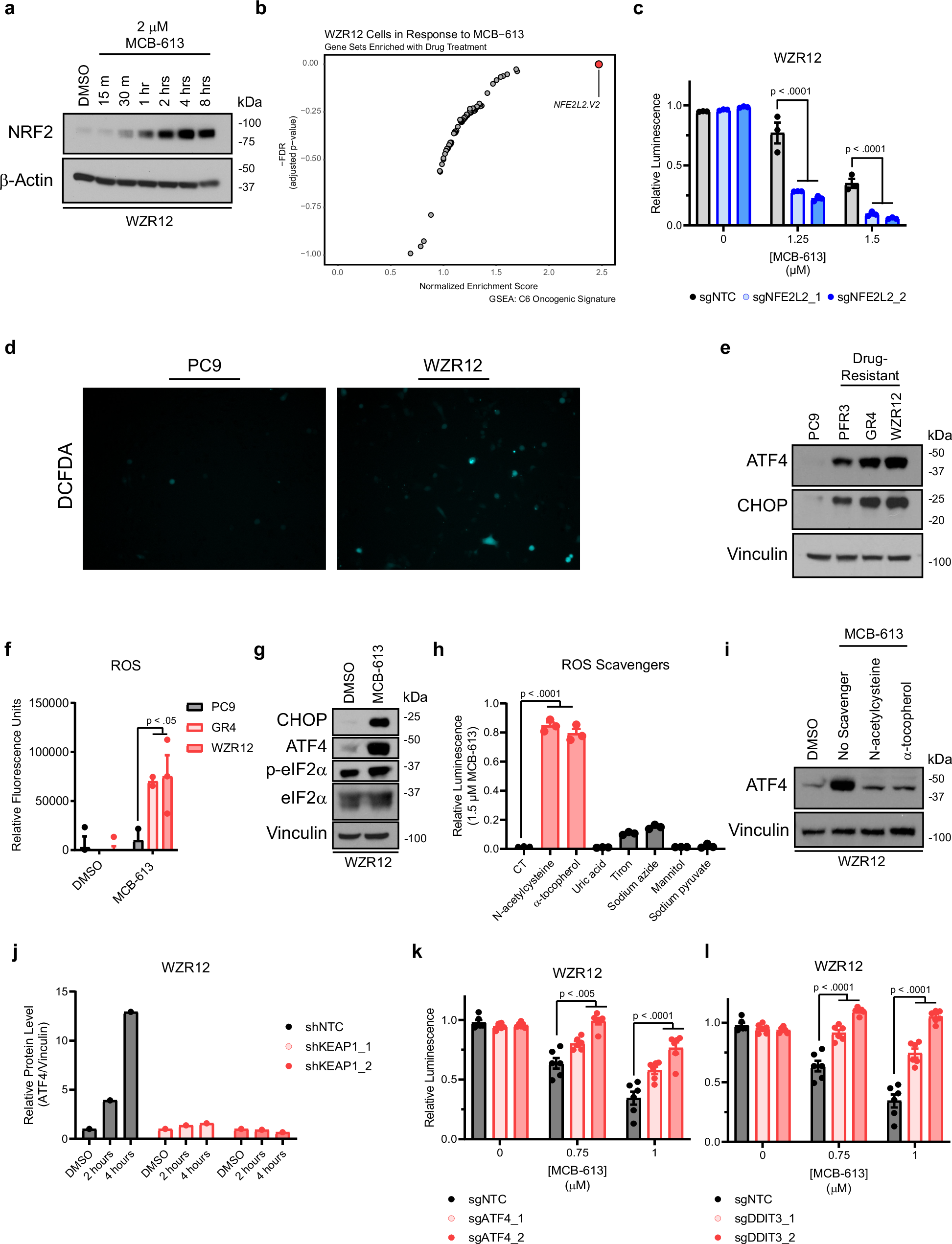
Fig. 5: MCB-613 targets EGFR-mutant NSCLC cells through a NRF2-independent, ROS- and ATF4-dependent mechanism.

a Immunoblot analysis of NRF2 over time following treatment with 2 µM MCB-613. Representative example from n = 2 independent experiments. b Scatterplot depicting GSEA results in WZR12 cells treated with 2 µM MCB-613 for 24 h. c Relative cell viability of WZR12 cells following 72-h incubation with DMSO or MCB-613 following NFE2L2 knockout. Data are mean ± SEM for n = 3 biologically independent experiments. P values computed using one-way ANOVA with multiple comparisons. Exact p values in Source Data file. d Fluorescent microscopy images depicting DCFDA staining for ROS. Fields depict roughly equivalent numbers of cells. e Immunoblot analysis of ATF4, CHOP. Representative example from n = 3 biologically independent experiments. f Bar plot depicting relative ROS after 24-h exposure to DMSO or MCB-613. Data are mean ± SEM for n = 3 biologically independent experiments (except PC9 MCB-613, GR4 MCB-613, where n = 2). P values computed using two-way ANOVA with multiple comparisons. g Immunoblot analysis of ATF4, CHOP, p-EIF2α, t-EIF2α after 24-h exposure to DMSO or MCB-613. Representative example from n = 2 biologically independent experiments. h Bar plot depicting relative cell viability of WZR12 cells after 72-h exposure to DMSO or MCB-613, with DMSO, N-acetylcysteine, or α-tocopherol. Data are mean ± SEM for n = 3 biologically independent experiments. P values computed using one-way ANOVA with multiple comparisons. i Immunoblot analysis of ATF4 after 24-h exposure to either DMSO or MCB-613, with DMSO, N-acetylcysteine, or α-tocopherol. N = 1 experiment. j Densitometry analysis of ATF4 after DMSO or 1.25 μM MCB-613 for 2 or 4 h following KEAP1 knockdown using two different shRNAs. Representative example from n = 2 biologically independent experiments. k. Relative cell viability after 72-h exposure to DMSO or MCB-613 following ATF4 knockout. Data are mean ± SEM for n = 3 biologically independent experiments. P values computed using one-way ANOVA with multiple comparisons. l Relative cell viability after 72-h exposure to DMSO or MCB-613 following DDIT3 knockout. Data are mean ± SEM for n = 3 biologically independent experiments. P values computed using one-way ANOVA with multiple comparisons. Source data are provided as a Source Data file.