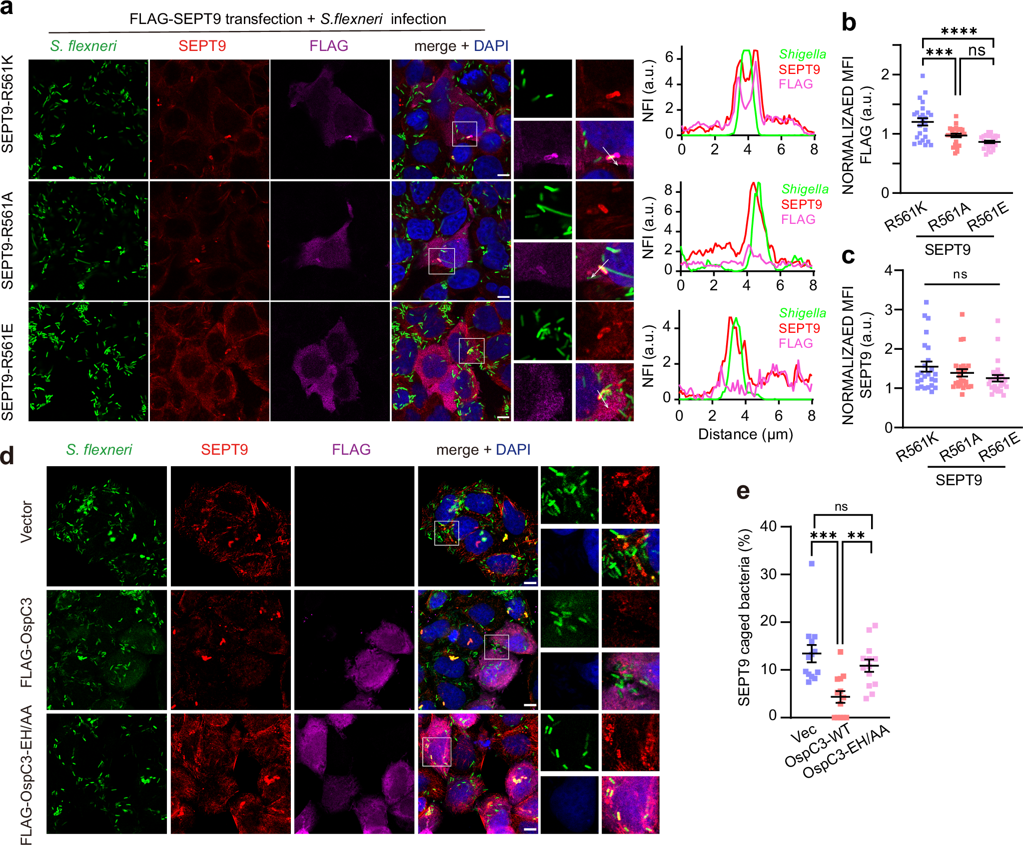
Fig. 5: OspC-mediated ADP-riboxanation obstructs septin cage assembly.
From: Shigella flexneri evades septin-mediated cell-autonomous immunity via protein ADP-riboxanation

a–c The role of Arg561 in SEPT9 assembly into septin cages. HeLa cells expressing WT or mutant FLAG-SEPT9 were infected with GFP-expressing S. flexneri (MOI = 20, 2 h 40 min) and analyzed by immunofluorescence using indicated antibodies. a Representative images (scale bar, 10 μm, n = 3 independent experiments) and normalized fluorescence intensity (NFI) profiles along arrows. b, c Normalized mean fluorescence intensity (MFI) of Shigella-associated FLAG-SEPT9 (b) and total SEPT9 (c). Data represent n = 3 independent experiments (25 fields of view). d, e OspC3 inhibits the assembly of septin cages in an enzymatic activity-dependent manner. HeLa cells transfected with indicated plasmids were infected with a GFP-expressing S. flexneri strain (MOI = 6, 2 h 40 min) and then analyzed by immunofluorescence and quantitative microscopy. Representative immunofluorescence images (scale bar, 10 μm, n = 3 independent experiments) are shown in (d). The percentages of septin cage-positive bacteria (e) are shown as mean ± SEM from n = 896 (Vector), n = 582 (FLAG-OspC3), and n = 977 (FLAG-OspC3-EH/AA) distributed in n = 3 independent experiments. Unless otherwise specified, statistical analysis was performed using one-way ANOVA followed by Tukey’s multiple comparisons test (two-sided). **P < 0.01, ***P < 0.001, ****P < 0.0001.