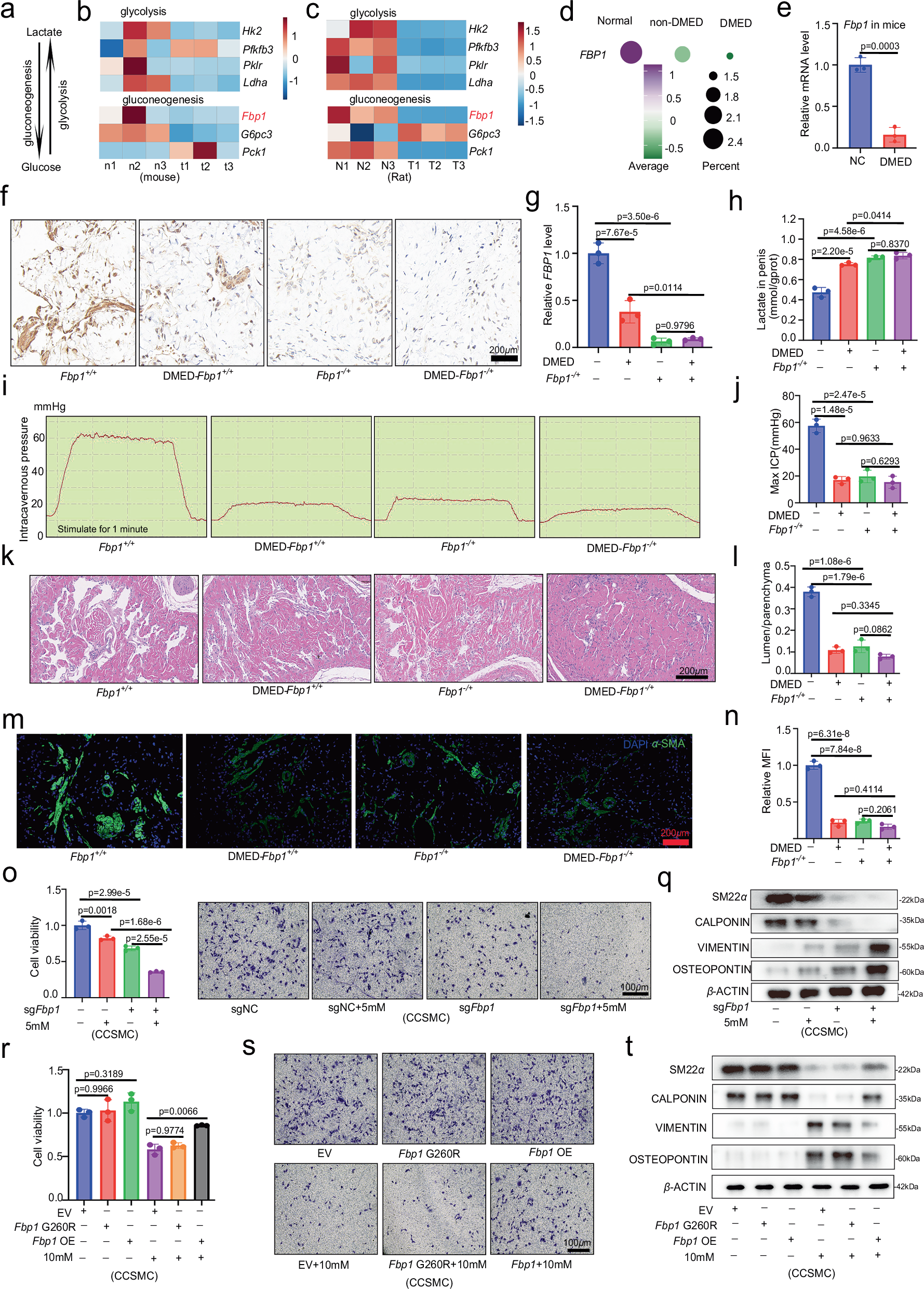
Fig. 2: Fbp1 is a key factor for cavernosal lactate accumulation in DMED.

a The interconversion between lactate and glucose. b, c Heatmap of transcriptome sequencing for key genes involved in glycolysis (Hk2, Pfkfb3, Pklr, Ldha) and gluconeogenesis (Fbp1, G6pc3, Pck1) in mice and rats. n1, n2, n3 and N1, N2, N3 denote three independent samples from the control mouse and rat groups, respectively; t1, t2, t3 and T1, T2, T3 represent the corresponding three independent samples from the DMED mouse and rat groups, respectively. d The expression of FBP1 in each group based on single-cell data analysis of the human corpus cavernosum. e Fbp1 mRNA levels in the corpus cavernosum of normal and DMED mice (n = 3). f, g Representational results and quantification of FBP1 immunohistochemical staining among Fbp1+/+, DMED-Fbp1+/+, Fbp1−/+ and DMED-Fbp1−/+ mice. Scale bars, 200 µm, n = 3. h The cavernosal lactate concentrations (n = 3). i, j Representative images and quantification of ICP (n = 3). k, l Morphology and quantification of the corpus cavernosum assessed by H&E staining (n = 3). m, n Representative images and quantification of α-SMA (green) immunofluorescence staining. Scale bars, 200 µm, n = 3. o Cell viability of primary mouse CCSMCs in the low-concentration lactate and Fbp1 knockout groups (n = 3). p Representative images of motility evaluated by Transwell migration assays. Scale bars, 100 µm. q The protein expressions of SM22α, CALPONIN, VIMENTIN, and OSTEOPONTIN were detected by Western blot. r Cell viability in the high-concentration lactate and Fbp1 overexpression groups (n = 3). s Transwell migration assays. Scale bars, 100 µm. t The protein expressions of SM22α, CALPONIN, VIMENTIN, and OSTEOPONTIN in the high-concentration lactate and Fbp1 overexpression groups. Bar charts are presented as mean ± SD. All experiments were performed with at least three biologically independent replicates with consistent results, and the points represent individual biological samples. Unpaired two-sided Student’s t-test (e) and one-way ANOVA with Tukey’s post hoc test (g, h, j, l, n, o, r) were performed. Source data are provided as a Source Data file. DMED: diabetes mellitus-induced erectile dysfunction, NC normal control, ICP intracavernous pressure, CCSMC corpus cavernosum smooth muscle cell, FBP1 fructose-1,6-bisphosphatase 1.