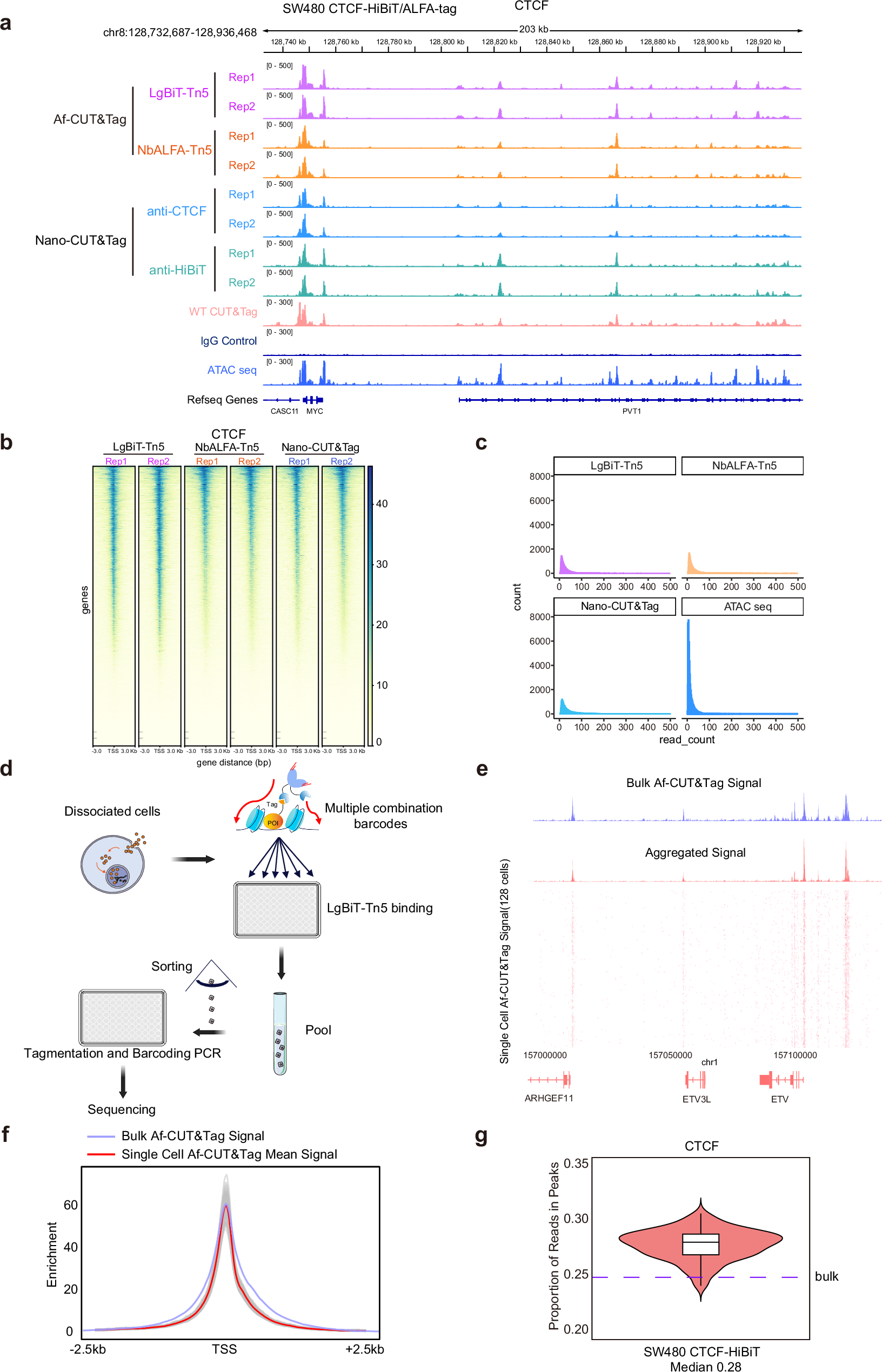
Fig. 3: Af-CUT&Tag enables profiling of CTCF DNA-binding protein and single-cell applications.

a. Representative chromatin landscapes across a 203 kb segment of the human genome generated by the indicated method. For CTCF, we downsampled Nano-CUT&Tag (anti-CTCF and anti-HiBiT) datasets to the same total mapped read counts as Af-CUT&Tag (HiBiT and ALFA-tag) for direct comparison. SW480 WT (CUT&Tag), IgG control, and SW480 CTCF-HiBiT (ATAC-seq) are included for reference. b. Enrichment heatmap of CTCF around 3 kb upstream and downstream of the TSS generated using Af-CUT&Tag (HiBiT and ALFA-tag) and Nano-CUT&Tag profiling. For all methods, reads were mapped to the genome and downsampled to 8 million for comparison. c. The distribution of read counts for all CTCF peaks in Af-CUT&Tag (LgBiT-Tn5 and NbALFA-Tn5) and Nano-CUT&Tag (anti-CTCF), as well as the distribution of read counts for ATAC-seq peaks, was analyzed. d. The schematic workflow of single-cell Af-CUT&Tag (scAf-CUT&Tag). Permeabilized HiBiT knock-in cells are distributed into 96 wells and incubated with LgBiT-Tn5 complexes carrying unique 5’ and 3’ barcodes. After the removal of unbound complexes, the cells are sorted into a 96-well plate. Library construction and amplification are performed in each well using primers with distinct index barcodes. The final products are purified and sequenced. e. Genome browser image of CTCF peaks on chromosome 1 (chr1) from bulk Af-CUT&Tag (blue) and aggregated scAf-CUT&Tag (red). The mapped reads from all 128 individual cells are plotted below the aggregate peaks. Each row represents a single cell. f. Profile plot of CTCF enrichment at the TSS region of genes from the hg19 genome for all single cells. The red line indicates average enrichment for 128 single cells from the scAf-CUT&Tag data set. The blue lines represent bulk Af-CUT&Tag enrichment. g. Fraction of reads in single SW480 CTCF-HiBiT cells falling within the designated CTCF binding peaks using stringent criteria. Narrow peaks were called using MACS2 on bulk profiling data, and reads from scAf-CUT&Tag were assigned to those peaks. The purple dashed line represents the fraction of bulk Af-CUT&Tag reads that fall within the designated CTCF binding peak. Violin plots show the distribution of data, with the middle line representing the median, the box bounds representing the 25th and 75th percentiles, and the upper and lower edges of the violin indicating the maximum and minimum values.