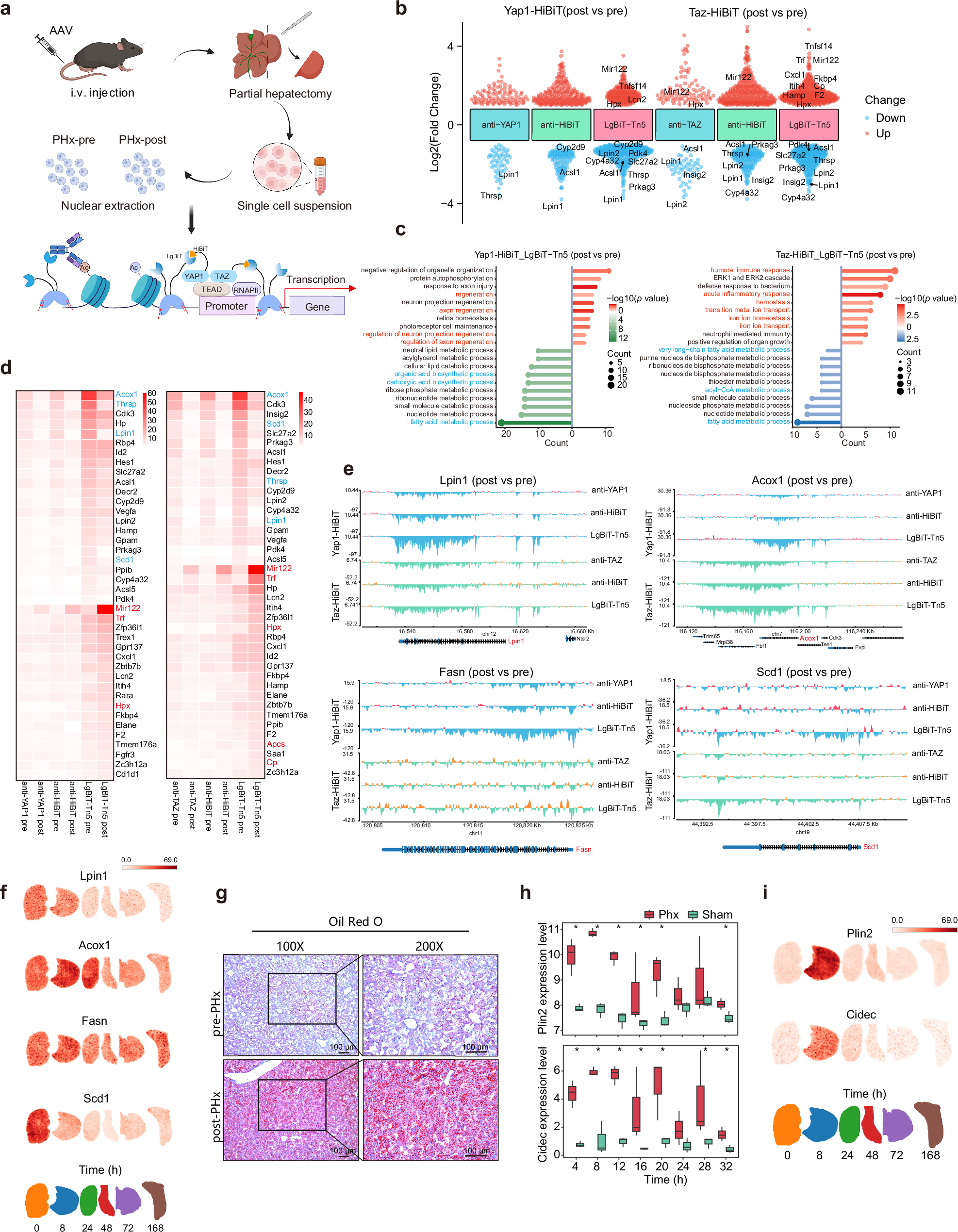
Fig. 5: Lipid metabolic changes mediated by YAP1/TAZ during early liver regeneration identified by Af-CUT&Tag.

a. Schematic overview of Af-CUT&Tag for investigating the YAP1/TAZ regulatory dynamics during liver regeneration. Recombinant AAV2/8 vectors encoding Yap1-HiBiT or Taz-HiBiT knock-in templates were packaged into AAV particles and delivered via intravenous injection to achieve liver-specific expression of HiBiT-tagged proteins. Mice were subjected to PHx to induce liver regeneration. Nuclei were isolated from liver tissues before (PHx-pre) and after (PHx-post) surgery, followed by preparation of single-cell suspensions. Af-CUT&Tag was then performed using LgBiT-Tn5, which directly targets the HiBiT-tagged YAP1 or TAZ proteins, allowing for the mapping of chromatin-bound regions and regulatory elements involved in the regenerative response. Created in BioRender. hualei, Z. (https://BioRender.com/xvrbur2). b. To generate a multi-group differential peak beehive plot, we calculated the average coverage across all peak intervals using bigWig files and employed the edgeR package to identify peaks with differential binding of YAP1 and TAZ before and after PHx. In the plot, points represent differential peaks (coverage ≥ 10, p-value ≤ 0.01, FDR ≤ 0.05, |log2FC |  > 1), with upregulated peaks colored in red and downregulated peaks in blue. Peaks corresponding to genes associated with fatty acid metabolism are annotated in the figure. c. Annotate the up- and down-regulated peaks in the Af-CUT&Tag (LgBiT-Tn5) dataset to genes, and use the annotated genes to perform GO enrichment analysis. The top 10 enriched GO pathways for both upregulated and downregulated gene sets were identified based on their adjusted p-values (FDR ≤ 0.05, right for upregulated, left for downregulated). d. Use bamCoverage of deepTools to calculate the coverage ratio (RPGC) within the gene interval. Heatmap showing coverage of 40 selected genes from the enrichment analysis results, with upregulated genes focusing on pathways related to liver regeneration, acute inflammatory response, hemostasis, iron ion homeostasis and iron ion transport pathways. The down-regulated genes primarily clustered in fatty acid metabolic processes, very long-chain fatty acid metabolism, and acyl-CoA metabolic pathways. e. Evaluate the enrichment levels of transcription factors Yap1 and Taz at the Lpin1, Acox1, Fasn and Scd1 loci, indicating the changes pre and post partial hepatectomy. Positive values indicate an increase, while negative values indicate a decrease. f. Spatial visualization of Lpin1, Acox1, Fasn and Scd1 gene expression levels at various time points (0, 8, 24, 48, 72, 168 h) following PHx, with data sourced from https://db.cngb.org/stomics/lista57. g. Representative Oil Red O staining images from the same mouse at 24 h before and after PHx. The images shown are representative of results obtained from multiple independent experiments. Magnified views (200×) of the regions highlighted at 100× by red squares are shown in the right column. Scale bar, 100 μm. h. Using liver RNA-seq data from the GSE180012 dataset, which includes samples from PHx and sham surgery groups at various time points, we analyzed the differential gene expression of Plin2 and Cidec between the PHx and sham surgery groups across these time points (unpaired t-test, *p < 0.05). Each group comprised three independent biological replicates. Box plots illustrate the distribution of the data, with the central line representing the median, the box edges corresponding to the 25th and 75th percentiles, and the whiskers extending to the minimum and maximum values within 1.5 times the interquartile range from the lower and upper quartiles, respectively. Values beyond this range are considered outliers and plotted individually. i. Spatial visualization of Plin2 and Cidec gene expression levels at various time points (0, 8, 24, 48, 72, 168 h) following PHx.