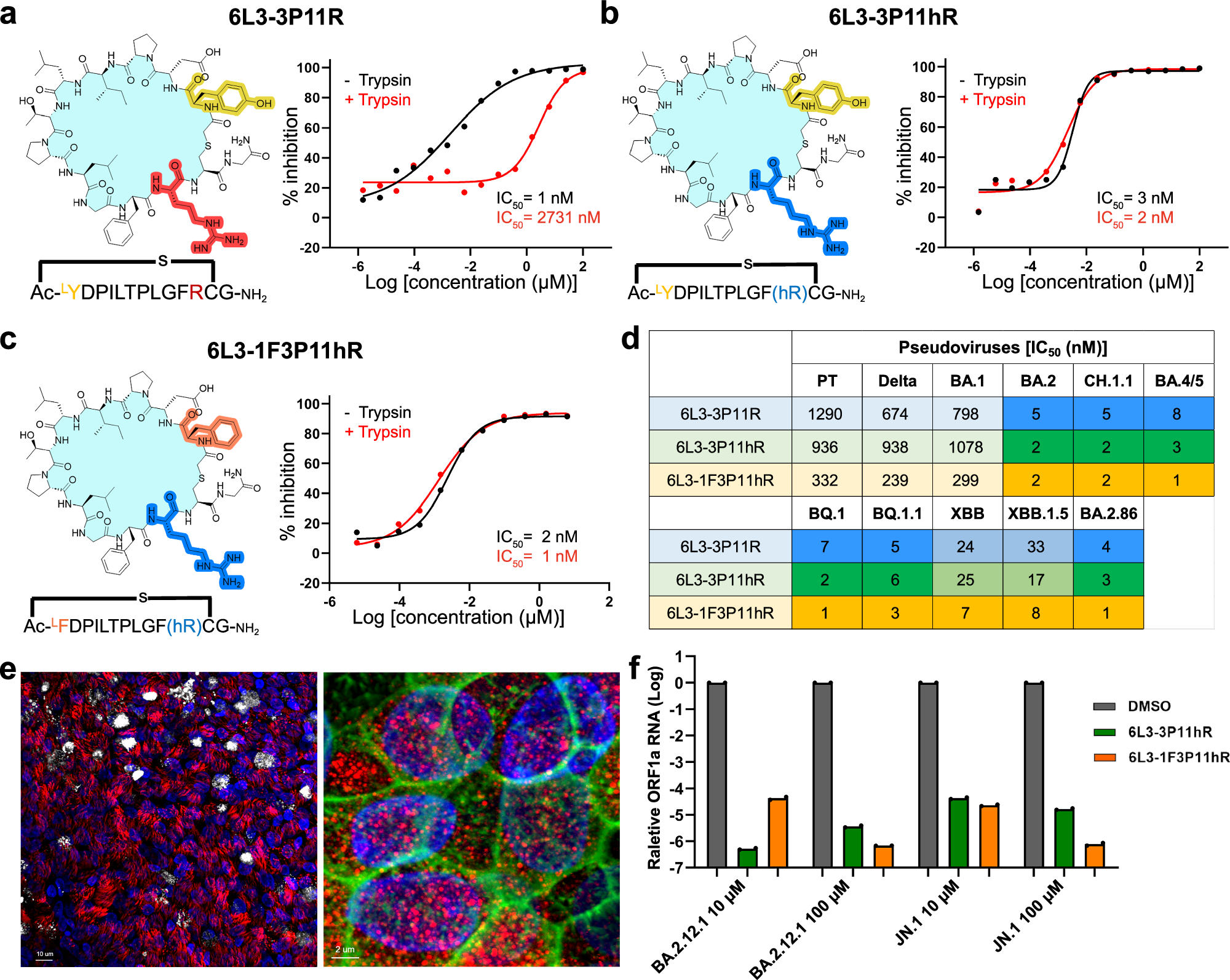
Fig. 4: The in vitro antiviral activities of 6L3-3P11hR and 6L3-1F3P11hR at both cellular and human nose organoid levels.

The chemical structure of 6L3-3P11R (a), 6L3-3P11hR (b), and 6L3-1F3P11hR (c) and the antiviral activities of these three peptides after being treated with trypsin against Omicron BF.7 pseudotyped virus in Vero cells. n = 2 per peptide concentration points. d Antiviral activities of 6L3-3P11R, 6L3-3P11hR, and 6L3-1F3P11hR against different SARS-CoV-2 variant pseudotyped viruses in Vero cells. The three groups are distinguished by color, and the color depth correlates with the inhibitory activity. n = 2 per peptide concentration point. e Primary human epithelial cells (pooled from three healthy donors) differentiated at the air-liquid interface (ALI) were fixed, permeabilized, and stained with specific antibodies: Acetyl-α-Tubulin (Lys40) (D20G3) (left panel, red), Goblet cells (left panel, gray), human ACE2 (right panel, red), and phalloidin (right panel, green). Nuclei were counterstained with DAPI (blue). Images were captured using a confocal laser scanning microscope and processed into 3D reconstructions via volume rendering using Imaris software. f Antiviral activity of 6L3-3P11hR and 6L3-1F3P11hR against Omicron BA.2.12.1 and JN.1 in primary human nasal epithelial cells (ALI). Viral infection was assessed by quantifying viral RNA in infected cells 24 h post-infection (n = 2). Data are presented as mean ± SD. One-way ANOVA was used to compare the control group. ****P < 0.0001.