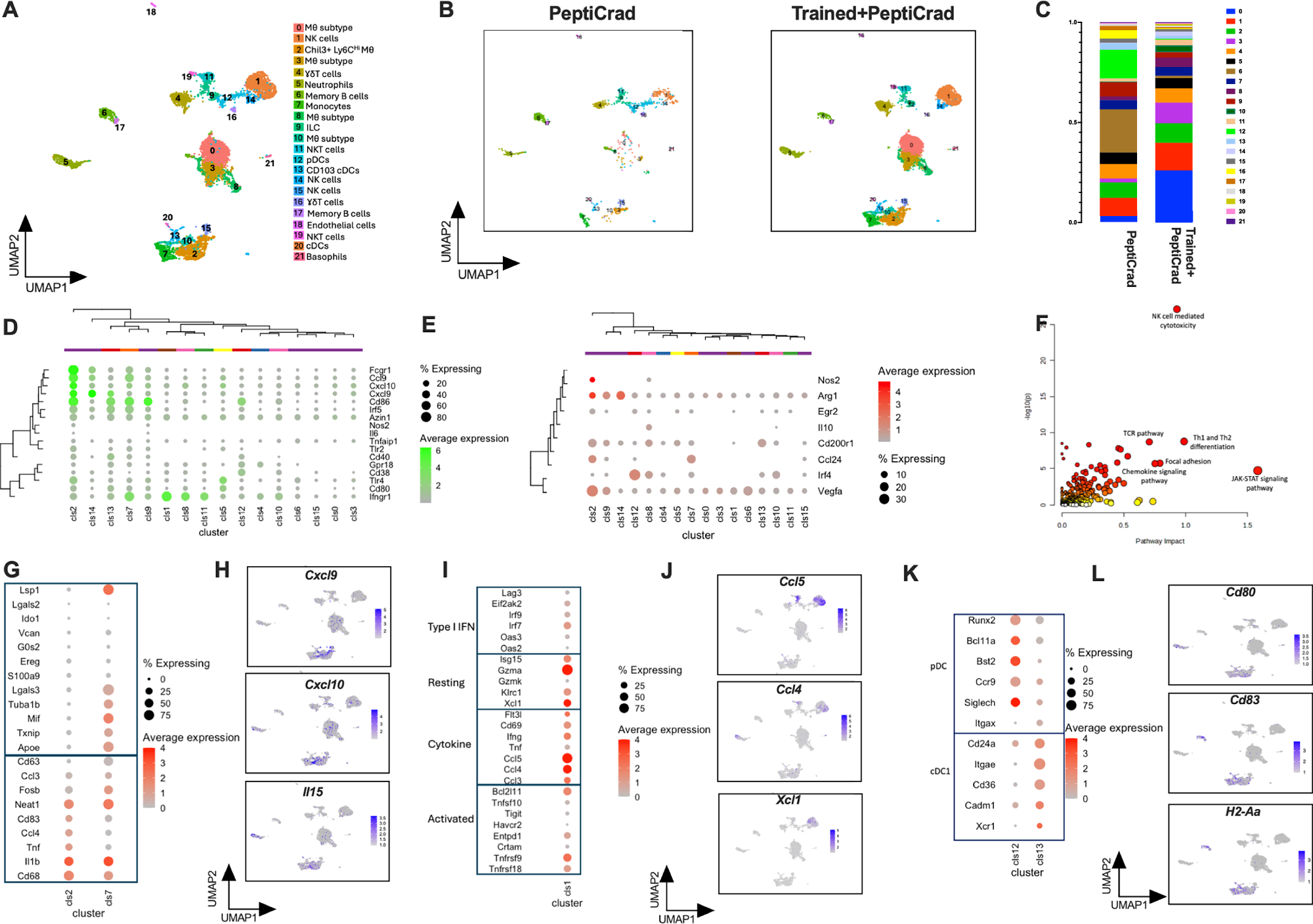
Fig. 4: Single-cell RNA sequencing reveals an activation shift in Chil3+ Ly6CHigh macrophages leading to NK and cDC1 infiltration.

A Single-RNA sequencing data from sorted CD11b cells from the tumor microenvironment of PC and Trained+PC groups obtained from n = 3 mice from each treatment group. Two dimensional UMAP representation of 7814 cells from the two treatment groups aggregated together. B Deconvolution of UMAP dimensions from PC (1251 cells) and Trained+PC (6563 cells) groups. C Relative frequency of cells in each cluster across samples displayed in a bar graph. D Dot plot of 17 DEG activation genes across all clusters in the Trained+PC group E Dot plot of 8 DEG inhbitory genes across all clusters in the Trained+PC group. F Joint analysis of single cell RNA sequencing and metabolomic data from Trained+PC group. Pathway impact was assesed based on DEG and upregualted metabolites. Significance was assessed using a two-sided hypergeometric test with FDR correction. G Dot plots on activation and inhibitory genes of clusters 2 and 7 of Trained+PC group. H UMAP of sinlge cell RNA sequencing data showing Cxcl9, Cxcl10 and Il15 expression in all clusters of Trained+PC group. I Dot plots on certain genes to phenotype clusters 1 of Trained+PC group. J UMAP of sinlge cell RNA sequencing data showing Ccl5, Ccl4 and Xcl1 expression in all clusters of Trained+PC group. K Dot plots on certain genes to phenotype clusters 12 and 13 of Trained+PC group. L UMAP of sinlge cell RNA sequencing data showing Cd80, Cd83 and H2-Aa expression in all clusters of Trained+PC group. Statistical significance was assessed with one-way ANOVA for the flow cytometry analysis. Schematics for experiments were created using Biorender.com. Source data are provided as a Source Data file.