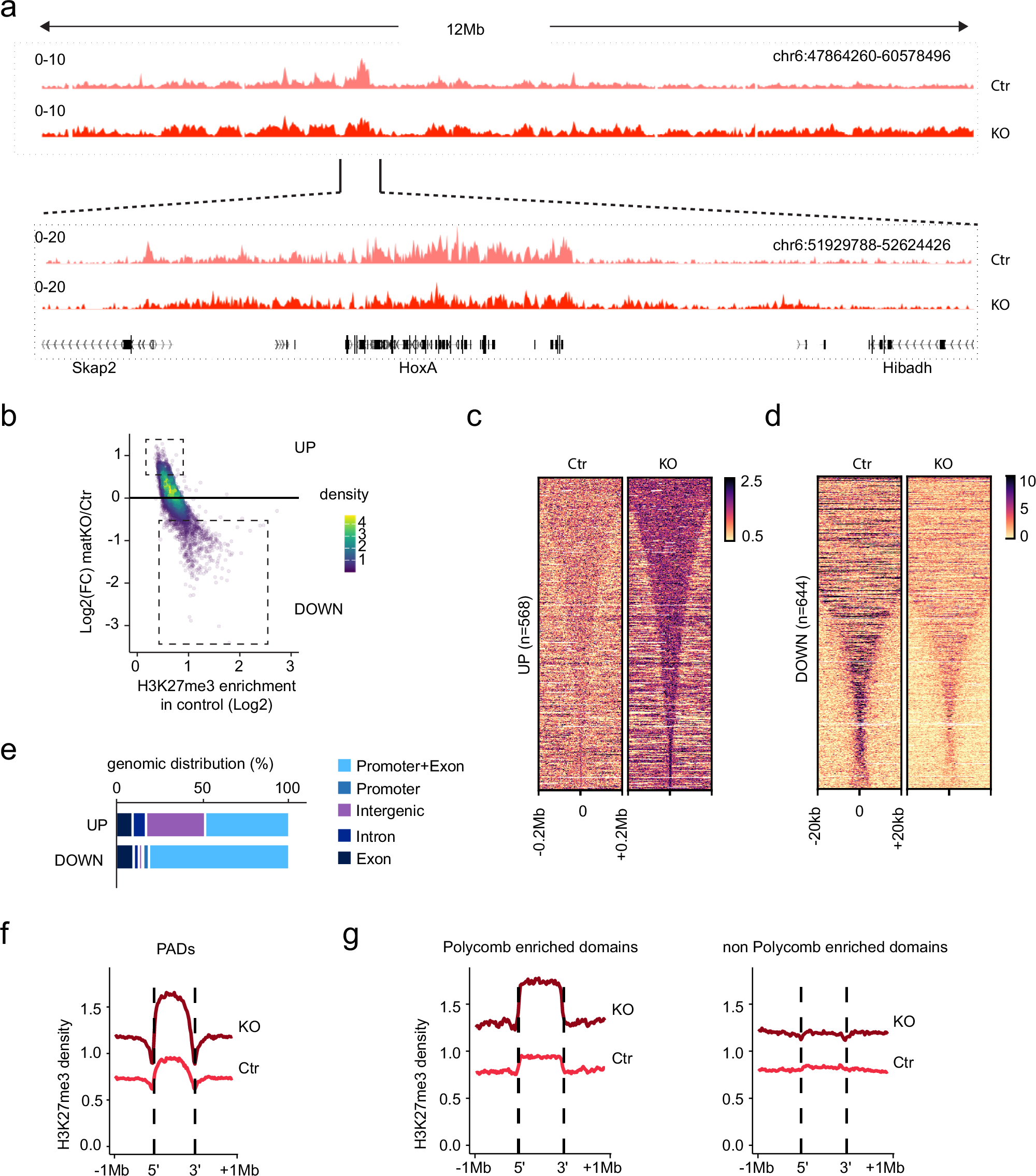
Fig. 1: H3K27me3 chromatin landscape alteration in oocyte upon loss of Ezhip.

a Genome browser views of H3K27me3 CUT&RUN for Ctr or Ezhip-KO mature GVs. It is centered on chromosome 6 including the Hoxa gene cluster at two different resolutions. b Density scatter plot showing the Fold Change (Log2) in H3K27me3 CUT&RUN signal distribution between Ctr and Ezhip-KO GVs. The genome is split in 10 kb bins across the genome (see also methods). c, d Heatmaps showing gain (UP) or loss (DOWN) of H3K27me3 signal enrichment (rpkm) in KO versus Ctr GVs, signals corresponding to the squares defined in b. The H3K27me3 regions is centered and a flanking region of 0.2 Mb is considered in c and, of 20 kb in (d). Rows are ordered by region length. e Genomic distribution of up and down regions in KO GVs. f Average H3K27me3 CUT&RUN signal for Ctr (light red) or KO (dark red) GVs at Polycomb associated domains defined in ref. 19. g Similar as f for HiC clusters defined in ref. 20. Left panel corresponds to clusters 1 and 2, while the right panel represents analysis over cluster 4 to 9. CUT&RUN signal represents the pooled from independent experiments performed on n = 125 and n = 198 oocytes for Ctr and Ezhip-KO respectively.