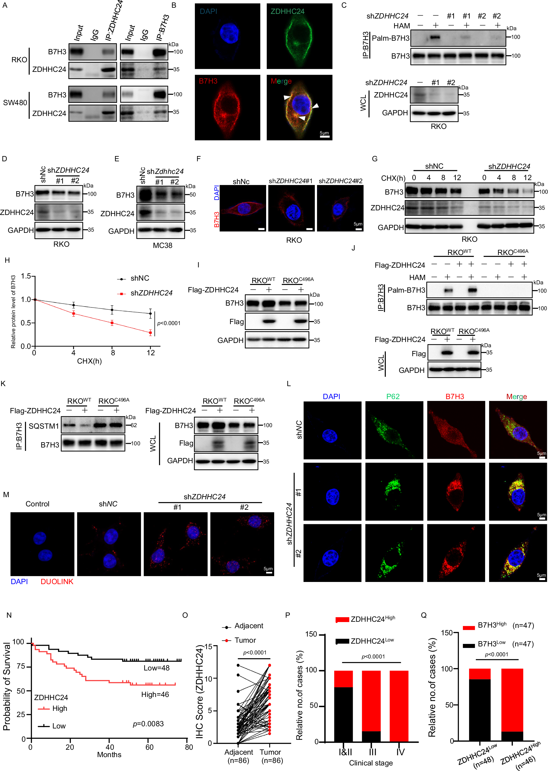
Fig. 4: ZDHHC24-mediated B7H3 palmitoylation promotes protein stability and is linked to poor colorectal cancer outcomes.
From: Palmitic acid-triggered B7H3 palmitoylation promotes immune escape

A Co-IP showing endogenous B7H3–ZDHHC24 interaction. B Confocal images showing co-localization of B7H3 and ZDHHC24 in RKO cells. Scale bars, 5 μm. C ABE assay of B7H3 palmitoylation in ZDHHC24-knockdown RKO cells. IB of B7H3 in RKO (D) and MC38 (E) cells with control or ZDHHC24/Zdhhc24 knockdown. F Confocal images of B7H3 staining in RKO shNC or shZDHHC24 cells. Scale bars, 5 μm. IB of B7H3 after CHX (100 μg/mL) for the indicated times (G) and quantification (H) (n = 3). IB of B7H3 protein levels (I) and ABE assay of B7H3 palmitoylation (J) after ZDHHC24 overexpression in RKOB7H3 WT and RKOB7H3 C496A cells. K Co-IP of B7H3 with SQSTM1 in RKOB7H3 WT and RKOB7H3 C496A cells with or without Flag-ZDHHC24 expression. L Confocal images of RKO shNC or shZDHHC24 cells after EBSS and CQ (50 μM) treatment for 8 h. Scale bars, 5 μm. M Duolink PLA showing B7H3–p62 interactions. Scale bars, 5 μm. N Kaplan–Meier overall survival stratified by ZDHHC24 expression (n = 94; log-rank test). O ZDHHC24 IHC staining in paired adjacent and primary tissues (n = 86 pairs). P ZDHHC24 IHC staining scores across tumor stages (n = 94). Q Association between ZDHHC24 and B7H3 IHC staining (n = 94). The samples (D, E, G, I, K) derive from the same experiment, but different gels for ZDHHC24/Flag, and another for B7H3 and GAPDH were processed in parallel. The samples (C, J) derive from the same experiment, but different gels for ZDHHC24, another for GAPDH, another for B7H3, and another for Palm-B7H3 were processed in parallel. Data indicate the mean ± SD, by two-way ANOVA with Tukey’s test (H), paired 2-tailed Student’s t test (O), chi-square test (P), and two-sided chi-square test (Q). n = 3 independent experiments (A–G, I–M). Source data are provided as a Source Data file.