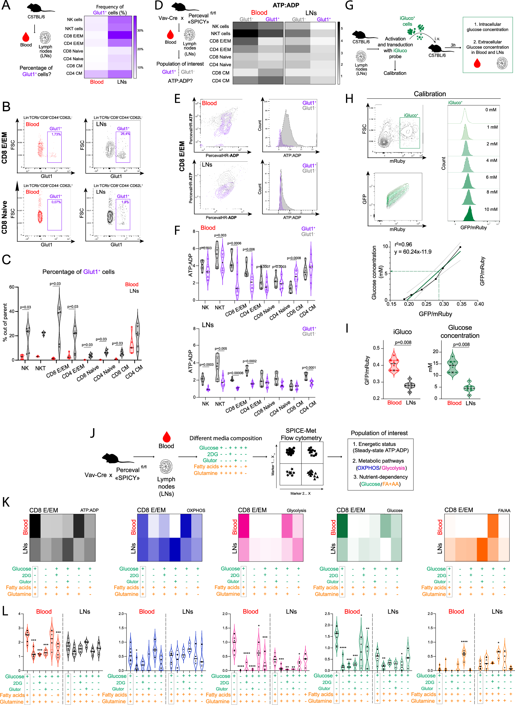
Fig. 4: Glucose availability contributes to the anatomical regulation of immune cell energetic charge.
From: Spatiotemporal regulation of energetic charge dictates T cell function

A–C Immune cell populations were isolated from blood and lymph nodes of C57BL/6J mice, and percentage of GLUT1-positive cells were determined. Heatmaps (A), representative FACS plots (B) and percentage (C) of GLUT1+ cells in the indicated populations. Statistical analyses were performed using a two-sided Wilcoxon test. Compiled from 2 independent experiments with a total of 6 mice. D–F Immune cell populations were isolated from blood and lymph nodes of Vav-Cre/Percevalfl/fl (SPICY) mice, and energetic charge of GLUT1-positive and negative populations was measured in each cell population. Heatmaps (D), Representative FACS plots (E) and quantification (F) of ATP:ADP ratio within GLUT1+ and GLUT1- subsets. Statistical analyses were performed using a two-sided Wilcoxon test. Compiled from 2 independent experiments with a total of 6 mice. G–I Glucose concentration within immune cells is located either in the blood or the lymph node. G Experimental scheme. Activated T cells were transduced with iGluco probe and re-injected in C57BL/6J mice. Three hours later, activity of iGluco-glucose reporter was analyzed in iGluco-positive cells, isolated from blood and LNs. H Calibration and estimation of glucose concentration was performed by exposing cultured iGluco-expressing T cells to media with different glucose concentrations and by linking iGluco signals to glucose concentration. I iGluco signals in T cells recovered from the blood and LNs of recipient mice. Statistical analyses were performed using a two-sided Wilcoxon test. Compiled from 2 independent experiments with a total of 4 mice. J–L Impact of nutrient availability on T cell energetic charges. CD8 E/EM cells were isolated from blood and LNs of Vav-Cre/Percevalfl/fl mice and exposed to different media composition for 15-30 min. J Experimental scheme. K Heatmaps and L quantification of ATP:ADP ratio and net contributions of OXPHOS, glycolysis, glucose and FA/AA. Statistical analyses were performed using a two-sided one-way ANOVA. *p < 0.05; **p < 0.005; ***p < 0.0005; ****p < 0.0001. Compiled from 7 independent experiments with a total of 7 mice.