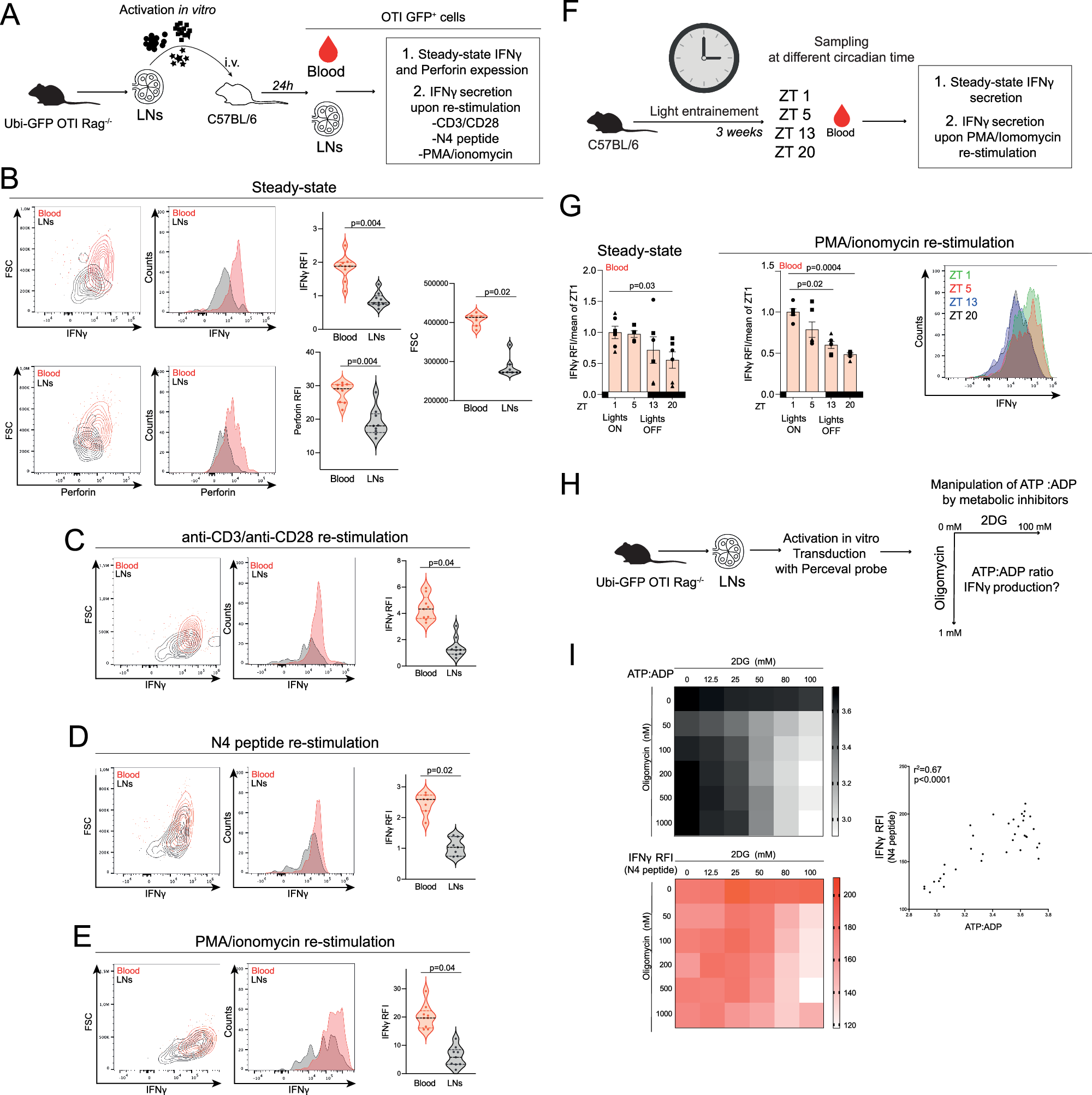
Fig. 6: T cell energetic charge controls effector functions.
From: Spatiotemporal regulation of energetic charge dictates T cell function

A–E T cells were isolated from Ubi-GFP OTI Rag-/- mice and activated in vitro. Later, they were adoptively transferred in C57BL/6J mice and harvested a day later from the blood and lymph node of the recipient. A Experimental scheme. Clock image was created in BioRender, and are under license CHIKINA, A. (2025) https://BioRender.com/zx9rjpl. B Production of IFN-γ, Perforin and cell size were addressed by flow cytometry, after a 4 h incubation in the presence of Brefeldin A. RFI, relative fluorescence intensity (MFI for the indicated Ab/MFI of the isotype control). Statistical analyses were performed using a two-sided Wilcoxon test. Production of IFN-γ after re-stimulation with anti-CD3/CD28 (C), N4-peptide (D), and PMA/ionomycin (E). Statistical analyses were performed using a two-sided Wilcoxon test. Compiled from 2 independent experiments with a total of 9 mice. IFN-γ production during different time of the day and night. F Experimental scheme. C57BL/6J mice were light-entrained for 3 weeks, later IFN-γ production by blood CD8E/EM T cells was addressed at specific time-points (G). RFI, relative fluorescence intensity (MFI for IFN-γ/MFI of the isotype control). Mean values ± SEM are shown. Statistical analyses were performed using a Kruskal-Wallis test. Compiled from 3 independent experiments with a total of 24 mice. H, I Manipulation of ATP:ADP ratio by metabolic inhibitors. H Experimental scheme. T cells were isolated from OTI Rag-/- mice and activated for 48 h using an anti-CD3-coated plate in the presence of anti-CD28 and IL-12, transduced or not with Perceval probe, and expanded for 1 week in the presence of Il-2. I T cells were subjected to an array of different Oligomycin and 2DG concentrations and stimulated with N4-peptide for 4 h in the presence of Brefeldin A. Production of IFN-γ and ATP:ADP were analyzed in parallel by flow cytometry, and results were graphed as heatmaps. Association assessed by Pearson’s correlation (two‑sided). Compiled from 4 independent experiments with a total of 6 mice.