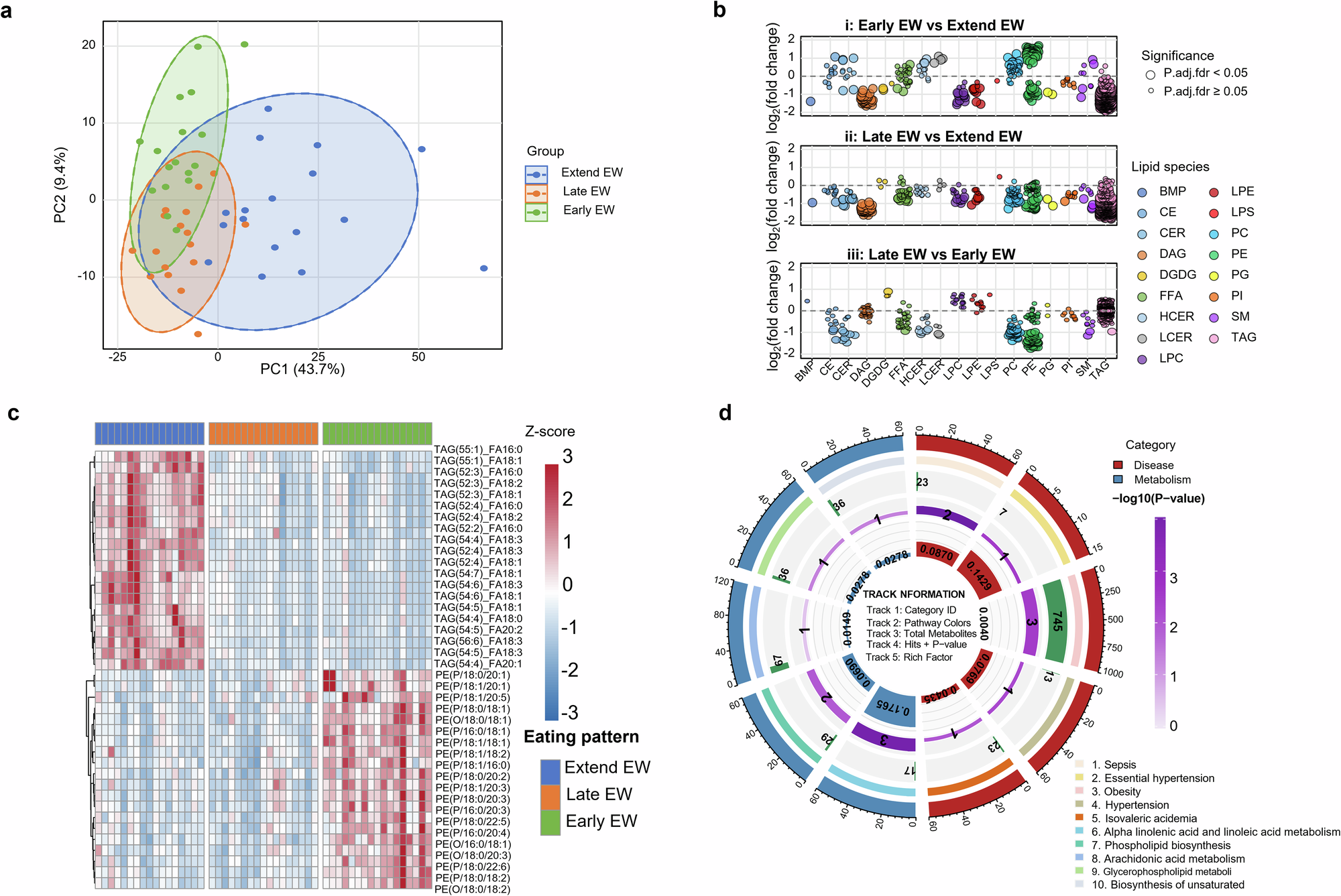
Fig. 3: Lipidomic profiles across eating timing patterns.
From: Multiomics insights into eating time patterns and cardiovascular risk among Chinese children

a Principal component analysis (PCA) score plot. Principal Component 1 (PC1) and PC2 explain 43.7% and 16.6% of the total variance, respectively. b Bubble plot of differential lipid species. Lipid classes are defined as: BMP bis(monoacylglycero)phosphate, CE cholesteryl ester, CER ceramide, DAG diacylglycerol, DGDG digalactosyldiacylglycerol, FFA free fatty acid, HCER hexosylceramide, LPC lysophosphatidylcholine, LPE lysophosphatidylethanolamine, LPI lysophosphatidylinositol, LPS lysophosphatidylserine, PC phosphatidylcholine, PE phosphatidylethanolamine, PG phosphatidylglycerol, PI phosphatidylinositol, SM sphingomyelin, TAG triacylglycerol. c Heatmap of the top differential lipids. d Pathway enrichment analysis for differential metabolites. The outer circle represents the total metabolites in each pathway, and the inner circles show hit counts and enrichment factors. The outer ring represents the total number of metabolites in each pathway, and inner rings show hit counts and enrichment factors, with color intensity representing statistical significance levels.