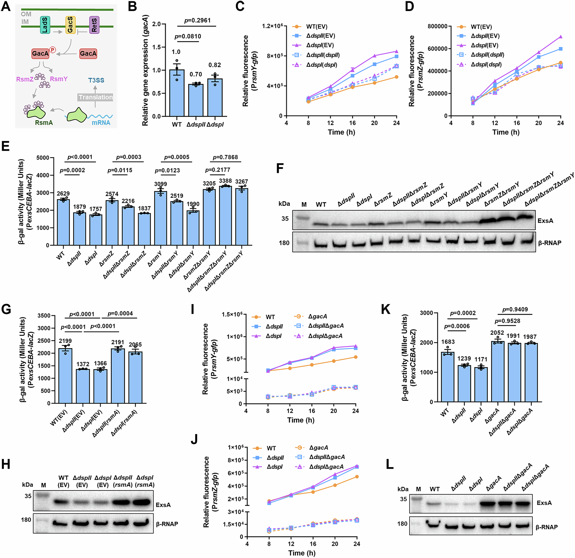
Fig. 6: DspII and DspI negatively regulate small RNAs RsmY and RsmZ to induce T3SS gene expression in a GacA-dependent manner.

A A diagram showing the regulation of the Gac/Rsm pathway on T3SS gene expression. RsmA, an RNA binding protein, stimulates the translation of T3SS genes including ExsA. Two small RNAs, RsmY and RsmZ, repress the activity of RsmA by sequestering RsmA from target mRNAs. Expression of RsmY and RsmZ is positively regulated by the two-component system GacS/GacA, which is inversely regulated by two additional kinases LadS and RetS. B Relative expression of gacA in the ΔdspII and ΔdspI mutants compared to the PAO1 WT strain was determined by RT-qPCR. C, D Fluorescence intensities of the PrsmY-gfp (C) and PrsmZ-gfp (D) transcriptional fusions were measured in the PAO1 WT(EV), ΔdspII(EV), ΔdspI(EV), ΔdspII(dspII), and ΔdspI(dspI) strains. E, F β-galactosidase activity of the PexsCEBA-lacZ transcriptional fusion (E) and ExsA protein expression (F) were measured in the PAO1 WT, ΔdspII, ΔdspI, ΔrsmZ, ΔdspIIΔrsmZ, ΔdspIΔrsmZ, ΔrsmY, ΔdspIIΔrsmY, ΔdspIΔrsmY, ΔrsmZΔrsmY, ΔdspIIΔrsmZΔrsmY, and ΔdspIΔrsmZΔrsmY strains. G, H β-galactosidase activity of the PexsCEBA-lacZ transcriptional fusion (G) and ExsA protein expression (H) were measured in the PAO1 WT(EV), ΔdspII(EV), ΔdspI(EV), ΔdspII(rsmA), and ΔdspI(rsmA) strains. I, J Fluorescence intensities of the PrsmY-gfp (I) and PrsmZ-gfp (J) transcriptional fusions were measured in the PAO1 WT, ΔdspII, ΔdspI, ΔgacA, ΔdspIIΔgacA and ΔdspIΔgacA strains. K, L β-galactosidase activities of the PexsCEBA-lacZ transcriptional fusion (K) and ExsA protein expression (L) were measured in the PAO1 WT, ΔdspII, ΔdspI, ΔgacA, ΔdspIIΔgacA and ΔdspIΔgacA strains. For B–E, G, I–K: data are presented as mean values ± SEM of n = 3 biological replicates. For F, H, L representative blots shown of 2 independent experiments. Statistical analysis was performed using one-way ANOVA with Tukey’s multiple comparisons test (B, G, K) or Dunnett’s multiple comparisons test (E). Source data are provided as a Source Data file.