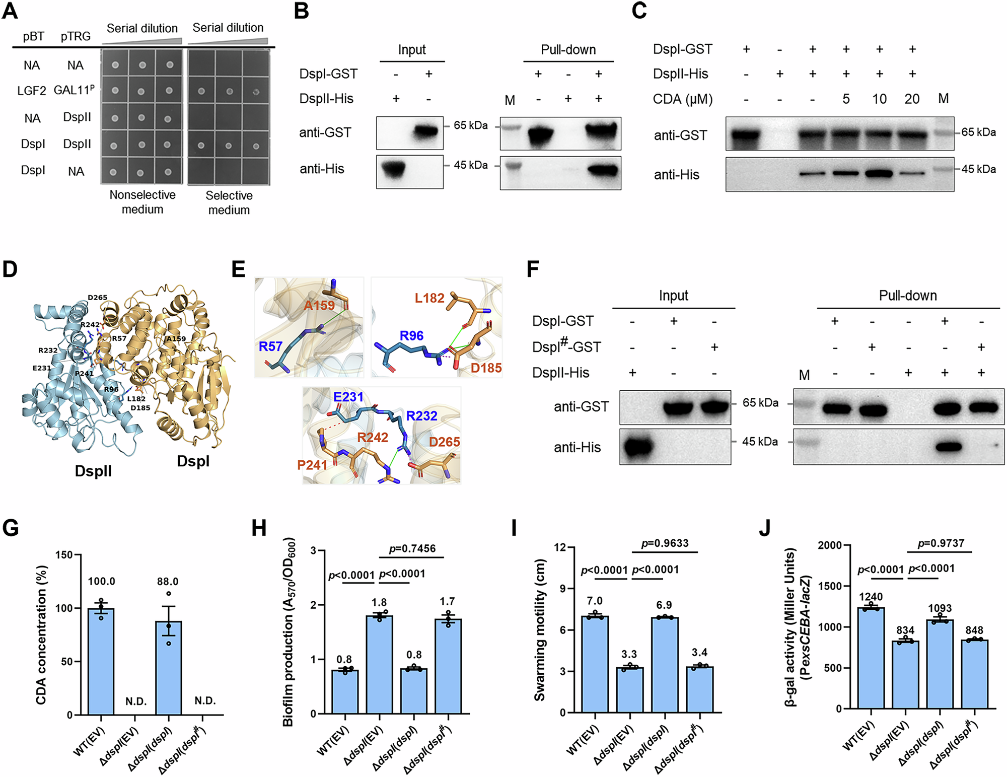
Fig. 8: DspII directly binds to DspI and the binding affinity is coordinated by CDA.

A Bacterial two-hybrid assay suggested direct interaction between DspII and DspI. Interaction between LGF2 and GallP served as positive control. B Pull-down assay showed the interaction between the DspII and DspI proteins. C Pull-down assay was performed to examine the interaction between the DspII and DspI proteins with or without the presence of the signal CDA. D Structural model of the DspII-DspI complex. E Representative amino acids predicted for the interaction between DspII and DspI. F Pull-down assay showed the abolished interaction between DspII and the DspI# variant (#: R57A/R96A/E231A/R232A). G CDA production was measured in the ΔdspI mutant with the complementation of the DspI# variant. H–J Biofilm biomass (H), swarming motility (I), and β-galactosidase activity of the PexsCEBA-lacZ transcriptional fusion (J) were measured in the ΔdspI mutant with the complementation of the DspI# variant. For G–J data are presented as mean values ± SEM of n = 3 biological replicates. For B, C, F representative blots shown of 2 independent experiments. Statistical analysis was performed using one-way ANOVA with Tukey’s multiple comparisons test. Source data are provided as a Source Data file.