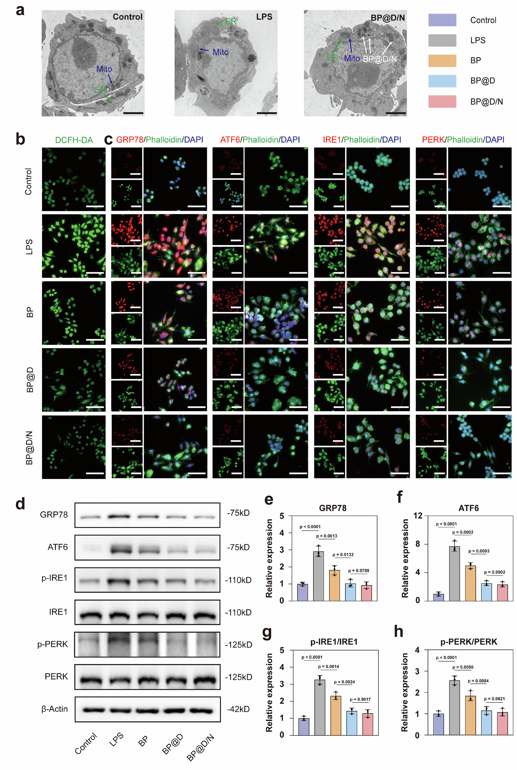
Fig. 4: Camouflaged nanorobots alleviate ERS in Mφ.

a Biological TEM images of Mφ (control, treated with LPS, and treated with BP@D/N, and white arrows for BP@D/N, green arrows for ER, blue arrows for Mitochondria, scale bars=2 μm and 3 independent experiments). b Detection of ROS in Mφ after LPS stimulation using a DCFH-DA probe (scale bars=50 μm, 3 independent experiments). c Representative immunofluorescence images of GRP78, ATF6, IRE1, and PERK in Mφ (scale bars=50 μm, 3 independent experiments). d Western blotting of GRP78, ATF6, p-IRE1/IRE1, and p-PERK/PERK proteins expression in Mφ (3 independent experiments). e–h Semi-quantitative analysis results of GRP78, ATF6, p-IRE1/IRE1, and p-PERK/PERK proteins expression in Mφ (n = 3 independent experiments). The data were represented as mean ± SD. Statistical significance was calculated by one-way ANOVA with Tukey’s post hoc test. Source data are provided as a Source Data file.