Abstract
Macrophage (Mφ) phenotypic transformation is crucial in determining spinal cord injury (SCI) outcomes. However, the suborganelle crosstalk mechanisms—particularly between the endoplasmic reticulum (ER) and mitochondria—that mediate Mφ subgroup conversion during SCI remain underexplored. We aim to integrate niche intervention strategies and omics sequencing to investigate the effects of the metabolic crosstalk between ER stress (ERS) and mitochondria. Subsequently, we develop a dual-targeted camouflaged nanorobot (BP@D/N) that can reach the SCI site via systemic circulation and selectively interact with Mφ. We observe that Ero1α-mediated Ca2+ shuttling is an important mechanism for locking the inflammatory phenotype of Mφ. Blocking the Ero1α/MAMs/mtCa2+ axis suppresses mtDNA release and downregulates the cGAS-STING-NFκB signaling cascade, thus promoting M2 polarization and neural repair. Our study clarifies the regulatory mechanism of Mφ transformation-associated suborganelle crosstalk and offers a paradigm for reconstructing the dynamic balance of immune–neural interactions in the SCI microenvironment for effective repair. It offers a scientifically grounded and translational approach to overcoming the clinical challenge of irreversible SCI.
Similar content being viewed by others
Introduction
Spinal cord injury (SCI) is a debilitating neurological disorder commonly caused by falls, traffic accidents, or other severe trauma. According to the World Health Organization (WHO), 400,000–600,000 SCI cases occur worldwide annually. SCI often results in permanent alteration or loss of sensory, motor, and autonomic nerve functions below the injury site. This imposes a substantial burden on individuals, families, and society1,2. Clinical treatment strategies aim to suppress the spinal inflammatory cascade, minimize injury, and limit the pathological scope through neural decompression combined with the application of methylprednisolone, hypothermia, hyperbaric oxygen, or other interventions within 8 h of injury3. However, the narrow therapeutic window and the risk of secondary trauma from surgery can limit the effectiveness of decompression4. Conversely, drug-based therapies block the inflammatory cascade reaction only for a short time; however, their long-term application is prone to complications such as deep vein thrombosis, osteoporosis, and pulmonary infections, resulting in suboptimal outcomes5,6. Thus, identifying treatment methods that stably regulate the pathological progression of SCI remains an urgent medical challenge.
Following primary SCI, the hostile microenvironment caused by oxidative stress, inflammatory storm, and apoptotic signals often leads to massive neuronal apoptosis and demyelination, thus exacerbating injury7. Additionally, the poor proliferation ability of mature neurons presents a major obstacle to repair8. We previously observed that macrophages (Mφ), as key mediators of inflammation, respond to the recruitment and chemotactic actions of neutrophils (PMNs) on the temporal longitudinal axis, interact with glial cells, inhibit secondary SCI, and adopt an anti-inflammatory, reparative phenotype. This phenotype regulates the persistent inflammatory cascade at the injury site and fosters a microenvironment conducive to neural repair. Moreover, on the horizontal axis of time, Mφ shuttles through the injury center, surrounding scar tissue, and surviving neural areas. They interact with endothelial cells and neural stem cells (NSCs), promoting neuron survival, axonal regeneration, and angiogenesis by phagocytosing injury fragments and secreting paracrine neurotrophic factors such as brain-derived neurotrophic factor (BDNF), neurotrophin-3 (NT-3), transforming growth factor-β (TGF-β), and vascular endothelial growth factor (VEGF), influencing the overall injury range, degree, and neurological function outcome9,10.
Mφ phenotype transformation and reparative functions are driven by the synergetic interactions of internal suborganelles11,12. The regulation of these subcellular structures, involved in cellular homeostasis and functioning, is critical in tissue damage repair and regeneration13,14. However, under the high-load state of SCI superoxide stress, the pathological communication between suborganelles in Mφ complicates the phenotypic regulation15. Therefore, investigating suborganelle crosstalk patterns can enable the precise regulation of Mφ phenotypic transformation, thereby facilitating repair and regeneration of damaged nerves. This understanding can open a promising avenue for regenerative medicine materials in the future.
Under physiological conditions, the endoplasmic reticulum (ER) is the core organelle for protein synthesis, protein folding, and calcium ion (Ca2+) storage in cells. Ensuring its normal structure and function is crucial in sustaining cellular activities16. The low-level unfolded protein response (UPR) activated by Mφ maintains the compensatory capacity of molecular chaperones (such as GRP78/BiP) and folding enzymes, ensures the smooth functioning of key transporters such as calcium pumps (SERCA) and calcium channels (IP3R), and maintains the balance between the protein folding requirements and Ca2+ homeostasis in Mφ. Thus, a “mild and flexible” intracellular microenvironment supports normal immune function and subgroup transformation17,18. However, in the ischemic and hypoxic microenvironment of SCI, the accumulated reactive oxygen species (ROS) intensify the protein folding pressure, resulting in the accumulation of numerous unfolded and misfolded proteins, triggering ER stress (ERS). To alleviate ERS, cells initiate UPR and activate pathways such as PERK/IRE1α/ATF6 signaling to complete the processing and degradation of unfolded proteins19. This process involves the consumption of a substantial amount of adenosine triphosphate (ATP), which is produced at the mitochondrial respiratory chain by generating a small amount of ROS20. Excessive ROS directly oxidizes key mitochondrial components such as the iron–sulfur centers and cytochromes in the respiratory chain complex, causing them to lose their electron transport ability and resulting in impaired respiratory chain function21. This not only reduces ATP production but also further upregulates ROS production, hindering the normal synthesis and transport of ATP22. Furthermore, ROS generation leads to a considerable increase in the number of contact sites of mitochondria-associated ER membranes (MAMs). Consequently, Ca2+ in the ER fluxes into the mitochondria through the MAMs, leading to mitochondrial Ca2+ (mtCa2+) overload23. This causes mitochondrial dysfunction and insufficient energy supply, aggravating the vicious cycle. Moreover, the mtCa2+ overload increases the mitochondrial membrane permeability, causing the release of pro-inflammatory mediators such as cytochrome c (CytC) and mitochondrial DNA (mtDNA), and activates various pattern recognition receptors and innate immune system pathways (such as circular GMP-AMP synthase [cGAS]– stimulator of interferon genes [STING]). The sequence of events drives inflammation24, triggers apoptosis, and challenges neural repair25. Thus, excess ROS induces ERS–mitochondrial crosstalk dysfunction. However, the molecular targets involved in synergistically triggering ERS with ROS and the associated strategies promoting neural recovery in SCI remain unclear, hindering the development of an efficient SCI therapeutic strategy.
Camouflaged nanorobots are devices designed to address these issues. They refer to nanoscale (around 1–100 nm) “machines” or “intelligent carriers,” composed of functional nanomaterials26. They can evade immune recognition and thus reach specific lesion sites smoothly. They are widely used in targeted therapy for tumors and are promising intelligent drug delivery platforms27. However, poor blood–spinal cord barrier permeability and immune clearance limit their effectiveness and shorten their circulating half-life. We previously observed that activated PMNs could specifically migrate to the inflammation site by expressing the surface integrins, such as integrin β, macrophage-1 antigen, and leukocyte function-related antigen 1. PMNs then bind to Mφ through chemokine receptors (such as CXC chemokine receptor 1 [CXCR1] and CXC chemokine receptor 2 [CXCR2])28. Therefore, to regulate Mφ phenotype by targeting the pathological interplay between ERS and mitochondrial metabolism, an integrated dual-targeted nanomaterial capable of homing to the injury site via the circulatory system is required. By leveraging the innate immune evasion and chemotactic properties of neutrophil membranes (NMs), a camouflaged nanorobot can be engineered to specifically localize to the lesion and interact with Mφ. This may enable a closed-loop research system for mechanism investigation and targeted intervention.
In this study, inspired by the drug-carrying ability of nanorobots and immune evasion properties of NMs, we aim to develop a SCI therapeutic strategy based on suborganelle crosstalk-mediated Mφ phenotype regulation. Based on the differentially expressed transcripts and metabolites associated with Mφ ERS under normal and oxidative stress conditions, we design a dual-targeted camouflaged nanorobot using black phosphorus quantum dots (BPQDs) embedded in hollow mesoporous polydopamine (PDA) (BP@D) and coated with NMs (BP@D/N).
BPQDs are allotropes of phosphorus formed by van der Waals forces linking multiple phosphorus atoms and feature a unique layered two-dimensional (2D) structure with more active sites and excellent biocompatibility29. As a new type of degradable nanomaterial, its large specific surface area endows BPQDs with many advantages, such as strong antioxidant and anti-inflammatory efficiencies30. Compared to other nanomaterials or drugs, such as N-acetylcysteine (NAC), the toxicity and side effects of BPQDs are relatively small. As an essential element in the body, phosphorus is metabolized into various phosphate forms in the body without causing adverse reactions to cells or the body while also participating in other phosphorylation reactions31. However, BPQDs are highly prone to oxidation owing to their unique structure, strong reducibility, and large specific surface area; this greatly reduces their stability32. The in vivo instability of BPQDs thus challenges its practical application, and maintaining the integrity of the strong reducing function of BPQDs remains to be improved. Furthermore, although in situ implantation treatment after SCI promotes nerve repair, it inevitably leads to secondary trauma caused by surgery and increases the risk of local nerve reinjury. NMs uniformly distributed on the surface of BP@D/N are precisely “guided” to the injured site by SCI inflammatory mediators. The hollow mesoporous PDA inside, owing to its antioxidant properties, ensures the functional integrity of BPQDs during transport and offers favorable conditions for secondary targeting of Mφ in the SCI region by ligand–receptor binding.
In this work, first, we preliminarily evaluate the effect of the designed dual-targeted camouflaged nanorobots in rapidly alleviating ERS in Mφ and reversing its inflammatory phenotype through in vitro experiments. Second, through co-culture and transcriptomics, we further explore its ability to reduce MAMs formation, inhibit the release of mtDNA caused by shuttling of Ca2+, and downregulate the cGAS–STING inflammatory signaling cascade. Finally, we verify the role and mechanism of the robotic system in improving the ER and mitochondrial crosstalk patterns, coordinating innate immunity and neural regeneration, and promoting neural recovery. Thus, by elucidating the biological mechanism of Mφ subgroup transformation mediated by suborganelle crosstalk patterns, the study offers a precise, efficient, and highly attractive solution for systemic targeted regulation of the inflammatory microenvironment in SCI treatment (Fig. 1).
Preparation and potential mechanisms of camouflaged nanorobots in reprogramming Mφ phenotypes and treating SCI (created with Blender 4.5).
Results and discussion
ERS and mitochondrial metabolic crosstalk regulate the phenotypic transformation of Mφ
After SCI, the injured area becomes saturated with cell debris and pro-inflammatory factors due to apoptosis. The inflammatory factors direct Mφ to the injury site and polarize them into the M1 pro-inflammatory phenotype to phagocytose tissue debris during the acute phase of inflammation. As inflammation progresses, repair is initiated, and Mφ polarize into the M2 anti-inflammatory phenotype in the later stage33. The polarization shift often results in the differential expression of associated genes and metabolites. Therefore, to explore the differences between genes and metabolites in Mφ during the acute inflammatory phase and better understand the phenotype of Mφ polarization, we first conducted transcriptomic and metabolomic analyses on the control and lipopolysaccharide (LPS) groups.
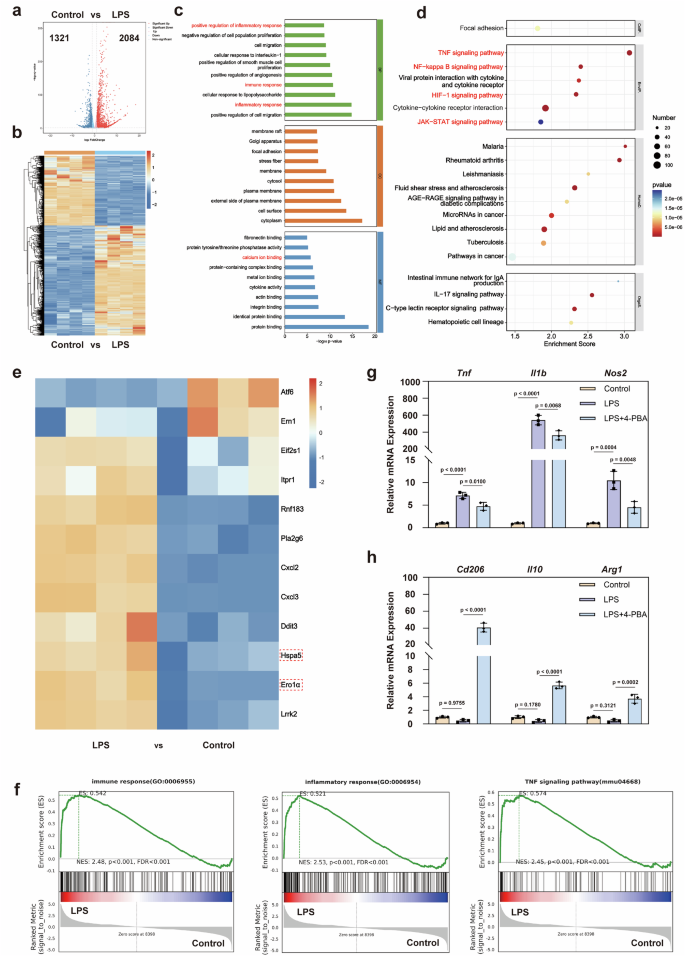
Differential gene expression analysis, as illustrated by the volcano plot, revealed that, the LPS group had 2084 upregulated genes and 1321 downregulated genes (|log2 fold change | >1, Padj<0.05) compared with the control group (Fig. 2a, b). The differentially expressed genes (DEGs) were analyzed using the Gene Ontology (GO) database, based on three categories: biological process (BP), molecular function (MF), and cellular component (CC). The top ten enriched terms for each category were thus identified (Fig. 2c). The DEGs were enriched in pathways related to inflammatory responses, immune responses, and calcium ion binding. This indicated that the inflammatory microenvironment after LPS treatment plays a regulatory role in the transformation of the Mφ phenotype, and the enrichment of calcium ion binding may be related to the activation of calcium ion-related pathways and suborganelles within Mφ34. Kyoto Encyclopedia of Genes and Genomes (KEGG) pathway analysis revealed the associated biological systems, environmental information processing, and organismal processes (Fig. 2d). Inflammatory Mφ activation-related pathways, including tumor necrosis factor (TNF), nuclear factor kappa light chain enhancer of activated B cells (NF-kappa B), hypoxia-inducible factor 1 (HIF-1), and Janus kinase-signal transducers and activators of transcription (JAK-STAT) pathways, were notably affected and upregulated in the LPS group.
a Volcano plot of DEGs (|log2foldchange | >1, Padj<0.05). b Heat map of DEGs. c GO enrichment analysis of DEGs. d KEGG enrichment analysis of DEGs in cellular processes, environmental information processing, human diseases, and organismal systems. e Heat maps of ERS-associated genes in Mφ. f GSEA revealed the upregulation of immune responses, inflammatory responses, and TNF signaling pathway. g and h qRT-PCR revealed the expressin levels of pro-inflammatory and anti-inflammatory genes in Mφ (control, treated with LPS, and treated with LPS + 4-PBA, n = 3 independent experiments). The data were represented as mean ± standard deviation (SD). Statistical significance was calculated by one-way ANOVA with Tukey’s post hoc test. Source data are provided as a Source Data file.
The heat map showed significant changes in the expression profiles of the major ERS genes in Mφ. Compared with the genes in the control group, the genes related to ERS in Mφ were significantly upregulated after LPS treatment (Fig. 2e). Gene set enrichment analysis (GSEA) based on the hallmark gene set revealed that immune responses, inflammatory responses, and the TNF signaling pathway were upregulated after LPS treatment (Fig. 2f). Metabolomic principal component analysis (PCA) indicated significant differences between the control and LPS groups (Supplementary Fig. 1a), and 112 and 308 metabolites were downregulated and upregulated, respectively, in the LPS group compared to the control group (Supplementary Fig. 1b, c). The heat map revealed that metabolites related to glycolysis and oxidative phosphorylation (OXPHOS), such as dihydroxyacetone phosphate, fructose-1,6-diphosphate, succinic acid, and isocitric acid, significantly increased after LPS treatment (Supplementary Fig. 1d), indicating a relationship between the Mφ metabolic pattern and its phenotype35.
Based on these results, we hypothesized that alleviating ERS could regulate the phenotypic transformation of Mφ. To test this hypothesis, we used 4-phenylbutyric acid (4-PBA), a widely used ERS inhibitor. First, Mφ were pretreated with 4-PBA, and LPS-mediated polarization was induced. Gene expression after polarization was analyzed using quantitative reverse transcription polymerase chain reaction (qRT-PCR) (Fig. 2g, h). After pretreatment with 4-PBA, pro-inflammatory genes (Tnf, Il1b and Nos2) were downregulated, whereas anti-inflammatory genes (Cd206, Il10 and Arg1) were upregulated. Thus, ERS in Mφ is not only a means of self-protection under oxidative stress but is also a regulatory mechanism of the transition from the pro-inflammatory to the anti-inflammatory phenotype, which occurs through ERS inhibition. However, how ERS regulates Mφ phenotypic transformation for research and therapeutic purposes, and what the key effector targets of ERS activation are, must be clarified.
Synthesis and characterization of camouflaged nanorobots
Based on the results of previous studies36 and transcriptomic, metabolomic, and qRT-PCR analyses after 4-PBA pretreatment, we constructed the camouflaged nanorobot BP@D/N to alleviate the oxidative stress microenvironment after SCI and reduce ERS in Mφ.
BPQDs were observed using transmission electron microscopy (TEM) (Fig. 3a). TEM revealed that BPQDs were well dispersed and exhibited distinct lattice fringes, with a lattice spacing of 0.22 nm, aligning with previous reports37. Hollow mesoporous PDA is widely used as a carrier for nanomaterials in tissue engineering and medicine to construct drug dispersion systems38. It is structurally similar to dopamine in the human body and is considered safe and easily degradable39. Functionally, hollow mesoporous PDA contains several phenolic hydroxyl groups and exhibits antioxidant properties, preventing oxidation or degradation of its mesopores and encapsulated drugs40. Encapsulating BPQDs within the mesopores or cavities of hollow mesoporous PDA can preserve their functional integrity and support subsequent treatments.
a TEM images of BPQDs (scale bars=20 nm, zoomed scale bars=1 nm and 3 independent experiments). b TEM images of BP@D (scale bars=50 nm, 3 independent experiments). c DLS results of BP@D (3 independent experiments). d Elemental mapping results of BP@D (scale bars=100 nm, 3 independent experiments). e TEM images of BP@D/N (scale bars=100 nm, 3 independent experiments). f DLS results of BP@D/N (3 independent experiments). g ·OH scavenging ability of BP@D/N (3 independent experiments). h DPPH scavenging ability of BP@D/N (3 independent experiments). i Total antioxidant capacity of BP@D/N (3 independent experiments). j Cell viability at different concentrations of BP@D/N (n = 3 independent experiments). The data were represented as mean ± SD. Statistical significance was calculated by one-way ANOVA with Tukey’s post hoc test. Source data are provided as a Source Data file.
BP@D was synthesized using a one-pot method. TEM of BP@D confirmed the hollow mesoporous structure of PDA (Fig. 3b), and dynamic light scattering (DLS) revealed that the diameter of BP@D is approximately 112.4 ± 3.36 nm (Fig. 3c). Elemental mapping of BP@D was performed to determine its elemental composition (Fig. 3d). The result showed that phosphorus (P) existed in PDA, in addition to carbon (C), oxygen (O), and nitrogen (N). Thus, BPQDs were successfully loaded into the hollow mesoporous PDA. Energy-dispersive X-ray spectroscopy (EDS) also revealed the presence of P in BP@D, further validating the successful coating of BPQDs by the hollow mesoporous PDA (Supplementary Fig. 2a).
However, owing to insufficient targeting and the lack of immune escape ability, the precise targeting of damaged sites by the constructed material at an effective therapeutic concentration posed another challenge. Currently, the primary method to improve material targeting and penetration abilities is grafting targeting peptides or special functional groups onto the surface of materials41. However, this approach focuses only on improving the targeting ability and pays little attention to immune rejection and loss during material transportation. Increasing the therapeutic concentration of a material is another common approach. However, excessively high therapeutic concentrations of these materials can cause considerable toxicity and adversely affect physiological functions42.
Recently, NMs have shown promise for active targeted delivery in biomimetic nanocarrier systems owing to their inflammatory chemotactic and immune escape characteristics. Activated PMNs were collected from the bone marrow of Sprague–Dawley (SD) rats that were pre-intraperitoneally injected with LPS43. The PMNs were separated by gradient centrifugation, and their purity was detected using flow cytometry (Supplementary Fig. 2b). CD11b+/His48+ cells accounted for 80.8% of all extracted bone marrow cells. Subsequently, NMs were obtained by ultrasound and ultracentrifugation. They were then mixed with BP@D, and the camouflaged nanorobot BP@D/N was prepared by lipid extrusion, which endowed BP@D with an immune escape ability while enabling it to specifically target the site of SCI. TEM was performed after negative staining with phosphotungstic acid, and a uniform core-shell structure was observed on the outer layer of BP@D (Fig. 3e), indicating successful NMs coating. BP@D/N had a diameter of approximately 117.7 ± 4.52 nm (Fig. 3f), slightly larger than BP@D with a diameter of approximately 112.4 ± 3.36 nm, thus indirectly supporting the successful coating of NMs. To further confirm the successful coating of NMs, the Zeta potential was measured (Supplementary Fig. 2c). The mean potential of BP@D was −34.74 mV, whereas the potentials of BP@D/N and NMs were −19.98 mV and −16.27 mV, respectively. BP@D/N had a surface charge similar to that of NMs, further confirming the successful encapsulation of NMs. Membrane proteins are vital for maintaining the dual-targeting function of BP@D/N. Therefore, western blotting was used to verify the membrane protein content of BP@D/N, confirming that the relevant membrane proteins of PMNs were effectively retained during the synthesis (Supplementary Fig. 2d). Because of the different surface charges of the various components of the material, hollow mesoporous PDA can be modified to change its surface charges or further increase the number of polypeptides targeting the suborganelles, thereby enhancing the loading rate of BPQDs and the targeting of specific suborganelles. Fluorescent labels can also be coupled to the PDA surface to explore the pathways of material interactions among the suborganelles. In addition, if the materials can be further developed into functional materials that integrate diagnosis and treatment modalities and respond to external stimuli such as magnetic fields and infrared rays, smart materials for tissue repair may be developed44.
The hydroxyl radical (·OH) scavenging ability of BP@D/N at different concentrations was measured using a hydroxyl radical assay kit and a enzyme labeling instrument. The ability of BP@D/N to clear ·OH varied in a concentration gradient (Fig. 3g). However, the ·OH scavenging ability at 150 μg/mL was not significantly greater than that at 100 μg/mL. The nitrogen radical–scavenging and total antioxidant capacities of BP@D/N were further determined using a DPPH assay kit and ABTS assay reagent (Fig. 3h, i). The results were similar to the clearance ability of ·OH, showing concentration dependence; however, a saturated concentration was observed.
Cytotoxicity tests were conducted to evaluate the biocompatibility of BP@D/N. Raw 264.7 cells were co-cultured with 0–150 μg/mL BP@D/N for 3 days, and the CCK-8 assay was performed (Fig. 3j). Within 0–100 μg/mL, increasing the concentration of BP@D/N did not cause obvious toxicity to Raw 264.7 cells. However, when the concentration of BP@D/N was increased to 150 μg/mL, the viability of Raw 264.7 cells decreased significantly. Similarly, the live/dead fluorescence imaging and semi-quantitative analysis showed no obvious death of Raw264.7 cells after co-culture with BP@D/N for 1, 3, and 5 days (Supplementary Fig. 3a, b). Based on the combined results of antioxidant and biocompatibility tests, a BP@D/N concentration of 100 μg/mL was selected for further studies.
Camouflaged nanorobots alleviate ERS in Mφ
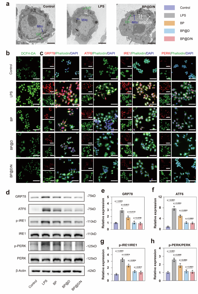
We first examined the ability of Mφ to uptake nanoparticles. Raw 264.7 cells were cultured with BP@D and BP@D/N for 1, 3, and 5 days, respectively. Immunofluorescence images showed that, as the culture time increased, Mφ exhibited a time-dependent uptake of both substances. However, because of the presence of NMs, the uptake of BP@D/N by Mφ was much higher than that of BP@D within the same period of time (Supplementary Fig. 3c, d). The presence of BP@D/N could also be observed during the TEM of Mφ treated with BP@D/N; this indicated that Mφ phagocytosed BP@D/N efficiently (Fig. 4a). Furthermore, BP@D/N was dispersed around various organelles within Mφ, some of which even entered mitochondria, possibly because mitochondrial function changes most significantly under oxidative stress and is the main contributor to intracellular ROS. To counter the overall redox imbalance, cells prioritize the entry of the nanoparticles into the mitochondria after foreign reducing substances are phagocytosed. Thus, mitochondria may be intermediate hubs for the regulation of numerous suborganelles45.
a Biological TEM images of Mφ (control, treated with LPS, and treated with BP@D/N, and white arrows for BP@D/N, green arrows for ER, blue arrows for Mitochondria, scale bars=2 μm and 3 independent experiments). b Detection of ROS in Mφ after LPS stimulation using a DCFH-DA probe (scale bars=50 μm, 3 independent experiments). c Representative immunofluorescence images of GRP78, ATF6, IRE1, and PERK in Mφ (scale bars=50 μm, 3 independent experiments). d Western blotting of GRP78, ATF6, p-IRE1/IRE1, and p-PERK/PERK proteins expression in Mφ (3 independent experiments). e–h Semi-quantitative analysis results of GRP78, ATF6, p-IRE1/IRE1, and p-PERK/PERK proteins expression in Mφ (n = 3 independent experiments). The data were represented as mean ± SD. Statistical significance was calculated by one-way ANOVA with Tukey’s post hoc test. Source data are provided as a Source Data file.
ROS are triggers of ERS. Based on the principle of ROS accumulation in Mφ and its associated phenotype transformation attributes46, we used the DCFH-DA probe to detect the overall degree of intracellular oxidative stress. Compared with that in the control group, the fluorescence intensity of DCFH-DA in Mφ was significantly enhanced after LPS intervention. However, the fluorescence intensity gradually decreased after treatment using nanorobots, with the lowest intensity observed in the BP@D/N group, indicating that the oxidative stress microenvironment in Mφ was significantly alleviated after BP@D/N treatment (Fig. 4b, and Supplementary Fig. 4a). The ERS marker glucose-regulated protein (GRP78/BiP) and the three parallel branches of the UPR, namely activating transcription factor 6 (ATF6), inositol-requiring enzyme 1 (IRE1), and protein kinase RNA-like endoplasmic reticulum kinase (PERK), are used to evaluate ERS levels47. Immunofluorescence showed that the fluorescence intensities of these proteins were significantly reduced in the BP@D/N group compared with that in the LPS group (Fig. 4c, and Supplementary Fig. 4b), indicating that ERS in Mφ was significantly inhibited after BP@D/N treatment. The expression of ERS protein in Mφ was further detected using western blotting (Fig. 4d). Compared with those in the control group, the expression levels of GRP78, p-IRE1, ATF6, and p-PERK significantly increased after LPS intervention but gradually decreased after treatment with BP, BP@D, or BP@D/N, with the most pronounced decrease observed in the BP@D/N group (Fig. 4e–h). To further verify the inhibitory effect of the camouflaged nanorobots on the ERS in Mφ, we induced ERS using ionomycin. Immunofluorescence images and semi-quantitative analysis showed that, compared with that of the control group, the fluorescence intensity of GRP78 increased significantly after treatment with ionomycin; however, after treatment with nanorobots, the fluorescence intensity reduced, indicating that the nanorobots effectively alleviated ERS (Supplementary Fig. 4c, d).
ER in Mφ was more disorganized and bloated after LPS intervention than the structurally normal ER in the control group (indicated by green arrows in Fig. 4a). Swelling, expansion, lysis, fragmentation, and reduction were observed, and in some cases, the ER was barely visible in Mφ. However, after BP@D/N treatment, ER structure normalized, indicating reduction in ERS. These structural changes could be attributed to the presence of a large number of unfolded and misfolded proteins in the ER lumen after oxidative stress. After foreign reducing substances enter the cell and alleviate oxidative stress, ER structure normalizes48. However, whether changes in this process affect normal protein function remains an interesting question.
Camouflaged nanorobots inhibit the pathological formation of MAMs and mtDNA leakage in Mφ
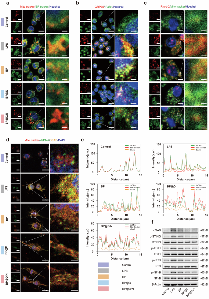
Compared with that in the control group, ERS occurred in Mφ after LPS intervention, and the co-localization of mitochondria and ER increased, indicating increased formation of MAMs49. However, after BP@D/N treatment, the co-localization of the two suborganelles was significantly reduced (Fig. 5a, and Supplementary Fig. 5a). Therefore, we speculated that BP@D/N might affect the crosstalk between the ER and mitochondria through MAMs.
a Representative confocal images of ER (green) and mitochondria (red) in Mφ (scale bars=10 μm, zoomed scale bars=2 μm and 3 independent experiments). b Representative confocal images of IP3R1 (green) and GRP75 (red) in Mφ (scale bars=10 μm, zoomed scale bars=2 μm and 3 independent experiments). c Representative confocal images of mtCa2+ in Mφ (scale bars=10 μm, zoomed scale bars=2 μm and 3 independent experiments). d Representative confocal images of Mitotracker (red), dsDNA (green), and cGAS (orange) in Mφ (scale bars=10 μm, zoomed scale bars=2 μm and 3 independent experiments). e Co-localization analysis of Mitotracker (red), dsDNA (green), and cGAS (orange) in Mφ (3 independent experiments, a.u. means arbitrary units). f Western blotting of cGAS, p-STING/STING, p-TBK1/TBK1, p-IRF3/IRF3, and p-NFκB/NFκB proteins expression in Mφ (3 independent experiments). Source data are provided as a Source Data file.
The inositol 1,4,5-triphosphate receptor 1-glucose-regulated protein 75-voltage-dependent anion channel 1 (IP3R1–GRP75–VDAC1) axis is present on MAMs and is responsible for transferring Ca2+ from the ER to the mitochondria50. Changes in the IP3R1–GRP75–VDAC1 axis were detected using immunofluorescence. Compared with that in the LPS group, the binding between IP3R1 and GRP75 (Fig. 5b, and Supplementary Fig. 5b) and between GRP75 and VDAC1(Supplementary Fig. 5c, d)– was significantly reduced after BP@D/N treatment. This indicated that BP@D/N treatment blocked the LPS-induced formation of the IP3R1–GRP75–VDAC1 complex.
To detect the changes in mtCa2+ in Mφ, we performed immunofluorescence staining using the mitochondrial calcium probe Rhod-2 and MitoTracker and observed mtCa2+ fluorescence intensity using laser confocal microscopy (Fig. 5c, and Supplementary Fig. 5e). After LPS intervention, the fluorescence intensity of Rhod-2 increased significantly, indicating a significant increase in Ca2+ content in mitochondria. However, after nanorobot treatment, the fluorescence intensity of Rhod-2 gradually decreased, indicating the alleviation of mtCa2+ overload.
Further changes in intracellular Ca2+ in Mφ were observed using flow cytometry (Supplementary Fig. 5f, g). The Ca2+ concentration in the cytoplasm typically remains at a low level; however, after LPS intervention, the Ca2+ concentration within the cytoplasm increased. Although Ca2+ concentration reduced after BP@D/N treatment, the levels were still above normal. This may be attributed to the generation of ROS or ROS-induced activation of other calcium-related channels (such as those on the Mφ cell membrane or sarcoplasmic reticulum), resulting in an increase in the Ca2+ level within its cytoplasm. In addition, an increase in the concentration of mtCa2+ in cells upregulates the overall OXPHOS rate, leading to increased respiratory chain activity and ATP production51. Increased mtCa2+ concentration can also cause mitochondrial dysfunction and impaired ATP supply52. Thus, the level of mtCa2+ in overloaded cells remains underexplored.
The mitochondrial membrane permeability transition pore (mPTP) is a nonspecific and voltage-dependent complex that exists between the inner and outer mitochondrial membranes and is composed of multiple proteins (cyclophilin D [CypD], adenine nucleotide transferase [ANT], and voltage-dependent anion channel [VDAC]). Its degree of openness is related to the concentration of mtCa2+, and an increase in mtCa2+ significantly enhances its openness53. mPTP detection kits are often used to detect mPTP opening in cells. Calcein AM is passively transported and accumulates in the cytoplasm and mitochondria, resulting in a strong green fluorescence. The green fluorescence of calcein in the cytoplasm is then quenched using CoCl2. Under normal conditions, the mitochondrial mPTP is switched off. The inability of CoCl2 to enter the mitochondria results in the green fluorescence of calcein, which only appears within the mitochondria. When mPTP opens in large quantities, it leads to the weakening or even disappearance of the green fluorescence of calcein in the mitochondria.
Compared with that in the control group, the green fluorescence of calcein in Mφ weakened significantly after LPS intervention, indicating a large opening of mPTP. The therapeutic effect of the robots gradually enhanced the green fluorescence of calcein, most notably in the BP@D/N group, suggesting that the large opening of the mPTP was well reversed (Supplementary Fig. 6a, b). Conditions such as oxidative stress, inflammatory response, mitochondrial dysfunction, and high levels of mtCa2+ can activate the massive opening of the mPTP, leading to the release of mitochondrial contents such as mtDNA and CytC into the cytoplasm. Double-stranded DNA (dsDNA, including mtDNA) in the cytoplasm is recognized and bound by cGAS, which activates STING protein and initiates downstream signal cascades involving NFκB and IRF354,55. Immunofluorescence analyses (Fig. 5d, e) showed that, in the control group, dsDNA maintained a high level of co-localization with mitochondria, whereas the co-localization of dsDNA and cGAS was poor. After LPS intervention, a large amount of dsDNA leaked into the cytoplasm and maintained strong co-localization with cGAS, whereas only a small amount of dsDNA co-localized with the mitochondria. However, after treatment, the leakage of dsDNA into the cytoplasm and its binding to cGAS gradually decreased. Interestingly, nanorobots also downregulated cGAS. Western blotting was conducted to further verify the function of nanorobots in inhibiting cGAS-STING-NFκB signaling cascade activation (Fig. 5f, and Supplementary Fig. 6c), and the results showed that treatment with the camouflaged nanorobot reduced the high expression of cGAS that resulted from LPS intervention. The phosphorylation levels of proteins such as STING, TBK1, IRF3 and NFκB in the signaling cascade were also significantly reduced.
Homeostasis of mtCa2+ can affect mitochondrial function, which is closely related to mitochondrial morphology56. Immunofluorescence staining was performed on mitochondria within Mφ (Supplementary Fig. 7a, c). After LPS intervention, the normal filamentous structure and regular arrangement of the mitochondria were disrupted. Instead, the mitochondria were shortened and presented as short rods, and their arrangement was relatively disordered. However, after treatment, the morphology of the mitochondria gradually returned to being filamentous, and the arrangement was relatively regular. This result was also verified using biological TEM (indicated by blue arrows in Fig. 4a), where damages such as mitochondrial swelling and cristae disappearance in Mφ were significantly alleviated after BP@D/N treatment. The mitochondrial membrane potential was evaluated to assess mitochondrial function further. In contrast to the presence of increased number of polymers (red) and decreased number of monomers (green) in the control group, fewer polymers and more monomers were observed in Mφ after LPS treatment. However, after co-culture, the gradual increase in red fluorescence and the gradual decrease in green fluorescence indicated a reduction in mitochondrial depolarization after inflammation. (Supplementary Fig. 7b, d). ROS in the mitochondria were evaluated using MitoSox in a flow cytometer. After LPS intervention, MitoSox levels in Mφ increased by more than fivefold. After co-culture with the nanorobots, MitoSox showed a significant downward trend, and the therapeutic effect of BP@D/N was more obvious than the other groups (Supplementary Fig. 7e, f).
Mitochondria are the main sites of energy conversion, and ATP is mainly generated through OXPHOS. Western blotting showed that (Supplementary Fig. 8a, b) the expression levels of glycolytic marker proteins such as HK2 and GLUT1 decreased, whereas those of mitochondrial oxidative respiratory chain complex proteins, such as SDHA, UQCRC1, COX4I1, and ATP5A, increased. Furthermore, mitochondrial quality control is of vital importance for the functioning of mitochondria. We evaluated the impact of nanorobots on the mitochondrial quality control of Mφ by detecting the expression of proteins related to mitochondrial fission (such as DRP1) and fusion (such as MFN1 and MFN2) by western blotting (Supplementary Fig. 8c, d). Compared with that in the control group, the expression levels of MFN2 and DRP 1 proteins decreased and increased, respectively, in the LPS group. However, after treatment, the expression of MFN2 enhanced significantly, whereas DRP1 was inhibited. There was no significant difference in the protein expression level of MFN1; this may be attributed to the fact that MFN1 primarily facilitates the establishment and maintenance of mitochondrial networks by mediating fusion events between individual mitochondria, whereas MFN2 has a broader range of functions. MFN2 not only participates in mitochondrial fusion but also interacts with the ER to maintain cellular homeostasis57. The metabolic changes in Mφ are crucial for the transformation of immune phenotypes. Seahorse extracellular flux analysis was used to examine the metabolic responses of Mφ before and after treatment. The real-time extracellular acidification rate (ECAR) was recorded after sequentially injecting glucose, oligomycin (Oligo), and 2-deoxy-d-glucose (2-DG). The results showed that the glycolysis, glycolytic capacity, and glycolytic reserve of Mφ were significantly reduced after treatment with the nanorobots compared with that in the LPS group (Supplementary Fig. 9a, b). Similarly, the Mφ were sequentially treated with oligo, carbonyl cyanide p-trifluoromethoxyphenylhydrazone (FCCP), and rotenone, and the real-time oxygen-consumption rate (OCR) was recorded to calculate the OXPHOS parameters. The results showed that the treatment with the camouflaged nanorobot significantly increased the basal respiration, ATP production, and maximum respiratory rate of the Mφ (Supplementary Fig. 9c, d). The above results indicated that BP@D/N can restore mitochondrial function, stabilize the oxidative respiratory chain, and enhance ATP production, consistent with our previous research results of charging mitochondria in Mφ to enhance OXPHOS and promote polarization toward M258.
Phenotypic transformation and mechanism of Mφ after camouflaged nanorobot treatment
Regulating inflammation after SCI is essential for tissue repair, with the Mφ phenotype playing a central role in this process. Although the activated M1 phenotype can effectively clear cell debris at the injury site, it also releases large amounts of pro-inflammatory compounds, such as IL-1β, IL-6, and TNF-α, exacerbating tissue injury59. Therefore, during acute SCI, M1 to M2 polarization is preferred60.
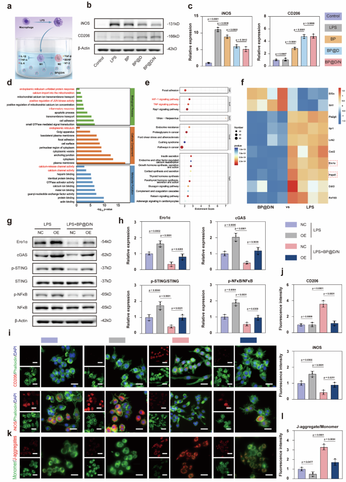
To verify whether the camouflaged nanorobot can regulate M1 to M2 polarization and achieve anti-inflammatory effects, we co-cultured the camouflaged nanorobot with Mφ (Fig. 6a). The polarization phenotype after co-culture was evaluated using western blotting, immunofluorescence, and flow cytometry. The tested M1 markers were iNOS and CD86, whereas M2 markers were Arg-1 and CD206. Western blotting revealed that iNOS and CD206 gradually decreased and increased, respectively (Fig. 6b, c), indicating that the camouflaged nanorobot promoted M1 to M2 transformation. Immunofluorescence and semi-quantitative analyses revealed identical results (Supplementary Fig. 10a, b); the fluorescence intensity of iNOS gradually decreased, and that of CD206 gradually increased. The effect was most significant after treatment with BP@D/N. The influence of the composition of the robot on the regulation of Mφ polarization was further evaluated using flow cytometry. CD11b is often used to label Mφ, CD86 is used to label the M1, and CD206 is used to label the M2. The increase in the proportion of CD206+ cells and decrease in the proportion of CD86+ cells indicated an increase in the proportion of M2 after treatment (Supplementary Fig. 10c, d).
a Schematic of phenotypic transformation of Mφ (created with Blender 4.5). b Western blotting of iNOS and CD206 proteins expression. (3 independent experiments). c Semi-quantitative analysis results of iNOS and CD206 proteins expression. (n = 3 independent experiments). d GO enrichment analysis of DEGs. e KEGG enrichment analysis of DEGs in cellular processes, environmental information processing, genetic information processing, human diseases, and organismal systems. f Heat maps of ERS-associated genes in Mφ. g Western blotting of Ero1α, cGAS, p-STING/STING, and p-NFκB/NFκB proteins expression in Mφ (3 independent experiments). h Semi-quantitative analysis results of Ero1α, cGAS, p-STING/STING, and p-NFκB/NFκB proteins expression in Mφ (n = 3 independent experiments). i Representative immunofluorescence images of CD206 and iNOS (scale bars=25 μm, 3 independent experiments). j Immunofluorescence semi-quantitative analysis results of CD206 and iNOS (n = 3 independent experiments). k Representative immunofluorescence images of JC-1 in Mφ (scale bars=25 μm, 3 independent experiments). l Immunofluorescence semi-quantitative analysis results of JC-1 in Mφ (n = 3 independent experiments). The data were represented as mean ± SD. Statistical significance was calculated by one-way ANOVA with Tukey’s post hoc test. Source data are provided as a Source Data file.
Overall, the camouflaged nanorobot BP@D/N effectively transformed the pro-inflammatory M1 type into the anti-inflammatory M2 type, creating a favorable immune microenvironment for neuronal regeneration after SCI. However, the underlying mechanism regulating this phenotypic transformation requires explored further investigation.
To investigate the regulatory mechanism of the nanorobot BP@D/N on the polarization phenotype and metabolic state of Mφ, we conducted transcriptomic and metabolomic analyses on the LPS intervention and BP@D/N treatment groups. Differential gene expression analysis showed that 1471 genes were downregulated and 1875 genes were upregulated in the BP@D/N group compared with that in the LPS group (|log2 fold change | >1, Padj<0.05) (Supplementary Fig. 10e, f). GO analysis was performed using the DEGs (Fig. 6d). In the BP category, endoplasmic reticulum unfolded protein response, calcium import into the mitochondrion, positive regulation of JNK kinase activity, and inflammatory response were significantly enriched. In the MF category, calcium-release channel activity and calcium channel activity were enriched. In addition, the endoplasmic reticulum was enriched in the CC category. The results may be attributed to the fact that nanorobots regulate the physiological activities of Mφ by controlling the crosstalk between ER and suborganelles such as mitochondria. KEGG analysis was performed to identify potential signaling pathways associated with Mφ phenotypic transitions related to cellular processes, environmental information processing, genetic information processing, human diseases, and biological systems (Fig. 6e). Inflammatory Mφ activation-related pathways such as HIF-1 and TNF pathways were significantly downregulated in the BP@D/N group.
The heat map showed that the expression levels of major ERS-associated genes in Mφ altered significantly (Fig. 6f). Compared with those in the LPS group, ERS-associated genes, such as calcium ion-independent phospholipase A2 (Pla2g6), inositol 1,4,5-triphosphate receptor 1 (Itpr1 or Ip3r1), endoplasmic reticulum oxidoreductase 1α (Ero1α), chemokine CXC ligand 2 (Cxcl2), and ERS marker protein GRP78 (Hspa5), were significantly downregulated in the BP@D/N group. However, antioxidant genes such as the eukaryotic translation initiation factor 2α subunit (Eif2a) and sirtuin 1 were significantly upregulated. In addition, GSEA showed that the endoplasmic reticulum unfolded protein response, calcium import into the mitochondria, and inflammatory response were downregulated in the BP@D/N group (Supplementary Fig. 10g). PCA of metabolomic data indicated significant differences before and after treatment with the camouflaged nanorobot (Supplementary Fig. 11a). A total of 914 metabolites were downregulated and 108 metabolites were upregulated (Supplementary Fig. 11b). The heat map also showed significant differences (Supplementary Fig. 11c). The levels of metabolites associated with glycolysis and OXPHOS also altered significantly. Pro-inflammatory metabolites, such as dihydroxyacetone phosphate, fructose 1,6-diphosphate, and succinic acid, were significantly increased in the LPS group; however, after treatment with BP@D/N, their content reduced significantly (Supplementary Fig. 11d). Because crosstalk between the ER and mitochondria is mediated mainly by Ca2+, the IP3R1 complex plays an important role here. Thus, reducing the expression and opening of the complex can help alleviate the pathological ER–mitochondria crosstalk in Mφ. Ero1α, as a key enzyme of ER oxidative folding, not only regulates the redox homeostasis within ER but also participates in the dynamic crosstalk between ER and mitochondria through calcium signaling, ROS transmission, and metabolic interaction, affecting physiological activities of Mφ such as apoptosis, energy metabolism, and stress response61. Ero1α maintains the ER oxidation environment, regulates the IP3R1 receptor on the ER membrane, regulates the release of Ca2+ from the ER and its entry into the mitochondria through the VDAC1 channel on the outer mitochondrial membrane, and regulates the structure and function of mitochondria18. Under pathological conditions, overexpression of Ero1α will lead to the entry of excessive Ca2+ into the mitochondria from the ER, causing mtCa2+ overload, resulting in the excessive opening of mPTP, and triggering apoptosis and inflammatory responses. Furthermore, mtCa2+ overload can lead to the interruption of the mitochondrial oxidative respiratory chain, reduction of ATP production, and accumulation of succinate within Mφ52. The accumulated succinic acid can stabilize HIF-1α by inhibiting prolyl hydroxylase domain (PHD) enzyme activity. Activation of HIF-1α mediates the metabolic reprogramming of Mφ to the M1 phenotype, promotes the glycolysis of Mφ and the production of inflammatory mediators such as IL-1β, and aggravates the oxidative stress microenvironment of Mφ62.
To verify our hypothesis that camouflaged nanorobots coordinate the crosstalk between the ER and mitochondria through Ero1α, MK-28 (which triggers Ero1α by activating ERS) was added to the Mφ culture medium after BP@D/N treatment and tested for corresponding indicators. After treatment with MK-28, the fluorescence intensity of Ero1α increased, indicating that MK-28 can activate Ero1α (Supplementary Fig. 12a, e). Changes in the phenotypic status of Mφ were detected using immunofluorescence (Supplementary Fig. 12b, c). After MK-28 treatment, fluorescence intensities of CD206 and iNOS significantly decreased and enhanced, respectively (Supplementary Fig. 12f, g). This indicated that nanorobots can reprogram the phenotype of Mφ by inhibiting the overexpression of Ero1α protein and promote its transformation to the M2 type. The mitochondrial function of Mφ was further evaluated using a JC-1 probe (Supplementary Fig. 12d, h). After MK-28 treatment, the membrane potential of mitochondria decreased significantly, further indicating that the overexpression of Ero1α triggered pathological ER–mitochondria crosstalk and exacerbated mitochondrial dysfunction and oxidative stress. To further explore the mechanism regulating Mφ polarization and verify our hypothesis more rigorously, we transfected Mφ with plasmids. Western blotting and semi-quantitative analysis showed that Ero1α in Mφ was successfully overexpressed (Supplementary Fig. 12i, j).
Western blotting and semi-quantitative analysis of Ero1α showed that treatment with the camouflaged nanorobot reduced Ero1α expression. However, after overexpression treatment, this therapeutic effect was reversed, indicating that the camouflaged nanorobot can directly regulate Ero1α expression (Fig. 6g, h). Immunofluorescence results were consistent with the results of western blotting (Supplementary Fig. 13a, c), further demonstrating that the nanorobots could significantly reduce the expression of Ero1α in Mφ under oxidative stress. There are two types of intracellular calcium release channels in the endoplasmic reticulum: IP3R and ryanodine receptor (RYR). RYR expression did not change significantly before and after treatment with nanorobots (Supplementary Fig. 13b, d). On the contrary, western blotting and semi-quantitative analysis showed that the expressions of IP3R1, GRP75, and VDAC1 decreased after treatment with nanorobots. However, after the overexpression of Ero1α, the expression of these proteins increased further, indicating their regulation by Ero1α (Supplementary Fig. 13e, f). The concentration of Ca2+ within the ER and mitochondria of Mφ was assessed using confocal microscopy (Supplementary Fig. 13g, h). Consistent with our hypothesis, treatment with nanorobots significantly inhibited the flow of Ca2+ from the ER to the mitochondria, stabilized the concentration of Ca2+ within the ER (ERCa2+), and alleviated mtCa2+ overload in Mφ. The overexpression of Ero1α reversed this phenomenon and reduced the therapeutic effect exerted by the nanorobot.
Next, western blotting was used to detect the expression of cGAS–STING–NFκB-associated proteins (Fig. 6g, h). LPS intervention increased the expression of cGAS and the phosphorylation levels of its downstream proteins STING and NFκB. Ero1α overexpression exacerbated this condition. Although the activation of the cGAS-STING-NFκB inflammatory cascade reaction was effectively inhibited after treatment with nanorobots, the therapeutic effect of the nanorobots was significantly weakened after Ero1α overexpression. The immunofluorescence images and semi-quantitative analysis showed that after treatment with nanorobots, the fluorescence intensities of CD206 and iNOS significantly increased and decreased, respectively (Fig. 6i, j). However, their fluorescence intensities showed the opposite pattern after Ero1α overexpression, indicating that nanorobots can regulate the polarization of Mφ to M2 through Ero1α, thereby exerting anti-inflammatory effect and promoting repair. The mitochondrial function of Mφ was also evaluated (Fig. 6k, l). After plasmid transfection, the membrane potential of mitochondria decreased significantly, indicating that the overexpression of Ero1α activated ERS, triggered pathological ER–mitochondria crosstalk, caused mtCa2+ overload, and exacerbated mitochondrial dysfunction and oxidative stress.
To further simulate the complex physiological conditions in vivo and enhance the reliability of our findings, we utilized mouse bone marrow-derived macrophages (BMDMs) to verify the mechanism by which nanorobots regulate Mφ polarization. Immunofluorescence images revealed that BMDMs uptook the nanorobots efficiently in a time-dependent manner (Supplementary Fig. 14a). In terms of alleviating ERS, the nanorobots reduced the high fluorescence intensity of GRP78 caused by LPS (Supplementary Fig. 14b, i). The nanorobots also reduced the expression of Ero1α (Supplementary Fig. 14c, j). Immunofluorescence images and semi-quantitative analysis indicated that the fluorescence intensity of mtCa2+ significantly decreased after nanorobot treatment, effectively alleviating mtCa2+ overload (Supplementary Fig. 14d, k). Similarly, the mitochondrial function of BMDMs was also restored (Supplementary Fig. 14e, l). With respect to mtDNA leakage inhibition, mtDNA leaked significantly under LPS intervention, whereas this phenomenon was reversed after nanorobot treatment (Supplementary Fig. 14f, m). With respect to the effect of nanorobots on polarization, immunofluorescence images and semi-quantitative analysis showed that the fluorescence intensity of Arg-1 significantly increased after nanorobot treatment, whereas that of iNOS significantly decreased, indicating that the nanorobots promoted the polarization of BMDMs to M2 and inhibited their polarization to M1 (Supplementary Fig. 14g, h, n, o). Thus, our hypothesis was verified in BMDMs as well.
ER is the prime location for STING63. When cytoplasmic DNA is detected, STING is activated and transferred from the ER to the Golgi apparatus, eventually reaching vesicular structures adjacent to the Golgi apparatus. This is followed by the recruitment of TBK1 to the Golgi apparatus or signal complex, where IRF3 is phosphorylated. Finally, p-IRF3 enters the nucleus to activate the expression of the corresponding gene. During GO enrichment analysis, we observed changes in the Golgi apparatus, perinuclear region of the cytoplasm, cytoplasm, cytoplasmic vesicles, plasma membrane, and basolateral plasma membrane within the cellular component category; these components are often related to the processing and transport of proteins. Sulfated glycosaminoglycans (sGAGs) in the Golgi apparatus are necessary to drive STING polymerization64. Therefore, preventing the transfer of STING and TBK1 to the Golgi apparatus, or inhibiting the recruitment of STING and TBK1 to the Golgi apparatus, may have unexpected effects on suppressing the activation of cGAS–STING and its downstream pathways. In addition, Ero1α is involved in the ER-related degradation (ERAD) pathway. When Ero1α is abnormally activated, excessive ROS are generated; this affects the stability of STING or other pathway-related proteins and aggravates pathological crosstalk with other suborganelles. Thus, Mφ phenotype transformation is a comprehensive manifestation of the mutual coordination among numerous suborganelles65. Therefore, the development of a series of functional nanorobots based on the coordinated suborganelle interactions during postinjury repair will be a major strategy in regenerative medicine.
In summary, the BP@D/N nanorobot inhibits the unidirectional Ca2+ flow from the ER to the mitochondria and alleviates mtCa2+ overload by suppressing the oxidative stress microenvironment of SCI and inhibiting the overexpression of Ero1α in Mφ. Inhibiting mtDNA leakage into the cytoplasm via mPTP blocks the cGAS–STING–NFκB inflammatory signaling pathway. Further, the interrupted oxidative respiratory chain was well-restored; thus, succinic acid in the TCA cycle could participate in ATP production in a timely manner. This, in turn, prevented the accumulation of succinic acid, inhibited the activation of HIF-1α-mediated inflammatory response, and promoted the transformation of the Mφ phenotype to M2, creating a favorable environment for neuron regeneration after SCI.
Camouflaged nanorobots promote NSCs differentiation
After SCI, endogenous NSCs are recruited to the injury site, where they proliferate and differentiate into neurons, astrocytes, and oligodendrocytes66. The differentiation of NSCs is regulated by various inflammation-associated and growth factors in the injury site. Mφ are the main source of paracrine cytokines that alter the injury environment59. To study the effect of camouflaged nanorobots on the differentiation of endogenous NSCs by regulating Mφ polarization and influencing the immune microenvironment, Mφ were stimulated with LPS for 12 h and inoculated onto culture dishes (a non-stimulated control group was also set up) with different components. After co-culturing for 5 days, the concentrations of inflammatory cytokines (TNF-α and IL-6) and growth factors (TGF-β, BDNF, and NT-3) in the culture medium were detected using ELISA kits. Further, the Mφ medium was centrifuged to remove the cellular components, and the supernatant was collected and added to the NSCs medium for conditioned culture (conditioned medium, CM). The culture was then assessed for the differentiation of NSCs into neurons (Fig. 7a).
a Schematic of camouflaged nanorobots regulating Mφ polarization to promote NSCs differentiation (created with Blender 4.5). b Expression patterns of inflammatory and growth factors in the co-culture system detected using ELISA (n = 3 independent experiments). c Representative immunofluorescence images of Tuj-1 and NFH (scale bars=100 μm, 3 independent experiments). d and e Immunofluorescence semi-quantitative analysis results of Tuj-1 and NFH (n = 3 independent experiments). f Western blotting of Tuj-1 and NFH proteins expression (3 independent experiments). g and h Semi-quantitative analysis results of Tuj-1 and NFH proteins expression (n = 3 independent experiments). i Representative immunofluorescence images of GAP43, MAP2, and GFAP (scale bars=100 μm, 3 independent experiments). j Immunofluorescence semi-quantitative analysis results of GAP43, MAP2, and GFAP (n = 3 independent experiments). k Western blotting of GAP43, MAP2, and GFAP proteins expression (3 independent experiments). l Semi-quantitative analysis results of GAP43, MAP2, and GFAP proteins expression (n = 3 independent experiments). The data were represented as mean ± SD. Statistical significance was calculated by one-way ANOVA with Tukey’s post hoc test. Source data are provided as a Source Data file.
ELISA results showed that the concentrations of the two pro-inflammatory cytokines gradually decreased after treatment compared with that in the LPS group; the decrease was the greatest in the CM@BP@D/N group. Estimated growth factor concentrations showed the opposite trend, and their increase was most significant in the CM@BP@D/N group (Fig. 7b). This indicated that the successful Mφ phenotype transformation by the nanorobot also regulates the immune microenvironment. NSCs were collected in the CM, and the differentiation of NSCs and axonal elongation were evaluated using immunofluorescence and western blotting. Compared with that in the LPS group, the fluorescence intensities of the neuronal differentiation markers β-tubulin (Tuj-1) and axon-growing neurofilament heavy chain protein (NFH) were significantly increased after CM@BP@D/N treatment (Fig. 7c–e). Western blotting and semi-quantitative analysis results were consistent with those of immunofluorescence (Fig. 7f–h). This indicated that the paracrine growth factors of M2 Mφ promote the differentiation of neurons and extension of axons. To further verify the ability of the camouflaged nanorobots to alleviate glial scar formation and promote axonal growth, we detected the astrocyte markers glial fibrillary acidic protein (GFAP), growth-associated protein 43 (GAP43), and microtubule-associated protein 2 (MAP2), all of which are crucial for axonal growth. Immunofluorescence images showed that the fluorescence intensity of GFAP increased significantly after LPS intervention, whereas those of GAP43 and MAP2 showed opposite trends (Fig. 7i, j). After the nanorobots reshaped the immune microenvironment, the fluorescence intensities of GAP43 and MAP2 increased significantly, whereas the opposite trend was observed for GFAP. Western blotting and semi-quantitative analysis results also indicated that the CM@BP@D/N group was the most effective in inhibiting glial scar formation and promoting axonal growth (Fig. 7k, l).
Camouflaged nanorobots promote recovery in SCI rats
To investigate the therapeutic effect of the camouflaged nanorobot BP@D/N in vivo, SD rats were used to establish a T9 spinal cord clip injury model. The nanorobots were injected into SD rats via the tail vein, and different specimens were collected at different time points for subsequent studies (Fig. 8a). The recovery of bilateral hind limb motor dysfunction after SCI in rats was evaluated using the Basso–Beattie-Bresnahan (BBB) scoring scale at the same time point every week after the surgery (Fig. 8b). After SCI, both hind limbs of the rats were completely paralyzed. Over time, the motor function of the rats in each group recovered to some extent. Two weeks after surgery, statistically significant differences were observed with respect to motor recovery. Compared with that in the untreated SCI group, the motor function of rats recovered to some extent after BP or BP@D treatment. Owing to the protective effect of the hollow mesoporous PDA, the therapeutic effect of BP@D was better than that of BP, but the difference was not statistically significant. Because NMs endow BP@D/N with targeting capabilities, thereby ensuring that the concentration of nanoparticles at the injury site is within the effective range, motor function recovery was significantly better in the BP@D/N group than in the other treatment groups. Six weeks after the surgery, footprint analysis (Fig. 8c, d) and inclined plane tests (Fig. 8e) were performed, and the results were consistent with the BBB scores. Rats in the BP@D/N group showed clearer footprints and shorter hind limb strides (marked in red) than those in the other groups. This indicated that the front and hind claws achieved significant recovery in terms of motor coordination. In the inclined plane test, rats in the BP@D/N group showed a greater slant angle, indicating a significant improvement in the grip strength of the hind limbs. Electrophysiological analyses were conducted to detect motor-evoked potentials (MEPs) and further evaluate functional recovery (Fig. 8f, g). Six weeks after the surgery, a receiving electrode was used to record the amplitude of the MEPs signal in the gastrocnemius muscle after stimulating the spinal cord above the injury site. Compared with that in the sham group, the amplitude of the MEPs signal in the SCI group decreased significantly. After treatment, the amplitudes of the MEPs signals recovered to varying degrees, with the BP@D/N group showing the most prominent results, indicating a significant recovery of the circuit through the lesion. The degree of urinary retention caused by SCI was consistent with the degree of limb paralysis. Voiding function was evaluated 6 weeks after the operation based on changes in the structure of the bladder wall (Fig. 8h, i). The bladder wall thickness in the BP@D/N group was significantly reduced compared with that in the SCI group, indicating that BP@D/N alleviated bladder remodeling after SCI and indirectly reflected the significant recovery of SCI after treatment.
a Schematic of the experiment timeline. b BBB score for assessment of motor function recovery of the hind limbs (n = 6 independent experiments). c Representative footprints used to assess the recovery of hind limb motor function. Fore limb footprints are shown in blue and hind limb footprints in red (6 independent experiments). d Quantitative analysis of stride length in footprints (n = 6 independent experiments). e Quantitative analysis of angles in the inclined plane test (n = 6 independent experiments). f Electrophysiological analyses of MEPs amplitudes from rats in different groups (6 independent experiments). g Quantification of MEPs amplitudes from rats in different groups (n = 6 independent experiments). h H&E staining of bladders from rats in different groups (scale bars=1 mm, 6 independent experiments). i Quantitative analysis of the maximum bladder wall thickness (n = 6 independent experiments). The data were represented as mean ± SD. Statistical significance was calculated by one-way ANOVA with Tukey’s post hoc test. Source data are provided as a Source Data file.
Camouflaged nanorobots regulate immune response in vivo
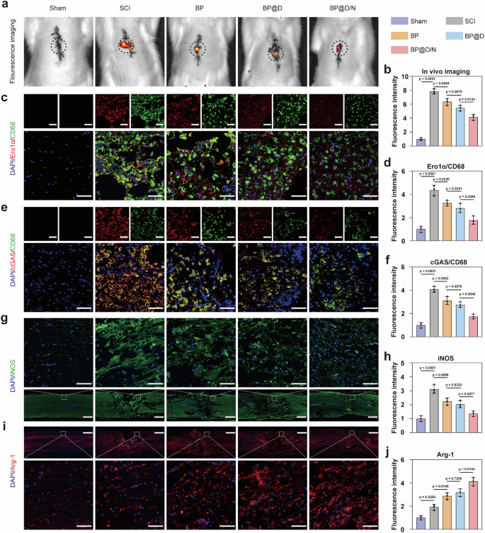
Early inhibition of SCI-induced inflammation can reduce further damage to the spinal cord caused by secondary injury, thereby creating a favorable regenerative microenvironment for neural repair59. The biocompatibility and safety of materials are the primary evaluation indicators before implantation. The H&E staining results of major organs showed (Supplementary Fig. 15) that the camouflaged nanorobot BP@D/N and its different components had no obvious toxicity or side effects on major organs, such as the heart, liver, spleen, lung, and kidney, and exhibited desirable biological safety. The ability of materials labeled with Cy5 to target damaged areas was evaluated using in vivo imaging (Supplementary Fig. 16a, c). Compared with no imaging after PBS injection in the sham and SCI groups, the fluorescence intensities in the liver and kidneys of the BP and BP@D groups were significantly enhanced after SCI, and no obvious fluorescence was observed in the injured area. However, in addition to the enhanced fluorescence intensity in the liver and kidneys of BP@D/N group, fluorescence intensity was enhanced in the injured area. This indicated that the NMs coating significantly enhanced the ability of BP@D/N to target damaged inflammatory areas. In vivo imaging also indicated that the material was metabolized in the liver and kidneys. To ensure an effective therapeutic concentration in the injured area, we conducted subsequent experiments at an injection frequency of once every 3 days after SCI.
Mφ and microglia accumulated in the injured area 7–10 days after SCI and reached the maximum number. Therefore, the acute inflammatory responses of rats in each group were observed 7 days after surgery59. ROS probes were used for in vivo imaging to detect superoxide anion levels in the injured areas (Fig. 9a, b). Fluorescence semi-quantitative analysis showed that higher levels of ROS were produced in the injury area in the SCI group than that in the sham group; ERS and mitochondrial dysfunction in Mφ could be attributed to this ROS generation. After treatment with BP or BP@D, the ROS levels in the injured area decreased, whereas the ROS levels in the injured area in the BP@D/N group were significantly reduced. To evaluate the remission level of ERS in Mφ, immunofluorescence co-staining of CD68 (Mφ marker) and GRP78 was performed (Supplementary Fig. 16b, d). After treatment, ERS gradually improved, and owing to better targeting, the treatment effect was most significant in the BP@D/N group. The expression of Ero1α in Mφ was detected using co-immunofluorescence staining of Ero1α and CD68 (Fig. 9c, d). Compared with that in the SCI group, the expression of Ero1α in Mφ was significantly decreased after BP@D/N treatment, indicating that the camouflaged nanorobots can effectively downregulate the expression of Ero1α. This lays a good foundation for alleviating the abnormal Ca2+ interactions between the ER and mitochondria. MtDNA leakage was detected using co-immunofluorescence staining for CD68 and cGAS (Fig. 9e, f). The semi-quantitative results showed that the fluorescence intensity of cGAS in Mφ was significantly enhanced after SCI, but after treatment, fluorescence intensity showed a downward trend. Because of the synergistic effect of PDA protection and NM-targeted inflammation, the fluorescence intensity of cGAS in Mφ decreased significantly after BP@D/N treatment. Finally, to evaluate the polarization of Mφ, we performed immunofluorescence staining on iNOS and Arg-1 in the spinal cord of rats. After treatment, the BP and BP@D groups exhibited significantly reduced iNOS levels (Fig. 9g, h) and increased Arg-1 expression (Fig. 9i, j), whereas PDA coating and NMs targeting improved the delivery efficiency of BPQDs in the injured area, further enhancing the beneficial effects. Furthermore, GRP78 and Ero1α in neural tissues showed certain fluorescence intensity, suggesting possible ERS and mtCa2+ overload in these tissues. Although neuronal apoptosis is mediated by UPR, it also provides the idea of neural tissue treatment.
a Fluorescence imaging results of SCI rats models after injection of ROS probe for in vivo imaging (3 independent experiments). b Semi-qualitative analysis results of fluorescence intensity of ROS in vivo (n = 3 independent experiments). c Representative Immunofluorescence images of Ero1α in Mφ around the lesion site (scale bars=100 μm, 3 independent experiments). d Immunofluorescence semi-quantitative analysis results of the ratio of Ero1α to CD68 around the lesion site (n = 3 independent experiments). e Representative Immunofluorescence images of cGAS in Mφ around the lesion site (scale bars=100 μm, 3 independent experiments). f Immunofluorescence semi-quantitative analysis results of the ratio of cGAS to CD68 around the lesion site (n = 3 independent experiments). g, i Representative immunofluorescence images of iNOS and Arg-1 (scale bars=1 mm, zoomed scale bars=100 μm and 3 independent experiments). h, j Immunofluorescence Semi-quantitative analysis results of iNOS and Arg-1. (n = 3 independent experiments). The data were represented as mean ± SD. Statistical significance was calculated by one-way ANOVA with Tukey’s post hoc test. Source data are provided as a Source Data file.
Camouflaged nanorobots promote neuron regeneration in vivo
Key pathological changes at SCI site include syringomyelia and local glial scar formation59. We euthanized rats 6 weeks after surgery and collected their spinal cord samples for H&E staining to evaluate the pathological changes before and after treatment (Fig. 10a, e). In the SCI group, the continuity of the spinal cord structure was disrupted, and cavity-like changes were observed at the injury site, with a cavity area of 2.87 ± 0.31 mm2. Compared with that in the SCI group, the cavity area in the BP, BP@D, or BP@C/N groups gradually decreased with varying degrees of new tissue growth. Among them, the cavity area in the BP@D/N group was the smallest, at 0.45 ± 0.21 mm2. The reason for the lack of significant difference between the cavity areas of BP (1.88 ± 0.43 mm2) and BP@D (1.37 ± 0.26 mm2) groups may be the lack of targeting. Astrocytes around the injured site, when activated after SCI, can result in dense glial scars, thereby hindering nerve repair and axonal extension59. To evaluate the distribution of neurons and astrocytes at the injury site, double staining of Tuj-1 and GFAP was performed, and the semi-quantitative analysis of Tuj-1/GFAP was conducted (Fig. 10b, f). Compared with those in the SCI group, the numbers of Tuj-1+ neurons at the injury sites in the BP, BP@D, and BP@D/N groups increased significantly. Owing to the inflammatory chemotactic properties of NMs, the BP@D/N group had the largest number of Tuj-1+ neurons. In contrast to new neuronal growth at the site of injury, astrocytes mainly gather around lesions to form scars. Immunofluorescence results indicated that the BP@D/N group exhibited the lowest GFAP fluorescence intensity, compared with all other groups, thus effectively inhibiting glial scar formation.
a H&E staining of the longitudinal sections of the spinal cords and the reconstructed spinal cord longitudinal section and red-colored areas represent cavitary areas (scale bars=1 mm, 3 independent experiments). b Representative immunofluorescence images of Tuj-1 and GFAP at the lesion site (scale bars=1 mm, zoomed scale bars=100 μm and 3 independent experiments). c Representative immunofluorescence images of GAP43 at the lesion site (scale bars=1 mm, zoomed scale bars=100 μm and 3 independent experiments). d Representative immunofluorescence images of NG2 at the lesion site (scale bars=100 μm, 3 independent experiments). e Quantitative analysis results of the cavitary areas (n = 3 independent experiments). f Immunofluorescence semi-quantitative analysis of the ratio of Tuj-1/GFAP at the lesion site (n = 3 independent experiments). g Immunofluorescence semi-quantitative analysis of GAP43 at the lesion site (n = 3 independent experiments). h Immunofluorescence semi-quantitative analysis of NG2 at the lesion site (n = 3 independent experiments). The data were represented as mean ± SD. Statistical significance was calculated by one-way ANOVA with Tukey’s post hoc test. Source data are provided as a Source Data file.
Under physiological conditions, the neuromodulin GAP43, which regulates neuronal growth, is expressed at low levels in the spinal cord but at high levels during nerve regeneration to promote neuronal axonal extension. The chondroitin sulfate proteoglycan NG2 mainly exists in the glial scar tissue during nerve regeneration. Immunofluorescence analysis of GAP43 during axial budding (Fig. 10c, g) and NG2 in glial scar tissue (Fig. 10d, h) was also used to evaluate nerve regeneration and glial scar formation. The number of GAP43+ cells at the injury site in the BP@D/N group was significantly higher than those in the other groups, and the fluorescence intensity of NG2 was significantly reduced. This indicated that the camouflaged nanorobot BP@D/N significantly improved neuronal regeneration after SCI, reduced the formation of inflammatory glial scars, and promoted SCI recovery.
In this work, based on the pathophysiological phenomenon of Mφ subgroup transformation mediated by the ERS–mitochondrial metabolic abnormality crosstalk pattern, we designed a dual-targeted camouflaged nanorobot that can evade immune responses to reach the SCI site through the circulatory system and maintain high affinity with Mφ. By precisely regulating the expression of Ero1α in ER within Mφ, the nanorobot limited the generation of ecological attachment sites of MAMs, effectively blocked the pathological crosstalk pattern between ER and mitochondria, downregulated the shuttle of Ca2+ between the two suborganelles, and inhibited the activation of downstream inflammatory pathways mediated by cGAS–STING activation. This sequence of events resulted Mφ polarization and phenotype transformation while maintaining the homeostasis of the immune microenvironment in SCI and promoting the recovery of neurological function. In vivo experiments further confirmed the role and mechanism of the designed camouflaged nanorobot in precise recruitment, targeted regulation of Mφ in the SCI region, and efficient promotion of neural repair. However, the expression of the functions of the Mφ subgroup is a comprehensive manifestation of the tandem effects of multiple suborganelles. Whether there is crosstalk between other suborganelles, ER, and mitochondria, and the specific crosstalk mechanisms remain to be explored in depth. In conclusion, the dual-target camouflaged nanorobot designed in this study is a potential strategy to promote SCI repair. It not only improves the local inflammatory microenvironment by considering multiple aspects such as accuracy, safety, and efficiency but also provides a cost-effective paradigm for the development of treatment models for post-injury immune inflammation-related diseases.
Methods
Ethical statement
Our research adheres to all pertinent ethical regulations. The Ethics Committee of Soochow University has approved all surgical operations and perioperative treatments (SUDA20241014A16). All animal experiments complied with the ARRIVE guidelines for reporting animal experiments.
Extraction of NMs
Neutrophils were isolated from the bone marrow of SD rats (4 weeks old) using density gradient centrifugation as previously reported. Before extraction, the rats received an intraperitoneal injection of LPS (2 mg kg−1) (Abmole, USA) for 8 h to stimulate the neutrophils. Then the rats were sacrificed by 2% sodium pentobarbital injection and collected the femurs and tibias to prepare the bone marrow cell suspensions. Neutrophils were isolated using the rat bone marrow neutrophil isolation kit (Solarbio, China). Flow cytometry (Thermo Fisher, USA) was used to analyze the extracted cells, identifying the CD11b+ (ab79096, Abcam, Dilution: 0.125 µg/100 μL) and HIS48+ (ab33760, Abcam, Dilution: 1:150) cells as neutrophils. The purified cells were then fragmented using an ultrasonic cell breaker (Xinzhi, China) after being resuspended in a hypotonic buffer. The hypotonic buffer was formulated with 30 mM Tris−HCl (pH 7.5), 225 mM D-mannitol, 75 mM sucrose, 0.2 mM EGTA, and 4% protease phosphatase. The homogenized solution underwent centrifugation at 20,000 g and 4 °C for 20 min, and the supernatant was collected and centrifuged further at 100,000 g and 4 °C for 35 min. Following the final centrifugation, the precipitate neutrophil membrane was washed twice with 0.2 mM EDTA, produced vesicles through ultrasound and extrusion, and Zeta potential of NMs were analyzed using dynamic light scattering (DLS, Wyatt Technology, USA). The extracted NMs were freeze-dried and stored at −80 °C for future use.
Preparation and characterization of BPQDs
BPQDs were prepared using the established liquid-phase exfoliation technique (the process was carried out under nitrogen protection). Firstly, 20 mg of black phosphorus crystals were dispersed in 20 mL of N-methyl-2-pyrrolidone (NMP) solution and ultrasonically treated in an ice water bath at 1200 W for 3 h (BioSafer, China; Ultrasonic frequency: 19-25 kHz (on for 2 s/off for 3 s), and then the obtained solution is ultrasonically treated again in an ice water bath for 12 h. Centrifuge the dispersion at 5000 x g for 20 min to remove undispersed black phosphorus. Collect the supernatant in a new tube and centrifuge at 22000 x g for 2 h. After centrifugation, discard the supernatant and resuspend the residue in deionized water. Morphological characterization was performed under a transmission electron microscope (TEM, Hitachi, Japan) with an accelerating voltage of 100 kV. The particle size was analyzed using dynamic light scattering (DLS, Wyatt Technology, USA).
Preparation and characterization of BP@D
25 mL of ethanol was mixed with 25 mL of deionized water. Then 0.30 g of F127 and 500 μL of 1,3, 5-trimethylbenzene (TMB) were added. After stirring for 2 h, 15 mg of dopamine hydrochloride, 0.5 mg of BPQDs and 90 mg of trihydroxymethylaminomethane (Tris) were added. Stir the reactants in the dark at room temperature for 24 h. After centrifuging at 20000 x g for 15 min, the centrifuge was washed 3 times with a mixed solution of ethanol/acetone (2:1). The black product collected by centrifugation was BP@D. In order to further increase the loading rate of BPQDs, the above-mentioned BP@D and 0.5 mg BPQDs were incubated overnight on a shaker at 37 °C, centrifuged at 20000 x g for collection and dissolved in PBS for future use. The morphology of the BP@D was characterized by transmission electron microscopy (TEM, Hitachi, Japan) at an accelerated voltage of 100 kV, and then detected by energy dispersive X-ray spectroscopy (EDS, Hitachi, Japan). The particle size and Zeta potential of BP@D were analyzed using dynamic light scattering (DLS, Wyatt Technology, USA).
Preparation and characterization of BP@D/N
The solution was prepared in a mass ratio of 1:2 of BP@D: NMs. The liposome extruder was used to pass through 400 nm and 200 nm filters, respectively, and extruded back and forth 20 times to obtain BP@D/N. Characterization was performed using a transmission electron microscope at an accelerated voltage of 100 kV (TEM, Hitachi, Japan), and particle size and Zeta potential of BP@D/N were analyzed using dynamic light scattering (DLS, Wyatt Technology, USA).
OH scavenging assay
Different concentrations of BP@D/N were co-incubated with the ·OH assay kits (Solarbio, China) in the dark at 37 °C for 60 min. The clearing·OH ability of BP@D/N can be determined by measuring the absorbance at 536 nm.
Nitrogen radical (DPPH) scavenging assay
Different concentrations of BP@D/N were co-incubated with the DPPH assay kit (Solarbio, China) at room temperature in the dark and left to stand for 30 min. The ability of BP@D/N to clear nitrogen radical was evaluated by the extent of absorbance decrease at 515 nm.
Total antioxidant capacity (ABTS) assay
ABTS oxidizes to green ABTS+ under the action of appropriate oxidant, and the production of ABTS+ is inhibited in the presence of antioxidant. Different concentrations of BP@D/N were incubated with ABTS assay kit (Beyotime, China) at room temperature for 2-6 min, The total antioxidant capacity of BP@D/N can be determined and calculated by measuring the absorbance of ABTS+ at 405 nm.
Cell culture
The Raw 264.7 cell line was purchased from the ATCC cell bank. High-glucose DMEM containing 10% FBS (both from Gibco, USA) was used for cell culture and was replaced every 3 d.
Primary NSCs were extracted from the brains of E14 fetal rats. Briefly, the brain was isolated with sharp tweezers to remove the surface meninges and blood vessels, then dissociated it into cell clumps with a diameter of about 1 mm. 2 mL of 0.25% trypsin and 200 μL of 50 μg mL−1 DNase were added and placed in a 37 °C incubator for 20 min, with shaking gently every 5 min. After the digestion was terminated, the cell suspension was collected by filtration with a cell sieve. The NSCs suspension was transplanted to six-well plates at 1×107 cells per well containing rat neuron complete culture medium (Procell, China). Half of the medium was replaced the next day, and the total medium was refreshed every 3 d thereafter.
Primary BMDMs was isolated from the bone marrow of C57BL/6 mice aged 6–8 weeks. Cells were seeded in six-well culture dishes and cultured in DMEM-α medium (Gibco, USA) with 10% FBS (Gibco, USA) and 1% penicilin-streptomycin at 37 °C with 5% CO2. The medium was changed every 3 days. Differentiation was induced for 7 days with M-CSF (Noveprotein, China) with a concentration of 50 ng/mL added into the medium. After incubation with M-CSF, cells differentiated into resting state BMDMs, which can be further induced into pro-inflammatory macrophage by LPS stimulation.
Cell viability and proliferation assay
Cells were plated into 24-well plates (1×104 cells per well) and co-cultured with different concentrations of BP@D/N. After co-culture for 3 d, the CCK-8 reagent (Dojindo, Japan) was added to the cell culture plates at a ratio of 1:10 and incubated for 4 h. 100 μL of the supernatant was transferred to a 96-well plate, and then measured at 450 nm using an enzyme labeling instrument (Thermo Fisher, USA). The live/dead cell working staining solution (Invitrogen, USA) was added to double-stain cells for 15 min in the dark at 37 °C and the images of live/dead cells were captured using a fluorescence microscope (Carl Zeiss, USA).
qRT-PCR
After treating Mφ with 4-PBA (MedChemExpress, USA) for 5 days, the gene expressions of Tnf, Il1b, Nos2, Arg1, Il10, and Cd206 were examined. Trizol (Invitrogen, USA) was applied to extract the Mφ’s total RNA, followed by reverse transcription to cDNA with the help of a reverse transcription kit (Vazyme, China). Thereafter, a polymerase chain reaction kit (Vazyme, China) was utilized to conduct qRT-PCR. Actin mRNA was used as a reference. Genewiz Biotechnology Co., LTD designed and synthesized the relevant primers (sequences refer to Supplementary information Table 1).
Cell uptake assay of nanorobots
BP@D and BP@D/N were mixed thoroughly with 1 mL of PBS under sonication, respectively; 4 mL of fluorescein-5-maleimide (MedChemExpress, USA) standard solution (5 mg mL−1) was added. The stirrer was added and left at room temperature overnight. Subsequently the nanoparticles were washed five times with PBS for 3 min each to remove unbound dye. Raw264.7 was co-cultured with labled nanoparticals for 1, 3 and 5days. BMDMs was co-cultured with labled nanoparticals for 1 and 3days. The cells were fixed for 30 min, treated with 0.3% Triton X-100 for 15 min, and then stained with phalloidine (Yeasen, China) and DAPI (Yeasen, China). Cells were imaged with a fluorescence microscope.
Immunofluorescence analysis
Raw 264.7 cells were seeded at 1×104 cells per well. Corresponding intervention treatments were carried out on the cells, such as ionomycin (MedChemExpress, USA) or MK-28 (MedChemExpress, USA). Cells or tissues were fixed in 4% paraformaldehyde for 20 min and then incubated in 0.2% Triton-100X (Sigma-Aldrich, USA) for 15 min. Samples were subsequently blocked with 5% BSA (Beyotime, China) overnight. The relevant primary antibody (presented in Supplementary Table 2) were then added to the samples at 4 °C overnight. Secondary antibody including Alexa Fluor 488 (ab150081, Abcam, dilution: 1:500), Alexa Fluor 594 (ab150120 and ab150080, Abcam, dilution: 1:500) and DAPI (Yeasen, China) were incubated with samples at 37 °C for 1 h the next day. Wash the sample with PBS 3 times before each operation for 5 min each time. Images were captured with a fluorescence microscope (Carl Zeiss, USA).
Western blotting
Total cell proteins were extracted with RIPA lysis buffer (Beyotime, China) containing protease inhibitor (Beyotime, China) and phosphatase inhibitor (Beyotime, China), and the BCA protein concentration assay kit (Solarbio, China) was used for the qualification of the protein concentrations. Equal amounts of protein (10 μg) were separated with 10% SDS-PAGE gels (Beyotime, China) and then transferred to polyvinylidene fluoride membranes. After blocked with 5% skim milk for 1 h, the membranes were incubated with primary antibody (presented in Supplementary Table 2) at 4 °C overnight, followed by incubation with secondary antibody for 1 h the next day. The protein band were visualized using an enhanced chemiluminescence kit (Beyotime, China) and analyzed using ImageJ 1.8.0 software.
Flow cytometry
Cells were co-cultured with each nanoparticle in a 12-well plate at a concentration of 1×105 per well. After 3 d of culture, cells were harvested and incubated with corresponding antibody or reagent working solutions including anti-CD11b antibody (ab79096, Abcam, Dilution: 0.125 µg/100 μL), anti-CD86 antibody (105114, Biolegend, Dilution: 0.25 μg/100 μL), anti-CD206 antibody (141708, Biolegend, Dilution: 0.25 μg/100 μL), MitoSox Red (Beyotime, China) and Flou-4 AM (Beyotime, China) at 27 °C for 30 min in the dark, and then analyzed by flow cytometry (Thermo Fisher, USA) and FlowJo 10.8.1 software.
Detection of ER-mitochondria interactions
To detect the ER-mitochondrial interaction, the cells were incubated with ER-Tracker Green (Beyotime, China) for 20 min, and then incubated with MitoTracker Red (Invitrogen, USA) for 30 min. Finally, it was incubated with the living nuclear staining agent Hochest (Beyotime, China) for 30 min. Then, it was washed 3 times with PBS, each time for 5 min, and the fluorescence was observed under a laser confocal microscope (Carl Zeiss, USA).
Mitochondrial morphology analysis and determination of mPTP
Cells were incubated with MitoTracker Red (Invitrogen, USA) for 30 min, then washed 3 times with PBS, and then incubated with Hochest (Beyotime, China) for 30 min. Then wash 3 times with PBS, Cells were observed using a laser confocal microscope (Carl Zeiss, USA), and the mitochondrial length was quantified using ImageJ 1.8.0 software.
MPTP opening was monitored using the mPTP assay kit (Beyotime, China). Calcein AM is a fluorescent dye for living cells that accumulates in the mitochondria and excites green fluorescence. When it forms a complex with Co2+, the fluorescence is quenched. The mixtures of Calcein AM (2 μM, Beyotime, China) and CoCl2 (250 μM) were added to the cells incubating for 30 min, then cultured in High-glucose DMEM supplemented with 10% FBS for 40 min. After that, cells were incubated with MitoTracker Red (200 nM, Beyotime, China) for 30 min. Finally, the cells were observed with a laser confocal microscope (Carl Zeiss, USA).
Detection of mtCa2+ and ERCa2+
Cells were incubated with a mixture of Rhod-2 (Abmole, USA) and Pluronic F-127 (Beyotime, China) for 30 min. Next, the cells were incubated with MitoTracker Green (Invitrogene, USA) for 30 min. Afterwards, the cells were incubated with Hochest (Beyotime, China) for 30 min, then washed 3 times with PBS. Finally, the fluorescence was observed using a confocal microscope (Carl Zeiss, USA). Mag-Fluo-4 AM (AAT Bioquest, USA) was used to measure ERCa2+.
Functional assessment of mitochondria
The mitochondrial membrane potential of Raw 264.7 was determined using the JC-1 assay kit (Beyotime, China). The cells were incubated with JC-1 staining working solution at 37 °C for 20 min, and then washed 3 times with PBS. Images were captured by a fluorescence microscope (Carl Zeiss, USA). The mitochondrial membrane potential (red/green fluorescence intensity ratio) was calculated using ImageJ 1.8.0 software.
Intracellular and mitochondrial ROS were determined using DCFH-DA (Beyotime, China) and MitoSox Red (Beyotime, China) probes. Subsequently, they were examined respectively by fluorescence microscopy and flow cytometry.
Seahorse assay
The Seahorse Extracellular Flux XFe24 analyzer (Agilent, USA) was used to investigate the mitochondrial oxygen consumption rates (OCRs) and extracellular acidification rates (ECARs). Cells were seeded at 1×105 cells per well in Seahorse XF-24 plates cultured in each hydrogel leachate. The cell plate was first incubated in the CO2-free incubator for 1 h before analysis. For ECAR determination, glucose (10×10−3 M), Oligo (1×10−6 M) and 2-DG (50×10−3 M) were sequentially injected into cells. The glycolysis was evaluated as the maximal ECAR value before Oligo treatment minus last ECAR value before glucose injection; the glycolytic capacity was evaluated as the maximal ECAR value after Oligo injection minus last ECAR value before glucose injection; and glycolytic capacity minus glycolysis represent glycolytic reserve. For OCR analysis, Oligo (1×10−6 M), FCCP (1.5×10−6 M), and rotenone/antimycin (R/A) (2×10−6 M) were injected sequentially into cells, and the basal respiration was evaluated as the last OCR before Oligo injection minus non-mitochondrial respiration; the maximal respiration was evaluated as the maximum OCR after FCCP injection minus minimum OCR after R/A injection; and ATP production was evaluated as the final OCR prior to Oligo injection minus minimum OCR after Oligo injection.
Transcriptomics and metabolomics
Collect Raw 264.7 after normal culture, LPS intervention and nanoparticle treatment. For transcriptomics, the total RNA was extracted using an RNA purification kit (Thermo Fisher, USA), and for metabolomics, cells were put into liquid nitrogen for rapid freezing for 5 min for metabolite extraction. The transcriptomics sequencing and metabolomics LC-MS analysis were performed by Panomix Biomedical Tech Co. For each pairwise comparison, genes or metabolite with false discovery rate (FDR) < 0.05 were considered significant and log2-fold changes of expression between conditions (logFC) were reported. Gene Ontology (GO) and Kyoto Encyclopedia of Genes and Genomes (KEGG) enrichment analysis were used to determine the biological functions or pathways that differential transcripts primarily affect.
Upregulation of Ero1α
Ero1α overexpression plasmids (pcDNA3.1) were provided by GeneAdv (Suzhou, China) (sequences refer to Supplementary Table 3). Plasmid transfection was performed according to the manufacturer’s instructions. Briefly, the plasmid was mixed with Lipofectamine 3000 and added to cells at 50% confluence. The cells were then incubated for 24 h. The relative expression levels of Ero1α were measured to evaluate transfection efficiency.
Elisa
After stimulation with LPS for 12 h (control group was not stimulated), Raw 264.7 were cultured with different nanoparticles for 5 d, and then the supernatant of the cell culture medium was collected. The Elisa kit (SAB, USA) was used to detect the levels of inflammatory cytokines (TNF-α, IL-6) and growth factors (TGF-β, BDNF and NT3) in the cell culture supernatant.
Rats spinal cord clip injury model
SD male rats (200-250 g) were obtained from Zhaoyan (Suzhou, China) New Drug Research Center Co., LTD. SD rats (6-8 weeks old) were anesthesitized by intraperitoneal injection of 2% sodium pentobarbital (50 mg kg-1). A longitudinal incision was made on the back of the rat with T9 as the center. After carefully separating the paraspinal muscles, the lamina of T9 was opened to completely expose the spinal cord in the spinal canal. The spinal cord was clamped with vascular forceps for 3 s, and the muscles and skin were sutured respectively. Penicillin (2×105 U, KEDA, China) was intramuscularly injected for 7 d every day, and the bladder was manually emptied every 12 h. The sham operation group underwent simple laminectomy, while the SCI group underwent spinal cord clipping for 3 s without implant materials. The treatment group was injected with different nanoparticles through the tail vein of SD rats 3 s after clamping.
Analysis of locomotor function and urinary bladder function
The BBB score, IPT scoring system, and footprint stride analysis were used to evaluate the locomotor recovery. Each week post-surgery, 6 rats were randomly chosen from each group by 2 blinded observers to measure the BBB and IPT scores. For the footprint analysis, rats with different colored ink-marked fore and hind limbs were allowed to walk on papers in a narrow passage and record the stride length. To assess bladder function, maximum bladder wall thickness was measured by staining bladder tissue sections with H&E staining.
Detection of MEPs
The MEPs data were recorded with the Powerlab 4/26 (ADInstruments, Australia) from rats 6 weeks after SCI. Rats were anesthetized by intraperitoneal injection of 2% sodium pentobarbital (50 mg kg−1) and then fixed on a board. The stimulating electrode was inserted into the spinal cord above the site of injury, the grounding electrode was inserted into the tail of the rat, and motor evoked potentials were recorded with a recording electrode inserted into the ipsilateral gastrocnemius muscle. The stimulation strength was 0.5 V and the stimulus duration was 500 ms.
Detection of targeting ability in vivo
Mix 0.5 mg/mL of Cy5 dye (Digitek (Chongqing) Limited, China) with different nanomaterials, stir at room temperature in the dark for 2 h, then centrifuge at 20000 x g and 4 °C for 10 min. Carefully remove the supernatant, resuspend with PBS, centrifuge and resuspend 3 times. Remove the unbound Cy5 dye. After the clip injury model was completed, it was injected into the rats through the tail vein. On the second day, the rats were first anesthetized with isoflurane, and then bioluminescence images were obtained using the in vivo Imaging system (Spectral Instruments Imaging, USA).
ROS levels detection in vivo
The in vivo ROS levels in rats 7 d after SCI were probed with ROS Brite 700 (AAT Bioquest, USA). Rats were first anesthetized with isoflurane and ROS Brite 700 (in vivo imaging solutions, 100×10−6 M in Hanks with 20×10−3 M HHBS) were injected with into the lesion site. Bioluminescence images were acquired with an in vivo imaging system (Spectral Instruments Imaging, USA).
Histological analysis
Euthanasia of rats by 2% sodium pentobarbital injection followed by intracardiac perfusion fixation with PBS and 4% paraformaldehyde. The spinal cord was embedded in paraffin and then cut into 20 μm thick sections using electric slicer (Leica, Germany). H&E and immunofluorescence staining (presented in Supplementary Table 2) were used to evaluate lesion cavity and nerve regeneration.
Statistical analysis
Data are shown as mean ± SD. GraphPad Prism 8.2 and Origin 9.1 were used to acquire graphics and perform statistical analysis. Student’s t-test was used to compare two groups, while one-way ANOVA was used for data from three or more groups. The experiments were repeated independently at least three times with similar results unless otherwise mentioned, and the micrographs were representative data from individual samples (the n was provided in figure legends). No sample size calculations were performed, but the number of rats analyzed in animal studies was determined in agreement with the standards in the field. A p-value of less than 0.05 was considered statistically significant.
Reporting summary
Further information on research design is available in the Nature Portfolio Reporting Summary linked to this article.
Data availability
The RNA sequencing data generated in this study have been deposited in the NCBI BioProject database under accession code PRJNA1294549. The mass spectrometry proteomics data have been deposited to the ProteomeXchange Consortium (https://proteomecentral.proteomexchange.org) via the iProX partner repository with the dataset identifier PXD066501. All data supporting the research results described in this article are available in the main text of the article, the supplementary information file, and the source data file. Source data are provided with this paper.
References
Ge, X. et al. Metabolic reprogramming through histone lactylation in microglia and macrophages recruits CD8+ T lymphocytes and aggravates spinal cord injury. Neuron 113, 2280–2296 (2025).
Lindsay, S. L. et al. Multi-target approaches to CNS repair: olfactory mucosa-derived cells and heparan sulfates. Nat. Rev. Neurol. 4, 229–240 (2020).
Sunshine, M. D. et al. Oxygen therapy attenuates neuroinflammation after spinal cord injury. J. Neuroinflamm. 20, 303 (2023).
Fehlings, M. G. et al. Early versus delayed decompression for traumatic cervical spinal cord injury: results of the surgical timing in acute spinal cord injury study (STASCIS). PLoS One 7, e32037 (2012).
Yoo, J. E. et al. Increased risk of myocardial infarction, heart failure, and atrial fibrillation after spinal cord injury. J. Am. Coll. Cardiol. 83, 741–751 (2024).
Chotiyarnwong, P. et al. Pathogenesis of glucocorticoid-induced osteoporosis and options for treatment. Nat. Rev. Endocrinol. 16, 437–447 (2020).
Papastefanaki, F. et al. From demyelination to remyelination: the road toward therapies for spinal cord injury. Glia 63, 1101–1125 (2015).
Ballout, N. et al. Development and maturation of embryonic cortical neurons grafted into the damaged adult motor cortex. Front. Neural Circuits 10, 55 (2016).
Spiller, K. L. et al. Macrophage-based therapeutic strategies in regenerative medicine. Adv. Drug. Deliv. Rev. 122, 74–83 (2017).
Wu, J. et al. Biomimetic “trojan horse” fibers modulate innate immunity cascades for nerve regeneration. ACS Nano 19, 781–802 (2025).
Bussi, C. et al. Lysosomal damage drives mitochondrial proteome remodelling and reprograms macrophage immunometabolism. Nat. Commun. 13, 7338 (2022).
Murray, L. M. A. et al. Intercellular communication via organelle transfer in the biology and therapeutic applications of stem cells. Stem Cells 37, 14–25 (2019).
van Horssen, J. et al. The role of mitochondria in axonal degeneration and tissue repair in MS. Mult. Scler. 18, 1058–1067 (2012).
Radulovic, M. et al. Cholesterol transfer via endoplasmic reticulum contacts mediates lysosome damage repair. EMBO J. 41, e112677 (2022).
Ralhan, I. et al. Lipid droplets in the nervous system. J. Cell. Biol. 220, e202102136 (2021).
Schwarz, D. S. et al. The endoplasmic reticulum: structure, function and response to cellular signaling. Cell. Mol. Life. Sci. 73, 79–94 (2016).
Wiseman, R. L. et al. Reshaping endoplasmic reticulum quality control through the unfolded protein response. Mol. Cell. 82, 1477–1491 (2022).
Liu, Y. et al. Endophilin A2-mediated alleviation of endoplasmic reticulum stress-induced cardiac injury involves the suppression of ERO1α/IP3R signaling pathway. Int. J. Biol. Sci. 17, 3672–3688 (2021).
Chen, X. et al. Endoplasmic reticulum stress: molecular mechanism and therapeutic targets. Signal Transduct. Target Ther. 8, 352 (2023).
Yin, M. et al. The role of the electron transport chain in immunity. Faseb. J. 35, e21974 (2021).
Cuperus, R. et al. Fenretinide induces mitochondrial ROS and inhibits the mitochondrial respiratory chain in neuroblastoma. Cell. Mol. Life. Sci. 67, 807–816 (2010).
Zorov, D. B. et al. Mitochondrial reactive oxygen species (ROS) and ROS-induced ROS release. Physiol. Rev. 94, 909–950 (2014).
Li, Y. et al. TGR5 supresses cGAS/STING pathway by inhibiting GRP75-mediated endoplasmic reticulum-mitochondrial coupling in diabetic retinopathy. Cell. Death. Dis. 14, 583 (2023).
Decout, A. et al. The cGAS-STING pathway as a therapeutic target in inflammatory diseases. Nat. Rev. Immunol. 21, 548–569 (2021).
He, P. et al. Mitochondrial calcium ion nanogluttons alleviate periodontitis via controlling mPTPs. Adv. Healthc. Mater. 12, e2203106 (2023).
Chen, B. et al. Cell-based micro/nano-robots for biomedical applications: a review. Small 20, e2304607 (2024).
Kong, X. et al. Advances of medical nanorobots for future cancer treatments. J. Hematol. Oncol. 16, 74 (2023).
Zhou, L. et al. Immune-defensive microspheres promote regeneration of the nucleus pulposus by targeted entrapment of the inflammatory cascade during intervertebral disc degeneration. Bioact. Mater. 37, 132–152 (2024).
He, Z. et al. Resolvin D1 delivery to lesional macrophages using antioxidative black phosphorus nanosheets for atherosclerosis treatment. Nat. Nanotechnol. 19, 1386–1398 (2024).
Li, Z. et al. Oxygen metabolism-balanced engineered hydrogel microspheres promote the regeneration of the nucleus pulposus by inhibiting acid-sensitive complexes. Bioact. Mater. 24, 346–360 (2022).
Zhou, Q. et al. Light-induced ambient degradation of few-layer black phosphorus: mechanism and protection. Angew. Chem. Int. Ed. Engl. 55, 11437–11441 (2016).
Liu, Y. et al. Enhanced photocatalytic properties of TiO2 nanosheets@2D layered black phosphorus composite with high stability under hydro-oxygen environment. Nanoscale 11, 5674–5683 (2019).
Ma, S. F. et al. Adoptive transfer of M2 macrophages promotes locomotor recovery in adult rats after spinal cord injury. Brain. Behav. Immun. 45, 157–170 (2015).
Shapouri-Moghaddam, A. et al. Macrophage plasticity, polarization, and function in health and disease. J. Cell. Physiol. 233, 6425–6440 (2018).
El Kasmi, K. C. et al. Contribution of metabolic reprogramming to macrophage plasticity and function. Semin. Immunol. 27, 267–275 (2015).
Zhang, Z. et al. Redox signaling and unfolded protein response coordinate cell fate decisions under ER stress. Redox Biol. 25, 101047 (2019).
Qu, Y. et al. Synergetic control of specific orientation and self-distribution of photoelectrons in micro-nano ZnIn2S4/black phosphorus quantum dots (BPQDs) heterojunction to enhance photocatalytic hydrogen evolution. J. Colloid Interface Sci. 642, 204–215 (2023).
Lin, K. et al. Hollow mesoporous polydopamine nanospheres: synthesis, biocompatibility and drug delivery. Nanotechnology 32, 28 (2021).
Wu, M. et al. Polydopamine nanomaterials and their potential applications in the treatment of autoimmune diseases. Drug. Deliv. 30, 2289846 (2023).
Allehyani, E. S. et al. In situ coating of polydopamine-AgNPs on polyester fabrics producing antibacterial and antioxidant properties. Polym. (Basel) 14, 3794 (2022).
Sheffey, V. V. et al. PLGA’s plight and the role of stealth surface modification strategies in its use for intravenous particulate drug delivery. Adv. Healthc. Mater. 11, e2101536 (2022).
Biffi, S. et al. Actively targeted nanocarriers for drug delivery to cancer cells. Expert. Opin. Drug. Deliv. 16, 481–496 (2019).
Blanter, M. et al. Method matters: effect of purification technology on neutrophil phenotype and function. Front. Immunol. 13, 820058 (2022).
Guo, J. et al. Magnetic colloidal supraparticles: design, fabrication and biomedical applications. Adv. Mater. 25, 5196–5214 (2013).
Dan Dunn, J. et al. Reactive oxygen species and mitochondria: a nexus of cellular homeostasis. Redox Biol. 6, 472–485 (2015).
Tur, J. et al. Mitofusin 2 in macrophages links mitochondrial ros production, cytokine release, phagocytosis, autophagy, and bactericidal activity. Cell. Rep. 32, 108079 (2020).
Walter, P. et al. The unfolded protein response: from stress pathway to homeostatic regulation. Science 334, 1081–1086 (2011).
Li, B. et al. Toxicity mechanism of nanomaterials: focus on endoplasmic reticulum stress. Sci. Total. Environ. 834, 155417 (2022).
Perrone, M. et al. The role of mitochondria-associated membranes in cellular homeostasis and diseases. Int. Rev. Cell. Mol. Biol. 350, 119–196 (2020).
Xian, T. et al. Human salivary histatin 1 regulating IP3R1/GRP75/VDAC1 mediated mitochondrial-associated endoplasmic reticulum membranes (MAMs) inhibits cell senescence for diabetic wound repair. Free. Radic. Biol. Med. 225, 164–180 (2024).
Brookes, P. S. et al. Calcium, ATP, and ROS: a mitochondrial love-hate triangle. Am. J. Physiol. Cell. Physiol. 287, C817–C833 (2004).
Glancy, B. et al. Role of mitochondrial Ca2+ in the regulation of cellular energetics. Biochemistry 51, 2959–2973 (2012).
Endlicher, R. et al. The mitochondrial permeability transition pore-current knowledge of its structure, function, and regulation, and optimized methods for evaluating its functional state. Cells 12, 1273 (2023).
Mendoza, A. et al. Inhibition of the mPTP and lipid peroxidation is additively protective against I/R injury. Circ. Res. 134, 1292–1305 (2024).
Xian, H. et al. Oxidized DNA fragments exit mitochondria via mPTP- and VDAC-dependent channels to activate NLRP3 inflammasome and interferon signaling. Immunity 55, 1370–1385 (2022).
Murakami, T. et al. Critical role for calcium mobilization in activation of the NLRP3 inflammasome. Proc. Natl. Acad. Sci. Usa. 109, 11282–11287 (2012).
Hou, M. et al. Therapeutic restoration of mitochondria-endoplasmic reticulum cross talk for osteoarthritis. Proc. Natl. Acad. Sci. Usa. 122, e2426992122 (2025).
Jiang, X. et al. Ligand-screened cerium-based MOF microcapsules promote nerve regeneration via mitochondrial energy supply. Adv. Sci. (Weinh.). 11, e2306780 (2024).
Fan, B. et al. Microenvironment imbalance of spinal cord injury. Cell. Transplant. 27, 853–866 (2018).
Greenhalgh, A. D. et al. Differences in the phagocytic response of microglia and peripheral macrophages after spinal cord injury and its effects on cell death. J. Neurosci. 34, 6316–6322 (2014).
Li, G. et al. Role of ERO1-alpha-mediated stimulation of inositol 1,4,5-triphosphate receptor activity in endoplasmic reticulum stress-induced apoptosis. J. Cell. Biol. 186, 783–792 (2009).
Corcoran, S. E. et al. HIF1α and metabolic reprogramming in inflammation. J. Clin. Invest. 126, 3699–3707 (2016).
Saitoh, T. et al. Atg9a controls dsDNA-driven dynamic translocation of STING and the innate immune response. Proc. Natl. Acad. Sci. Usa. 106, 20842–20846 (2009).
Fang, R. et al. Golgi apparatus-synthesized sulfated glycosaminoglycans mediate polymerization and activation of the cGAMP sensor STING. Immunity 54, 962–975 (2021).
Zimmermann, J. A. et al. Functional multi-organelle units control inflammatory lipid metabolism of macrophages. Nat. Cell. Biol. 26, 1261–1273 (2024).
Yasuda, A. et al. Significance of remyelination by neural stem/progenitor cells transplanted into the injured spinal cord. Stem. Cells 29, 1983–1994 (2011).
Acknowledgements
This work was supported by the National Natural Science Foundation of China (82572769, granted to Kun Xi), (82120108017, granted to Liang Chen), (82272501, granted to Yong Gu), (82372484, granted to Feng Cai), (82302683, granted to Jincheng Tang), Project 333 of Jiangsu Province (2069999, granted to Liang Chen), Natural Science Foundation of Jiangsu Province (BK20250123, granted to Kun Xi), (BK20230215, granted to Jincheng Tang), Suzhou Gusu Health Talent Program (GSWS2021009, granted to Yong Gu), (GSWS2023093, granted to Jincheng Tang), Suzhou Basic Research Pilot Program: Outstanding Young Scholars Lead Project (SSD2025025, granted to Kun Xi), Soochow University Medical +X project (ML12202923, granted to Liang Chen), Key Laboratory of Spine and Spinal Cord Injury Repair and Regeneration (Tongji University), Ministry of Education (BZ2024003, granted to Kun Xi), and A Project Funded by the Priority Academic Program Development of Jiangsu Higher Education Institutions.
Author information
Authors and Affiliations
Contributions
Q.G. contributed to the conception and design of the work; the acquisition, analysis, and interpretation of data; and drafted and revised the manuscript. W.W. (Wei Wang), X.J. and J.T. contributed to design of the work; the acquisition, analysis, interpretation of functional data; and revised the manuscript. F.C., W.W. (Wenbo Wang), L.Z. (Lichen Zhang), Z.L. (Ziang Li) and Y.H. contributed to the acquisition of partial data. J.W., L.Z. (Liang Zhou), H.J., Y.Z., G.C. and Z.L. (Ziyu Lin) contributed to revision of the manuscript. Y.G., X.Z., L.C. and K.X. contributed to the conception and design of the work and drafted and revised the manuscript.
Corresponding authors
Ethics declarations
Competing interests
The authors declare no competing interests.
Peer review
Peer review information
Nature Communications thanks Weihua Cai, and the other, anonymous, reviewer(s) for their contribution to the peer review of this work. A peer review file is available.
Additional information
Publisher’s note Springer Nature remains neutral with regard to jurisdictional claims in published maps and institutional affiliations.
Source data
Rights and permissions
Open Access This article is licensed under a Creative Commons Attribution-NonCommercial-NoDerivatives 4.0 International License, which permits any non-commercial use, sharing, distribution and reproduction in any medium or format, as long as you give appropriate credit to the original author(s) and the source, provide a link to the Creative Commons licence, and indicate if you modified the licensed material. You do not have permission under this licence to share adapted material derived from this article or parts of it. The images or other third party material in this article are included in the article’s Creative Commons licence, unless indicated otherwise in a credit line to the material. If material is not included in the article’s Creative Commons licence and your intended use is not permitted by statutory regulation or exceeds the permitted use, you will need to obtain permission directly from the copyright holder. To view a copy of this licence, visit http://creativecommons.org/licenses/by-nc-nd/4.0/.
About this article
Cite this article
Guo, Q., Wang, W., Jiang, X. et al. Camouflaged nanorobots target and regulate macrophage subcellular organelle crosstalk patterns to promote neural regeneration. Nat Commun 17, 1952 (2026). https://doi.org/10.1038/s41467-026-68636-5
Received:
Accepted:
Published:
Version of record:
DOI: https://doi.org/10.1038/s41467-026-68636-5












