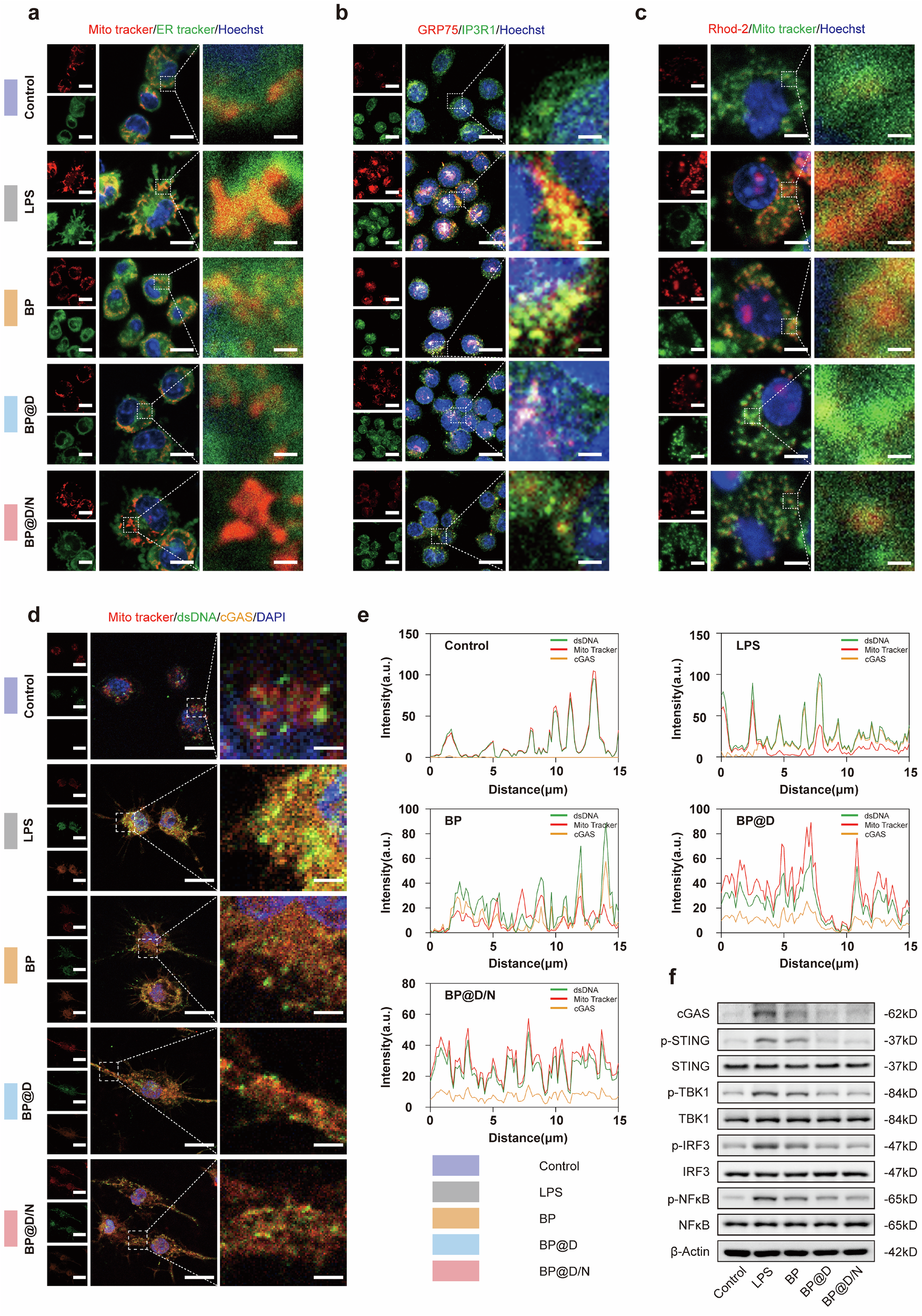
Fig. 5: Camouflaged nanorobots inhibit the pathological formation of MAMs and mtDNA leakage in Mφ.

a Representative confocal images of ER (green) and mitochondria (red) in Mφ (scale bars=10 μm, zoomed scale bars=2 μm and 3 independent experiments). b Representative confocal images of IP3R1 (green) and GRP75 (red) in Mφ (scale bars=10 μm, zoomed scale bars=2 μm and 3 independent experiments). c Representative confocal images of mtCa2+ in Mφ (scale bars=10 μm, zoomed scale bars=2 μm and 3 independent experiments). d Representative confocal images of Mitotracker (red), dsDNA (green), and cGAS (orange) in Mφ (scale bars=10 μm, zoomed scale bars=2 μm and 3 independent experiments). e Co-localization analysis of Mitotracker (red), dsDNA (green), and cGAS (orange) in Mφ (3 independent experiments, a.u. means arbitrary units). f Western blotting of cGAS, p-STING/STING, p-TBK1/TBK1, p-IRF3/IRF3, and p-NFκB/NFκB proteins expression in Mφ (3 independent experiments). Source data are provided as a Source Data file.