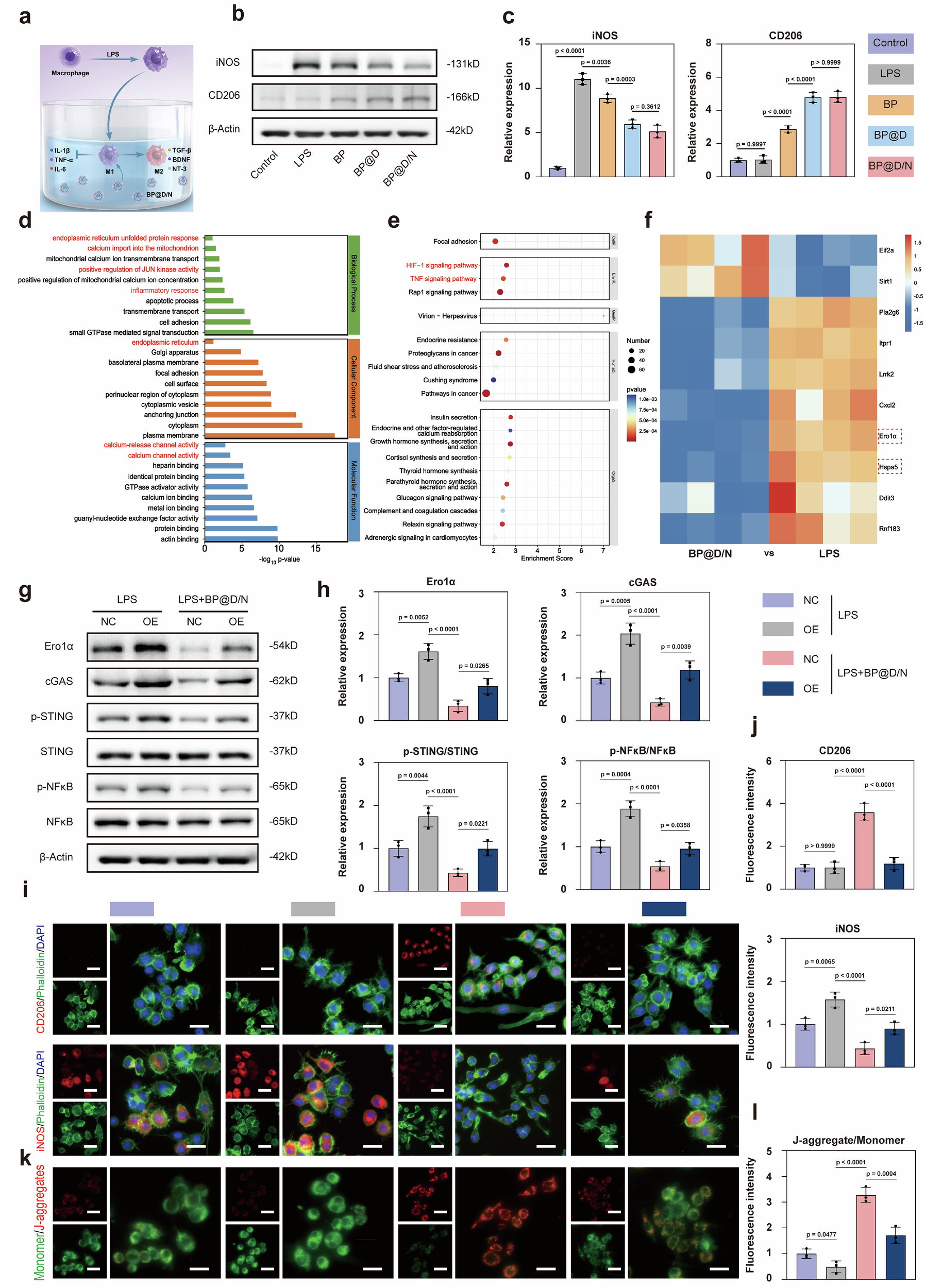
Fig. 6: Phenotypic transformation and mechanism of Mφ after camouflaged nanorobot treatment.

a Schematic of phenotypic transformation of Mφ (created with Blender 4.5). b Western blotting of iNOS and CD206 proteins expression. (3 independent experiments). c Semi-quantitative analysis results of iNOS and CD206 proteins expression. (n = 3 independent experiments). d GO enrichment analysis of DEGs. e KEGG enrichment analysis of DEGs in cellular processes, environmental information processing, genetic information processing, human diseases, and organismal systems. f Heat maps of ERS-associated genes in Mφ. g Western blotting of Ero1α, cGAS, p-STING/STING, and p-NFκB/NFκB proteins expression in Mφ (3 independent experiments). h Semi-quantitative analysis results of Ero1α, cGAS, p-STING/STING, and p-NFκB/NFκB proteins expression in Mφ (n = 3 independent experiments). i Representative immunofluorescence images of CD206 and iNOS (scale bars=25 μm, 3 independent experiments). j Immunofluorescence semi-quantitative analysis results of CD206 and iNOS (n = 3 independent experiments). k Representative immunofluorescence images of JC-1 in Mφ (scale bars=25 μm, 3 independent experiments). l Immunofluorescence semi-quantitative analysis results of JC-1 in Mφ (n = 3 independent experiments). The data were represented as mean ± SD. Statistical significance was calculated by one-way ANOVA with Tukey’s post hoc test. Source data are provided as a Source Data file.