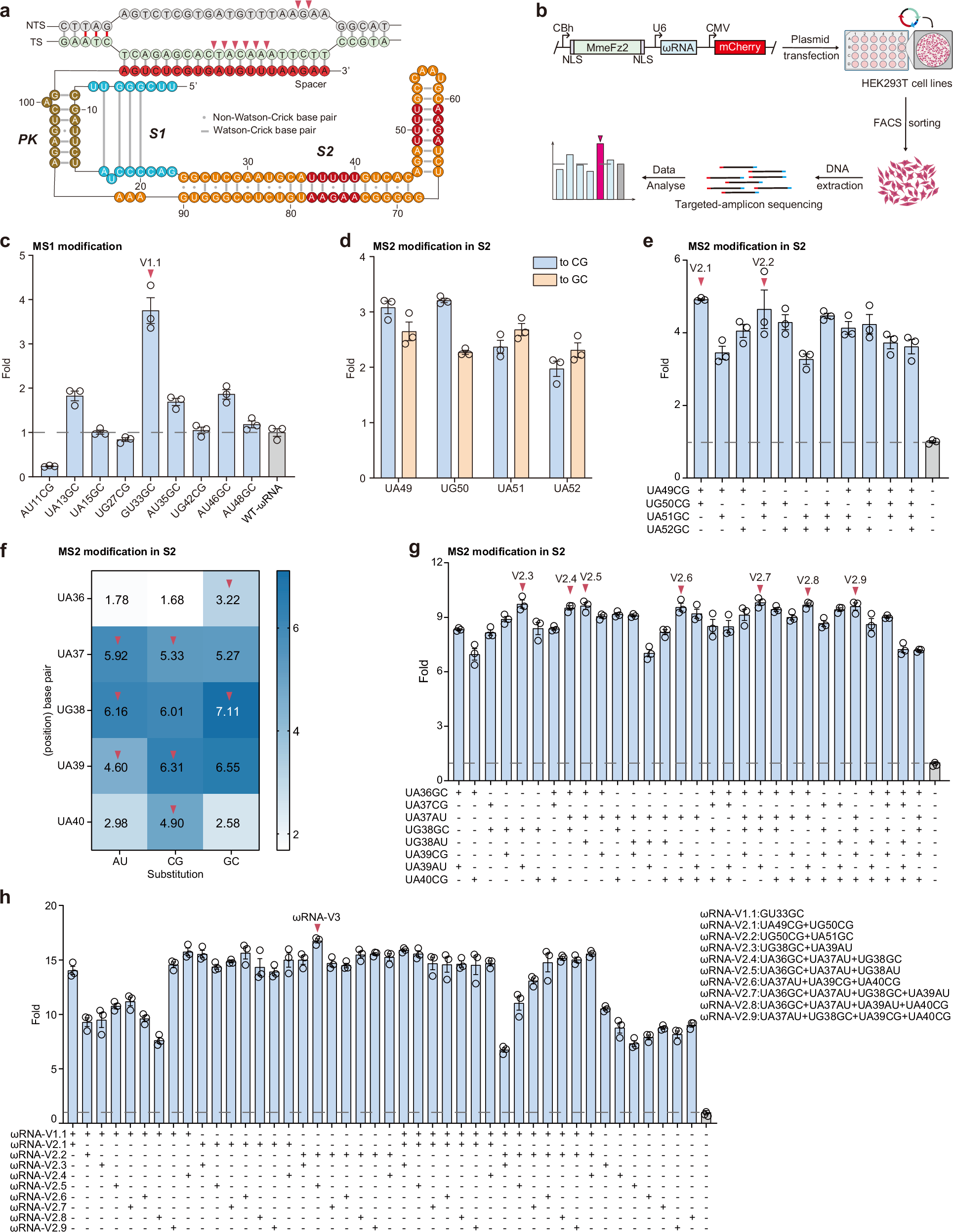
Fig. 1: Engineering MmeFz2 ωRNA to enhance genome-editing efficiency.

a Predicted secondary structure of MmeFz2 ωRNA bound to B2M target dsDNA, with S1, S2, and PK regions highlighted for optimization. NTS, non-target strand; TS, target strand. b Experimental workflow for assessing MmeFz2 genome-editing activity at endogenous loci. c ωRNA optimization by replacing A-U or G-U base pairs in regions S1, S2, and PK. Data represent mean ± s.e.m. of three independent biological replicates. d Increased MmeFz2-mediated genome-editing efficiency resulting from uridine substitutions within the internal uridine-rich region (U49–U52) of S2. The high-efficiency ωRNA variants (UA49CG, UG50CG, UA51GC, and UA52GC) were selected for further optimization. Data represent mean ± s.e.m. of three independent biological replicates. e Combined effects of the top four modifications at positions U49–U52 in S2 on genome-editing efficiency. Data represent mean ± s.e.m. of three independent biological replicates. f Increased MmeFz2-mediated genome-editing efficiency resulting from uridine substitutions within the internal uridine-rich region (U36–U40) of S2. The high-efficiency ωRNA variants (UA36GC, UA37CG, UA37AU, UG38GC, UG38AU, UA39CG, UA39AU, and UA40CG) were selected for further optimization. g Combined effects of the top eight modifications at positions U36-U40 in S2 on genome-editing efficiency. Data represent mean ± s.e.m. of three independent biological replicates. h Synergistic modulation of genome-editing efficiency by combining the ten modifications described in MS1 and MS2. Data represent mean ± s.e.m. of three independent biological replicates. Fold-change represents the ratio of ωRNA variant editing efficiency to WT-ωRNA. The top 30% of mCherry-positive cells were FACS sorted to assess MmeFz2-ωRNA editing efficiency. Source data are provided as a Source Data file.