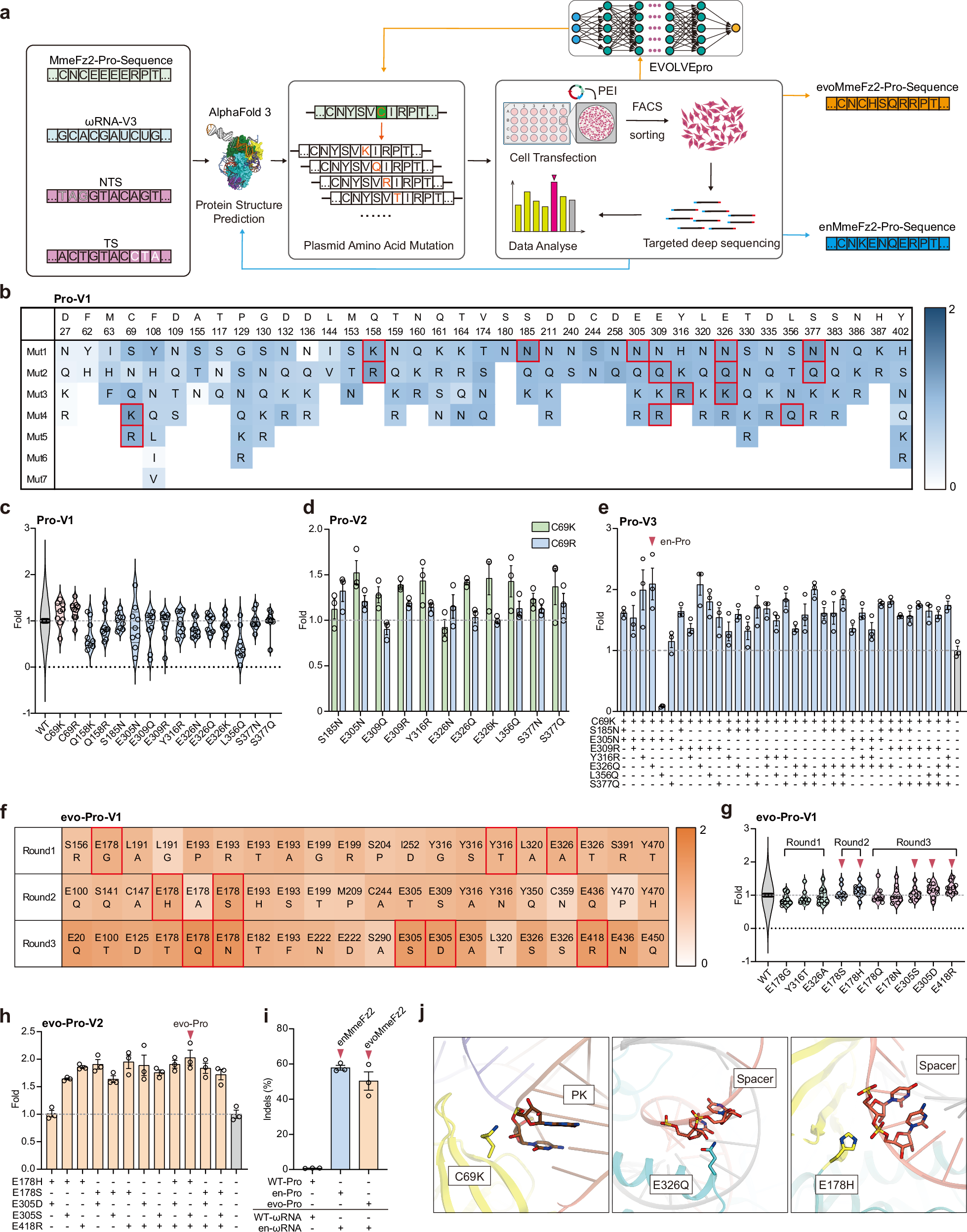
Fig. 3: Engineering the MmeFz2 protein using AlphaFold3 or EVOLVEpro to enhance its activity in mammalian cells.

a Schematic of the evolutionary engineering strategy for the MmeFz2 protein using AlphaFold3 or EVOLVEpro. b Comparison of genome-editing efficiencies mediated by MmeFz2 variants at the DYRK1A-guide1 locus in HEK293T cells. 141 mutations in MmeFz2 residues that may enhance the interaction between MmeFz2-ωRNA and target DNA (predicted by AlphaFold3). c Comparison of average genome-editing efficiencies of the 15 high-efficiency mutants across nine endogenous loci in HEK293T cells. d Comparison of genome-editing efficiencies mediated by combinations of C69K or C69R with the 11 selected mutants at the DYRK1A-guide1 locus in HEK293T cells. Data represent mean ± s.e.m. of three independent biological replicates. e Comparison of genome-editing efficiencies mediated by combinations of C69K and the seven selected mutants at the DYRK1A-guide1 locus in HEK293T cells. Data represent mean ± s.e.m. of three independent biological replicates. f Engineering of MmeFz2 through three rounds of EVOLVEpro. g Comparison of average genome-editing efficiencies of the ten high-efficiency mutants across nine endogenous loci in HEK293T cells. Five mutations (E178S, E178H, E305S, E305D, and E418R) were selected for further validation. h Comparison of genome-editing efficiencies mediated by different combinations of the five mutations at the DYRK1A-guide1 locus in HEK293T cells. Data represent mean ± s.e.m. of three independent biological replicates. i Combination of en-ωRNA with two engineered protein variants (en-Pro and evo-Pro) further increases genome-editing efficiency at the DYRK1A-guide1 locus in HEK293T cells. Data represent mean ± s.e.m. of three independent biological replicates. j Structural basis of the activity-enhancing mutations C69K, E326Q, and E178H. Fold-change represents the ratio of protein variant editing efficiency to WT-MmeFz2. The top 30% of mCherry-positive cells were FACS sorted to assess MmeFz2-ωRNA editing efficiency. For c and g each dot indicates the mean editing efficiency from three independent biological replicates at each endogenous locus. Source data are provided as a Source Data file.