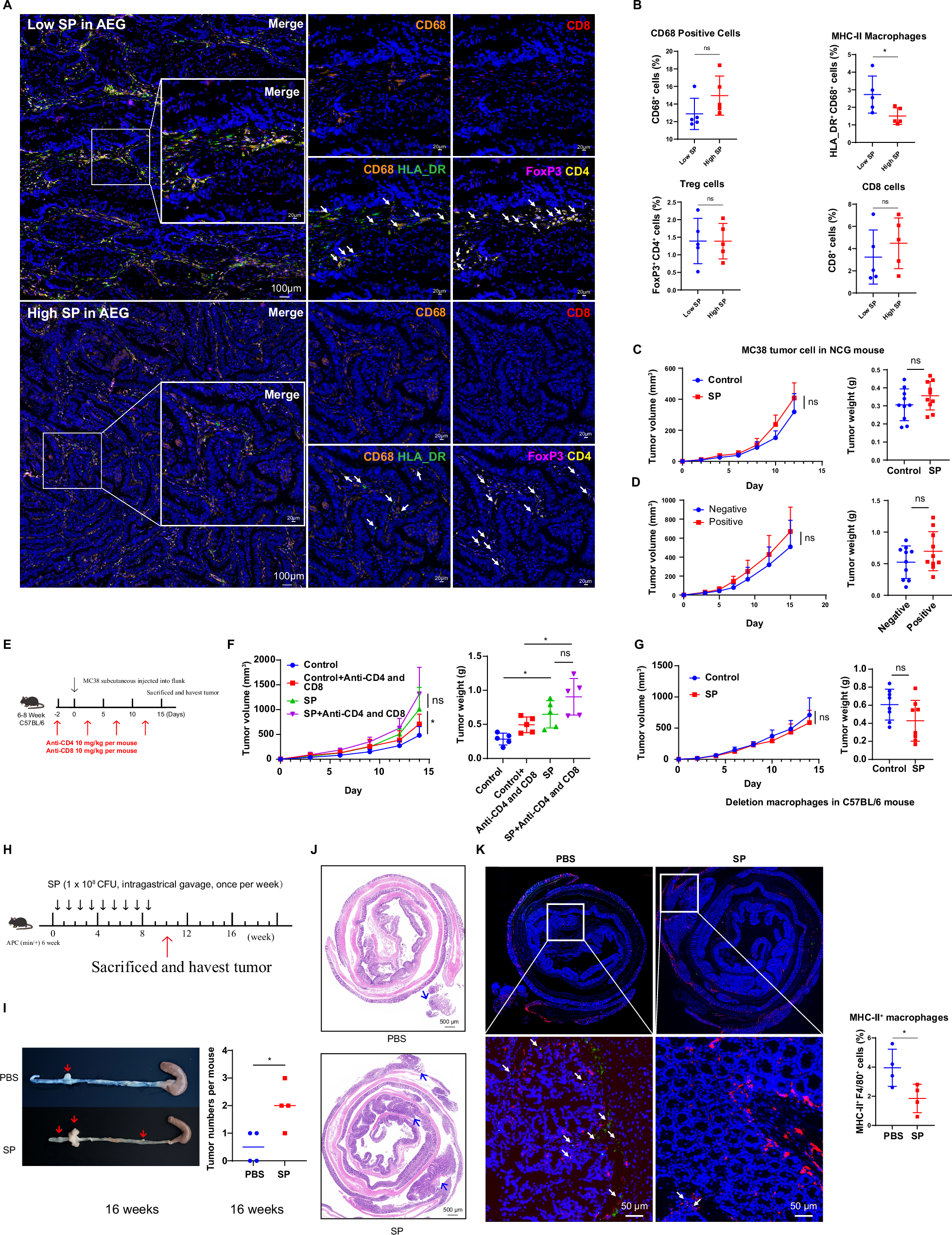
Fig. 2: SP impairing macrophage function in TME.

A Representative images showing intratumor macrophages (CD68+), MHC-II+ macrophages (HLA_DR+CD68+), Treg cells (FoxP3+CD4+), and CD8+ cells (CD8+) in AEG patients (n = 5). CD68, orange; CD8, red; HLA_DR, green; FoxP3, pink; CD4, yellow. DAPI, blue. B Percentage of macrophages, MHC-II+ macrophages, Treg cells, and CD8+ cells between low and high SP in AEG patients. Data are mean ± SEM from n = 5. C Tumor volume and tumor weight in NCG mouse implanted MC38 cells. Control, group without mixing SP, SP, group with mixing SP; Data are mean ± SEM from n = 10. D Tumor volume and tumor weight in NCG mouse implanted MC38 cells. Mixed MC38 cells and SP-GFP are sorted by FACS; Negative, group with SP-GFP- MC38 cell; Positive, group with SP-GFP+ MC38 cell; Data are mean ± SEM from n = 10. E Schematic of anti-CD4 and anti-CD8 treatment in C57 mice based on control, group without mixing SP, SP, group with mixing SP. F Tumor volume and weight in C57 mice with/without SP after CD4 and CD8 depletion; Data are mean ± SEM from n = 10. G Tumor volume and weight in C57 mice with or without SP after macrophage depletion by clodronate; Data are mean ± SEM from n = 8. H Schematic diagram for SP (1 × 108 CFU/ per mouse) or 100 μL PBS/ per mouse in APC (Min/+) 6 weeks mouse, once per week, for Fig. 2G-K; n = 4. I Colorectum images (left) and the numbers of tumor (right) in APC (Min/+), red row, point to adenoma; n = 4. J Representative HE staining of Colorectum in control and SP group. scale bars, 500 μm. Blue row, points to dysplastic gland. K IF staining of cell nucleus (DAPI, blue), F4/80 (red), and MHC-II+ (green) in tumor tissues from APC (min/+). Percentage of MHC-II+ macrophages is quantified and compared between PBS and SP groups. Scale bar: 50 μm. Data are mean ± SEM from n = 4. P values were determined by unpaired two-tailed t tests unless otherwise specified. *p < 0.05, **p < 0.01, ***p < 0.001 (For Fig. 2F, one-way ANOVA was used). Source data are provided as a Source data file.