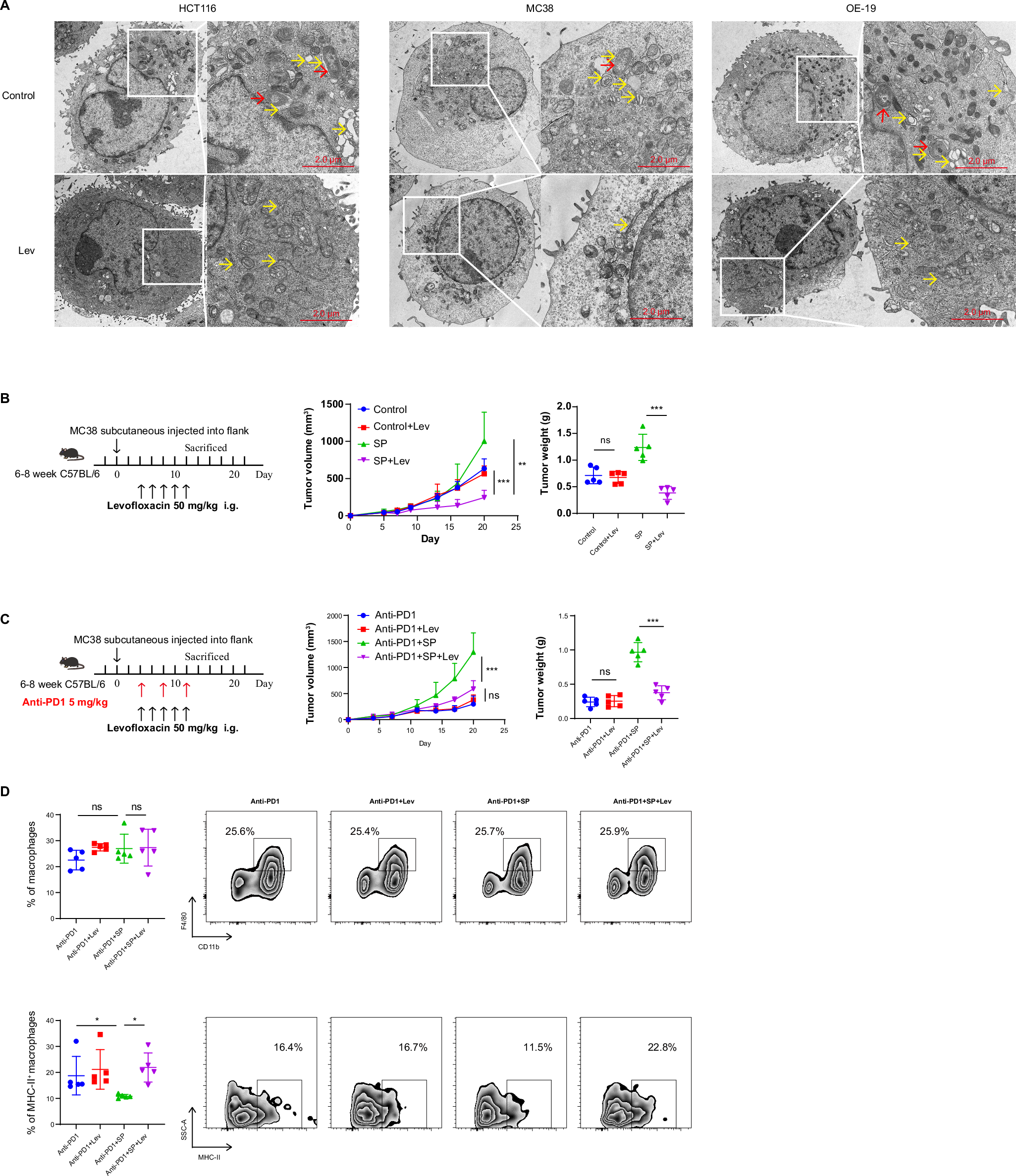
Fig. 8: Levofloxacin rescued SP promoting tumor progression.

A TEM for SP (red row) and ER (yellow row) in infected-SP tumor cells, in both control and 5 μg/mL levofloxacin (Lev) treated. B Schematic diagram (left) illustrating levofloxacin treatment in C57 mice, with SP infection. After 4 days of MC38 cell implantation, levofloxacin was administered via intragastric gavage (i.g.) at 50 mg/kg per dose, every other day, for a total of 5 doses. Tumor volume and weight were recorded; Data are mean ± SEM from n = 5. C Schematic diagram (left) illustrating anti-PD-1 treatment in C57 mice, with or without levofloxacin treatment. After 4 days of MC38 cell implantation, levofloxacin was administered via i.g. at 50 mg/kg per dose, every other day, for a total of 5 doses. Tumor volume and weight were recorded; Data are mean ± SEM from n = 5. D Proportion (left) and flow cytometry image (right) of macrophage or MHC-II+ macrophage based on C tumor tissue; Data are mean ± SEM from n = 5 P values were determined by unpaired two-tailed t tests unless otherwise specified (one-way ANOVA was used to multiple group comparisons). *p < 0.05, **p < 0.01, ***p < 0.001. Source data are provided as a Source data file.