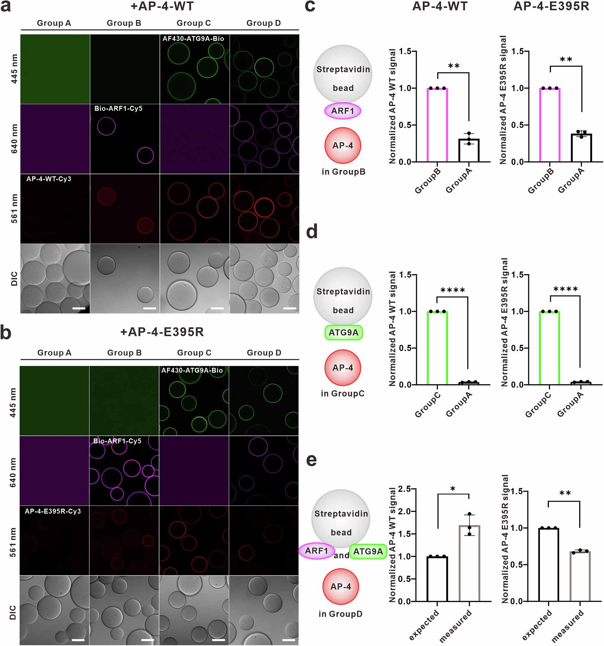
Fig. 5: Synergistic effect of ARF1 and cargoes for efficient recruitment of AP-4.
From: Structural basis for the dynamic conformations of AP-4 and its association with ARF1

a, b Representative confocal images showing the recruitment of AP-4-WT-Cy3 (a) and the AP-4-E395R-Cy3 mutant (b) to streptavidin beads coated with different ligands: no ligand (Group A), biotinylated ARF1-Cy5 (Group B), biotinylated AF430-ATG9A peptide (Group C), or a combination of biotinylated ARF1-Cy5 and AF430-ATG9A (Group D). Scale bar: 50 μm. c, d Schematic illustration of the experimental setup in which biotinylated ARF1-Cy5 (c) or AF430-ATG9A (d) was immobilized on beads and incubated with the AP-4 core complex (WT and the E395R mutant). Each experiment is independently repeated three times (n = 3), with the data collected from at least 10 beads (N ≥ 10) in each data set. Fluorescence intensities of bead-bound AP-4 (WT or E395R mutant) in Group B and Group C were normalized to Group A within each independent experiment. Statistical comparisons were performed on replicate means using a two-sided unpaired t test with Welch’s correction. Bars represent mean ± SD. **p-value < 0.01, ****p-value < 0.0001. Exact p-values are listed in the Source Data file. e Schematic illustration of the experimental setup in which biotinylated ARF1-Cy5 and AF430-ATG9A were co-immobilized on beads and incubated with the AP-4 core complex (WT and the E395R mutant). The expected fluorescence intensities of bead-bound AP-4 in Group D are calculated based on an addictive model, and then normalized and compared with the experimentally measured values in Group D. Each experiment is independently repeated three times (n = 3), with the data collected from at least 10 beads (N ≥ 10) in each data set. Fluorescence intensities of bead-bound AP-4 (WT or E395R mutant) in Group D were averaged within each independent experiment. Statistical comparisons were performed on replicate means between expected and measured intensities by using a two-sided paired t test. Bars represent mean ± SD. *p-value < 0.05, **p-value < 0.01. Exact p-values are listed in the Source Data file.