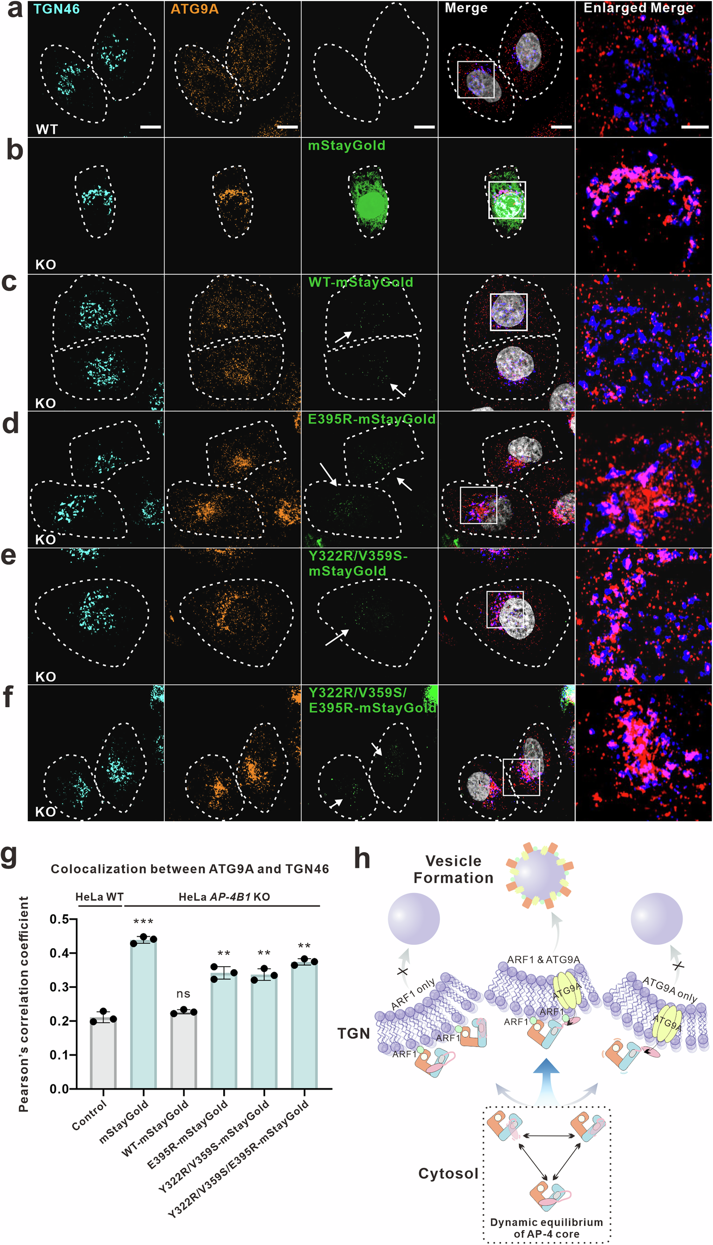
Fig. 6: Conformational flexibility of AP-4 is essential for membrane trafficking.
From: Structural basis for the dynamic conformations of AP-4 and its association with ARF1

a–f Representative images of HeLa WT cells (a) and AP-4B1-KO HeLa cells transiently transfected with plasmids encoding (b) mStayGold, (c) WT-mStayGold, (d) E395R-mStayGold, (e) Y322R/V359S-mStayGold, or (f) Y322R/V359S/E395R-mStayGold, followed by co-immunostaining for ATG9A and the trans-Golgi network (TGN) marker TGN46. Scale bars: overview, 10 μm; insets, 2 μm. For clarity, individual channels are pseudo-colored as cyan (TGN46), orange (ATG9A), green (mStayGold), and gray (nucleus), while the merged images show the blue (TGN46)/red (ATG9A)/green/gray combination, and the enlarged merged images display the blue/red combination. White arrows indicate the fluorescent signals corresponding to β4-mStayGold. White dashed lines in merged images indicate cell boundaries, and white solid box-marked regions are shown as enlarged views on the right. g Quantification of the colocalization between ATG9A and TGN46 was performed using Pearson’s correlation coefficient, based on 10-15 cells per condition. Three independent experiments were performed, and the average value from each experiment was used for statistical analysis (n = 3). Statistical significance was assessed using a one-way Welch’s ANOVA, followed by a two-sided Dunnett T3 multiple comparisons test comparing each experimental group to the control condition. Bars represent mean ± SD. **p-value < 0.01; ***p-value < 0.001. Exact p-values are listed in the Source Data file. h A working model for the ARF1-mediated membrane recruitment of the AP-4 core complex. Initially, the AP-4 core complex adopts multiple conformations with a dynamic equilibrium between the μ4-CTD-docked and μ4-CTD-undocked states. Either membrane-associated ARF1 or the membrane cargo ATG9A alone can bind to and recruit AP-4 to membranes, but neither is sufficient to assemble functional trafficking vesicles in the absence of the other. The coexistence of ARF1 and ATG9A synergistically enhances AP-4 membrane recruitment, and upon membrane recruitment, the simultaneous binding of ARF1 and ATG9A further stabilizes the membrane association of AP-4 through multiple interactions, enabling productive vesicle formation and efficient cargo transport.