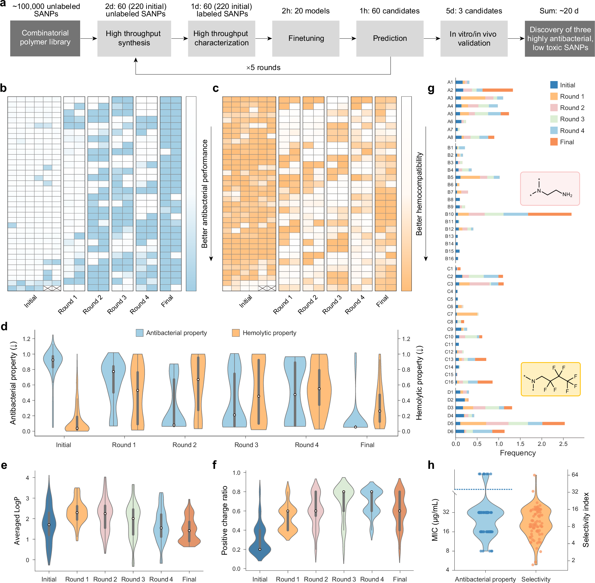
Fig. 3: Bayesian optimization-based active learning process.

a Time spent in each step of PolyCLOVER for identified SANPs screening. Heat maps of antibacterial (b) and hemolytic (c) properties in each round. d Density plots of antibacterial and hemolytic properties in each round. Lower values represent better antibacterial activity and improved hemocompatibility. Each round includes n = 60 (initial round n = 220) structurally distinct samples. The contour shows the kernel density estimation, with a white dot for the median, a thick bar for the interquartile range, and thin lines for the 95% confidence intervals. This visualization scheme is also applied in (e) and (f). The evolution of average LogP (e) and positive charge ratio (f) over iterative optimization rounds. The LogP value of each NP is calculated as a weighted sum of the LogP values of its building blocks according to their compositional ratios. g The frequency of individual building blocks over iterative optimization rounds. Boxed insets show the structures of B10 and C16. h The MIC value and selectivity index of the SANPs that meet the criterion. Samples above the dashed line represent MIC greater than 32 µg/mL. The selectivity index is calculated as the ratio of HC50 to MIC. Source data are provided as a Source Data file.