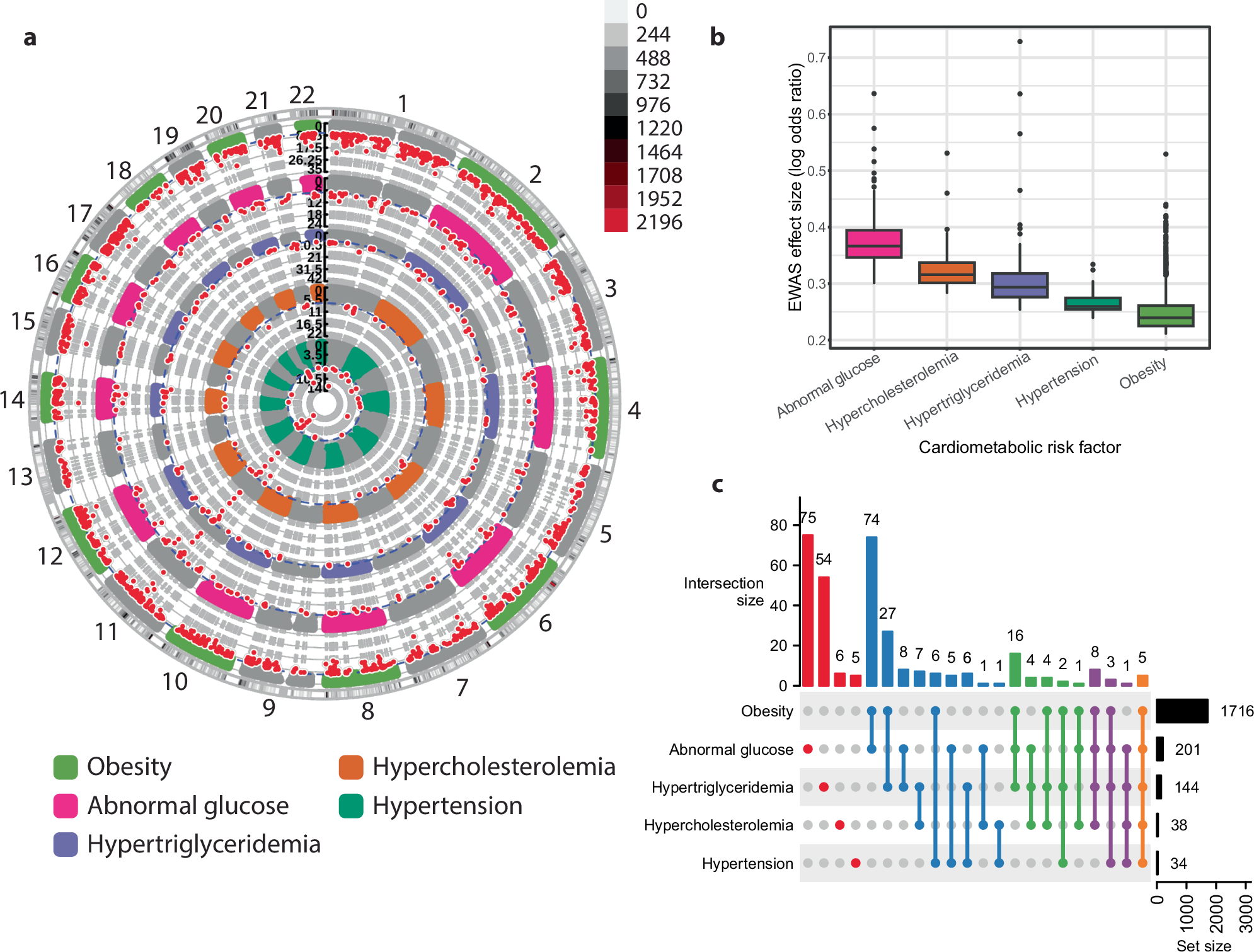
Fig. 2: CMRF-associated CpGs.

a Circle Manhattan plots for each of the five CMRFs. Each plot displays EWAS results across autosomal chromosomes, arranged clockwise. Red points denoting CpGs significantly associated with the corresponding CMRF (p < 9 × 10−8), based on logistic regression models with two-sided hypothesis testing. The outer circular heatmap represents the local density of significant CpG associations across the genome, with darker shading indicating a higher number of significant CpGs within the genomic bins. Inner concentric tracks correspond to individual CMRFs, color-coded by outcome as indicated by the legend. b Boxplots showing the distribution of effect sizes (absolute log odds ratio) for each CMRF-DNAm association, ordered by median effect size. Effect sizes are shown for CpGs associated with abnormal glucose (n = 201), hypercholesterolemia (n = 38), hypertriglyceridemia (n = 144), hypertension (n = 34), and obesity (n = 1716). Boxes indicate the interquartile range (IQR), center lines denote medians, and whiskers extend to 1.5× the IQR. c UpSet plot illustrating the number of unique and overlapping CpGs across the five CMRFs. The large obesity-specific cluster (n = 1574 CpGs) was omitted to highlight remaining intersections. For example, 27 CpGs overlapped between obesity and hypertriglyceridemia. Set size bars on the right shows the number of significantly associated CpGs per CMRF. Source data are provided as a Source Data file. CMRF cardiometabolic risk factor, DNAm DNA methylation, EWAS epigenome-wide association study.