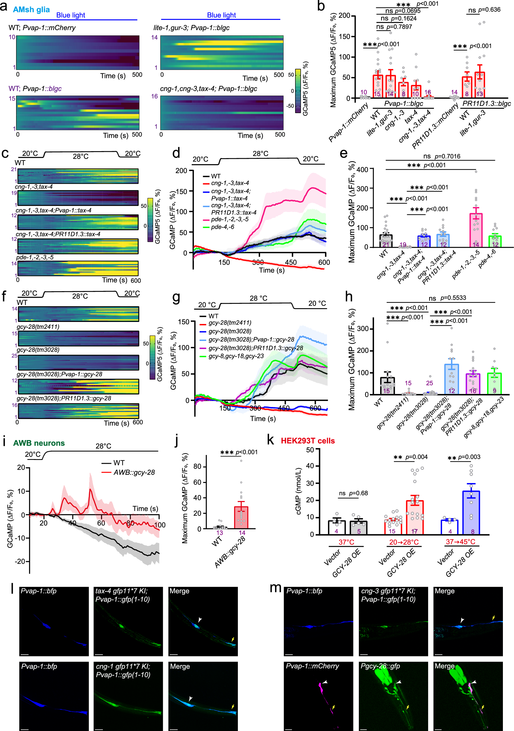
Fig. 2: GCY-28 acts as a hot sensor in AMsh glia.
From: A Glial Hub-and-Spoke Circuitry in C. elegans orchestrates bidirectional thermosensation

a, b Blue light induced calcium responses in AMsh glia expressing BLGC. Blue light was delivered in a series of 100 ms pulses with 100 ms intervals, while GCaMP5.0 was sampled at a frequency of 5 Hz. a, Time-lapse heatmap images. b Maximum ΔF/F0 of GCaMP5.0. c–e Heat-induced calcium responses in AMsh glia require CNG channel subunits. Time-lapse heatmap images c, ΔF/F0 of GCaMP5.0 d, and Maximum ΔF/F0 of GCaMP5.0 e. f–h, Heat-induced calcium responses in AMsh glia in wild type, gcy-8, gcy-18, gcy-23 triple mutants, gcy-28 mutants and gcy-28 mutants with AMsh glial restoration of GCY-28. Time-lapse heatmap images g, ΔF/F0 of GCaMP5.0 h, and Maximum ΔF/F0 of GCaMP5.0 i. i, j Ectopic expression of gcy-28 confers heat sensing to AWB neurons. ΔF/F0 of GCaMP5.0 (j), Maximum ΔF/F0 of GCaMP5.0 k. k GCY-28-transfected HEK293T cells exhibited markedly elevated intracellular cGMP levels under two distinct thermal challenges: a direct heat-up from 37 °C (the culture temperature of HEK293T cells) to 45 °C for 30 min, or a precooling step (from 37 °C to 20 °C for 2 h) followed by heating to 28 °C for 30 min. Numbers on the columns indicate number of trials with three wells of cells for each trial. Unpaired Mann-Whitney U test, two-tailed. l, m Expression of cng-1, cng-3, tax-4 and gcy-28 in AMsh glia revealed by 7×GFP knock-in and transcriptional reporter lines. GFP fluorescence were observed in AMsh glia in the [Pvap-1::spGFP1-10::sl2::CeBFP+cng-1::GFP11*7], [Pvap-1::spGFP1-10::CeBFP+cng-3::GFP11*7], and [Pvap-1::spGFP1-10::CeBFP +tax-4::GFP11*7] transgenic lines. GFP driven by the gcy-28 promoter colocalized with Pvap-1::mCherry. Large arrows indicate the somas, and small arrows denote the anterior processes of AMsh glia. Scale bars represent 20 µm.Numbers on the columns indicate number of animals tested. All error bars represent SEM. Unpaired two-tailed t test. ns, not significant. **P < 0.01, and ***P < 0.001. Source data are provided as a Source Data file.