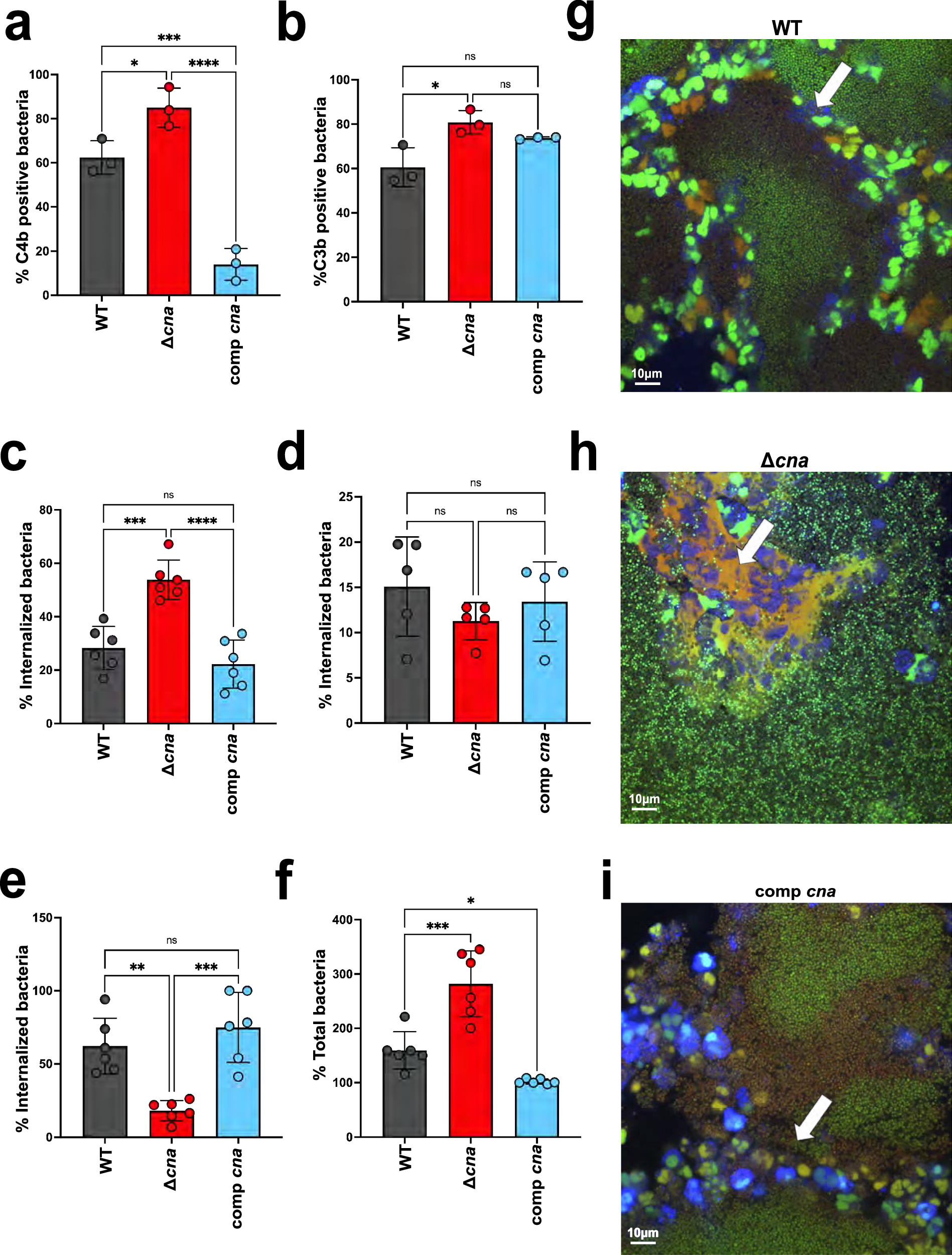
Fig. 4: Cna binds to collagen motifs to alter the neutrophil response to bacteria.
From: Collagen binding adhesin restricts Staphylococcus aureus skin infection

Flow cytometry of WT, Δcna or comp cna bacteria opsonized with 10% serum and stained with antibodies targeting serum complement proteins C4b (a) and C3b (b) (n = 3 biological replicates). c Uptake of WT, Δcna or comp cna bacteria by primary human neutrophils, following opsonization with 10% pooled human serum. CFU was enumerated 10 min post incubation, following which samples were treated with lysostaphin (5 min) to exclude extracellular populations. Experiment similar to (c) performed with bacteria opsonized with 10% C1q-depleted, pooled human serum (d). Experiments similar to (c), with intracellular (e) and total (f) bacterial survival calculated at 30 min post incubation with or without lysostaphin treatment, respectively. Confocal microscopy performed on WT, Δcna or comp cna (Green = Syto-9/live) opsonized as mentioned above in the presence of type 1 collagen and incubated with Cell Tracker Blue-labeled primary human neutrophils for 20 min, following which samples were stained with ethidium homodimer-1 (red) to visualize dead/dying cells. Arrows indicate likely location of collagen boundary (g, i) and lysed neutrophils (h). Statistical analyses were performed with a one-way ANOVA and Tukey’s post test. Data are presented as median values ± SD. *p < 0.05, **p < 0.01, ****p < 0.0001 (All adjusted p values are provided in Source Data file). All experiments were an n = 3 donors performed in duplicate.