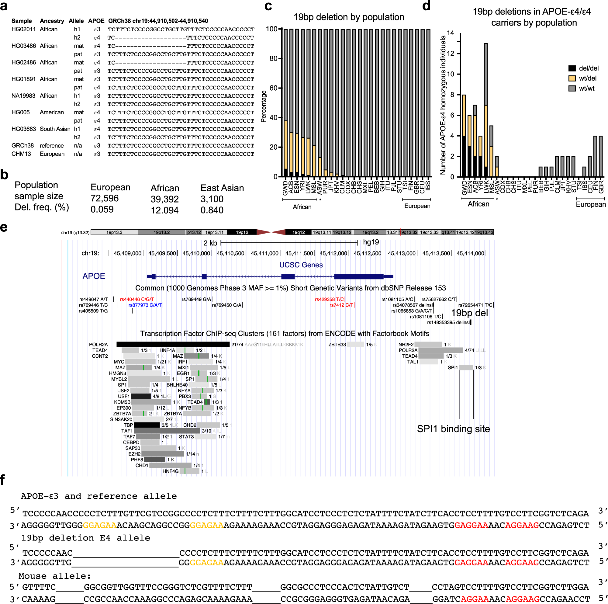
Fig. 1: A 19 bp deletion is common in African APOE-ε4 Alleles.
From: A common 19 bp APOE enhancer deletion is protective against Alzheimer’s disease in African Americans

a Alignment of phased long-read alleles. b gnomAD minor allele frequency of the 19 bp SNP. c Relative frequency of the deletion in 1000 Genomes Project populations ordered by relative abundance. * = African Ancestry in Southwest US. d Number of alleles with the deletion in APOE-ε4 homozygous individuals from the 1000 Genomes Project populations. e UCSC genome browser track showing the location of the deletion allele relative to APOE and transcription factor binding sites on the GRCh37 build. f Presence of the deletion and strong (red) and modest (orange) predicted SPI1 binding sites along with sequence conservation in the mouse genome.