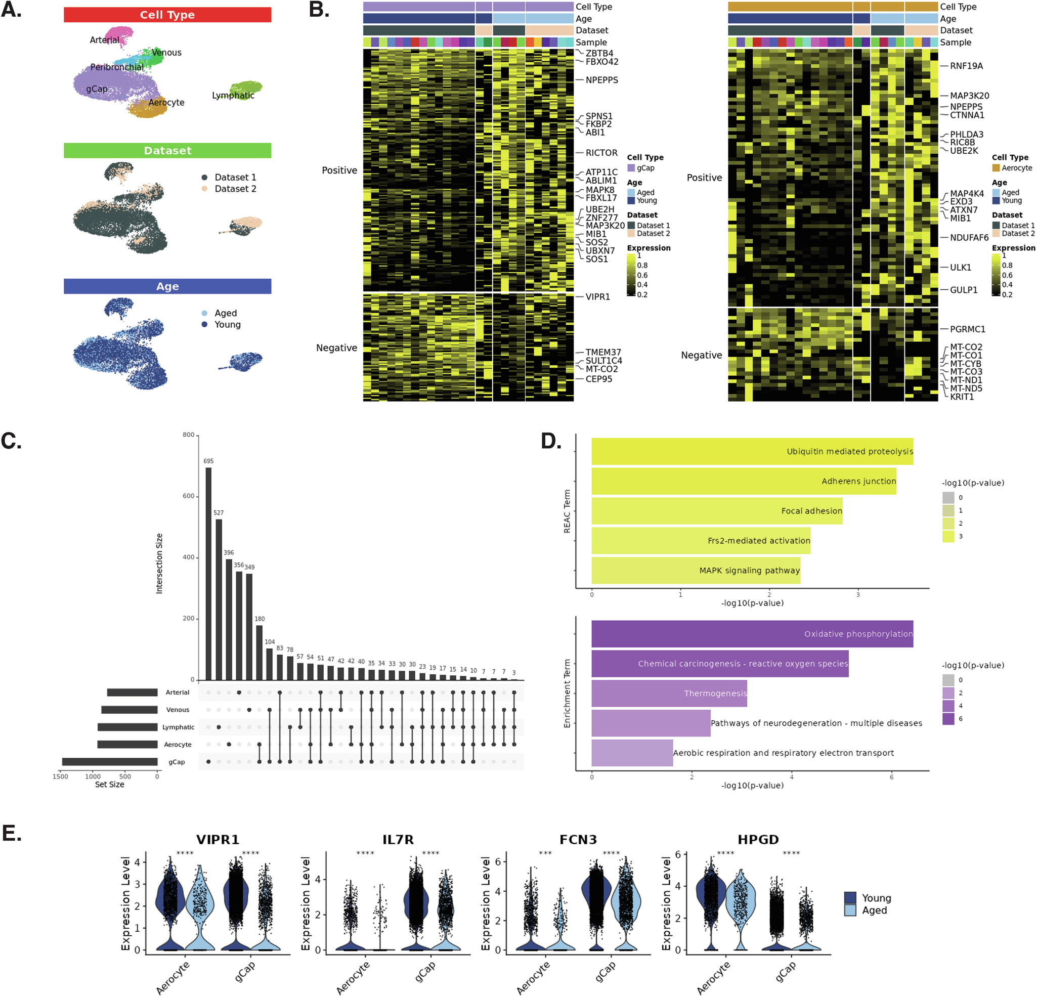
Fig. 4: Age-associated changes in the lung microvasculature.

A UMAP representation of endothelial cell subpopulations. B Expression levels for differentially expressed genes in aerocytes and gCap cells. Expression values are averaged per sample and scaled from 0 to 1. C Upset plot showing the number of differentially expressed genes that are shared across a combination of cell types, before FDR correction. D Top KEGG/Reactome enrichment terms for differentially expressed genes in capillary cells. Terms are ordered and colored by enrichment p-value, with increased signatures in yellow and decreased signatures in purple. E Violin plots showing expression levels of selected capillary endothelial cell marker genes in young versus aged samples. Asterisks indicate significance levels from the Wilcoxon Rank-Sum test. Source data are provided as a Source Data file.