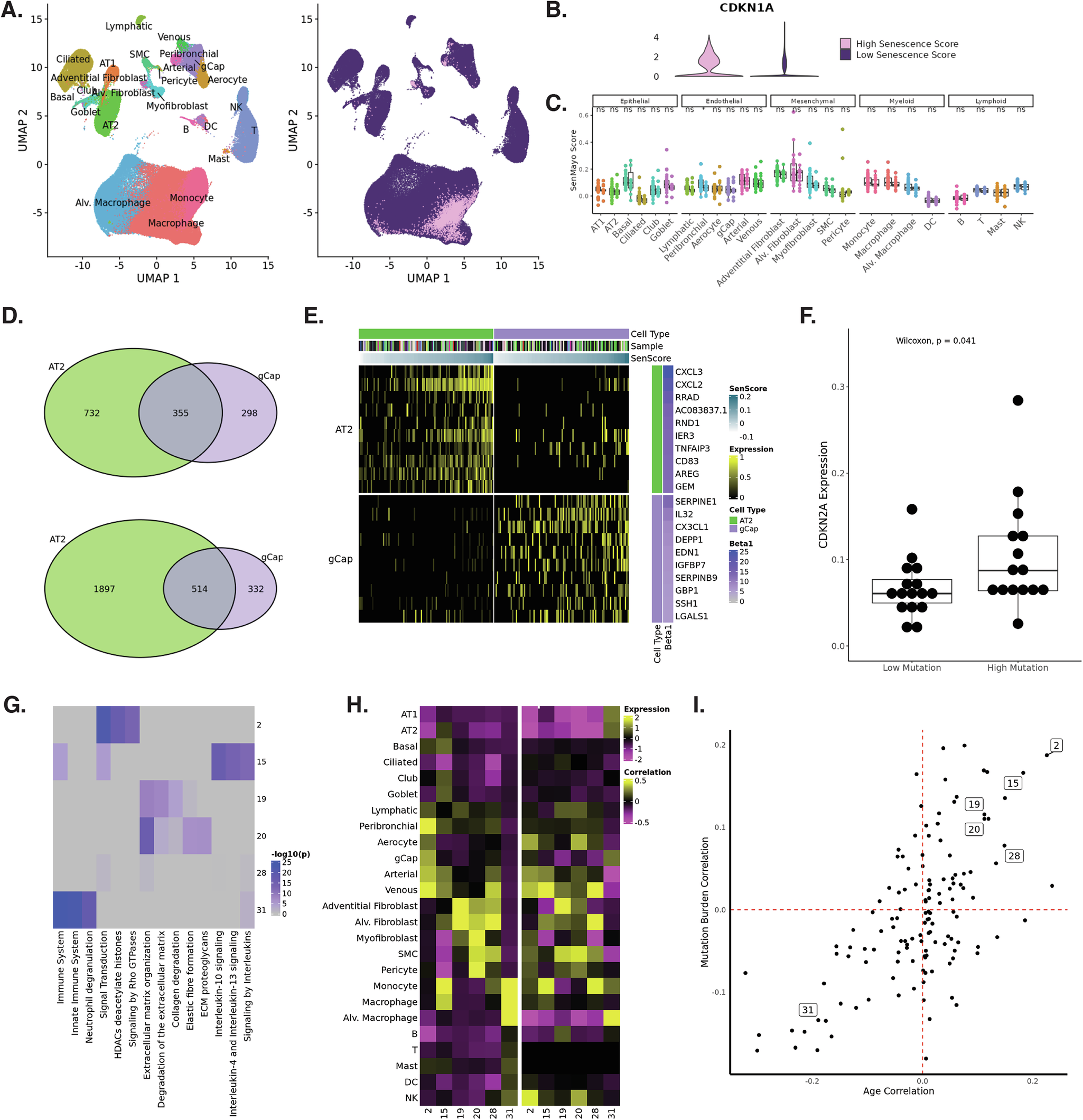
Fig. 6: SenMayo scoring can be used to identify the senescence signature.

A High SenMayo cells cluster together on a UMAP plot. High SenMayo cells are colored pink. B High SenMayo cells have higher expression of independent senescent markers such as CDKN1A. C SenMayo signature in young versus aged cells, averaged per sample. D Venn diagram of genes that are positively correlated (top) and negatively correlated (bottom) with the SenMayo score in AT2 and gCap cells. E Expression profile for genes that are positively correlated with the SenMayo score in AT2 and gCap cells. Cells (columns) are ordered by cell type and by SenMayo score. Genes (rows) are ordered by cell type and by beta value for association with SenMayo. F CDKN2A expression in samples with high or low mutation burden (n = 31, 16 low/15 high). G Heatmap showing enrichment of top 3 REACTOME terms for each co-expression network. H Cell-type specificity of senescence co-expression network eigengenes. The left panel shows the expression score for each module in each cell type in single-cell RNAseq data. The right panel shows the correlation values between cell-type proportions and module eigengene in the deconvoluted bulk RNAseq dataset. I Plot of age correlation versus global mutation burden for co-expression modules. The x-axis shows correlation values between module expression and age correlation. The y-axis shows correlation values between module expression and global mutation burden. Source data are provided as a Source Data file.