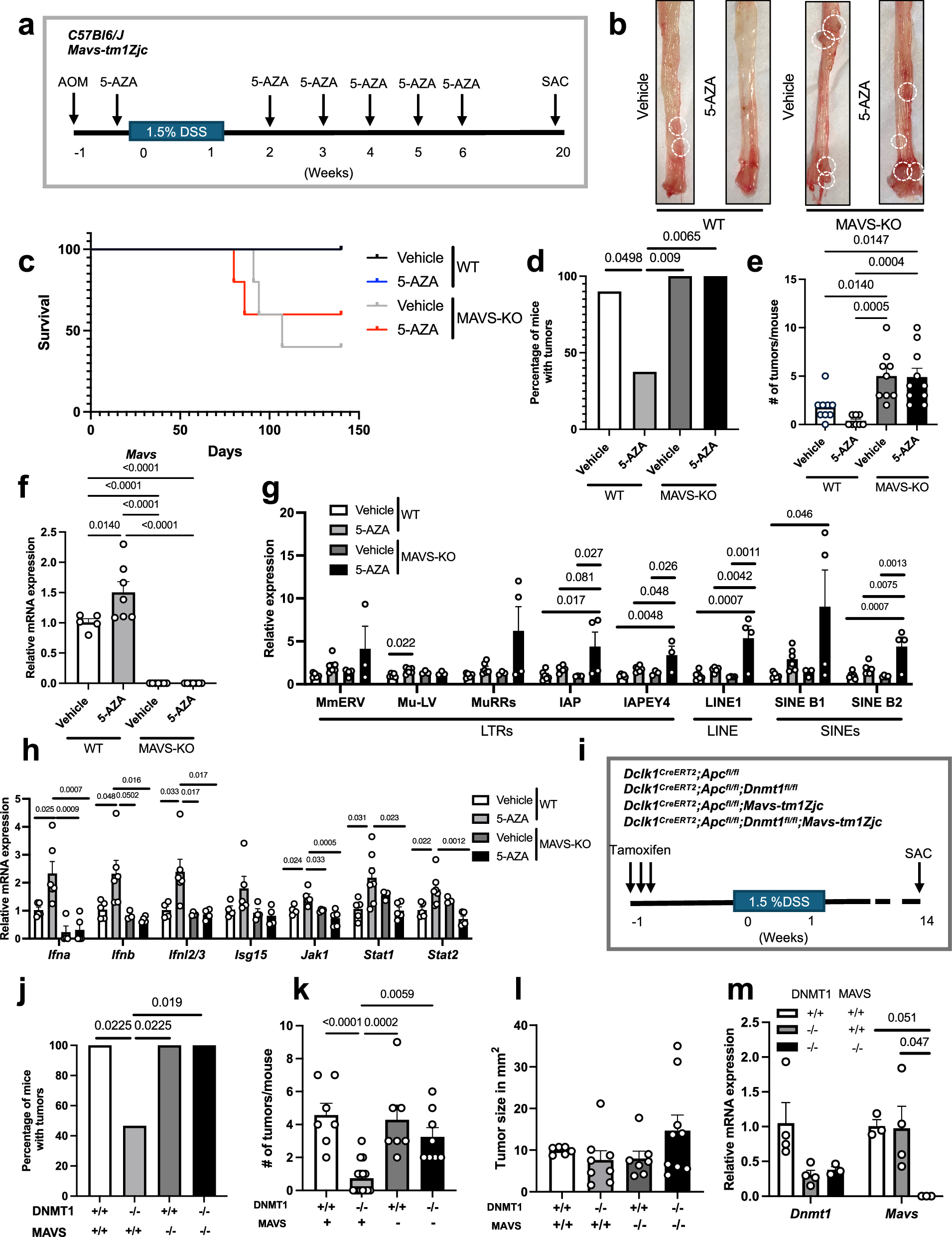
Fig. 5: Knockout of viral mimicry promotes tumorigenesis and reverses the effect of DNA hypomethylation.

a Schematic representation of the treatment of C57Bl6/J (WT) and Mavs-tm1Zjc (MAVS-KO) mice with 10 mg/kg AOM, 1.5% DSS, and 5 mg/kg 5-AZA or vehicle. b Macroscopic images of colons from WT and MAVS-KO mice treated with vehicle or 5-AZA. c Survival graph of WT and MAVS-KO mice treated with vehicle or 5-AZA. WT treated with vehicle: n = 9, WT treated with 5-AZA: n = 8, MAVS-KO treated with vehicle: n = 9, MAVS-KO treated with 5-AZA: n = 10. Data was analyzed using a Log-rank test. d Percentage of mice with tumors between WT and MAVS-KO mice treated with vehicle or 5-AZA. WT treated with vehicle: n = 9, WT treated with 5-AZA: n = 8, MAVS-KO treated with vehicle: n = 9, MAVS-KO treated with 5-AZA: n = 10. Data was analyzed using a two-sided Fisher’s exact test. e Average tumor number per mouse between WT and MAVS-KO mice treated with vehicle or 5-AZA. WT treated with vehicle: n = 9, WT treated with 5-AZA: n = 8, MAVS-KO treated with vehicle: n = 9, MAVS-KO treated with 5-AZA: n = 10. Data was analyzed using a One-way ANOVA with Tukey’s multiple comparison’s test. f Relative mRNA expression of Mavs in whole colonic tissues isolated from WT and MAVS-KO mice treated with vehicle or 5-AZA. WT treated with vehicle: n = 5, WT treated with 5-AZA: n = 7, MAVS-KO treated with vehicle: n = 7, MAVS-KO treated with 5-AZA: n = 7. Data was analyzed using a One-way ANOVA with Tukey’s multiple comparison’s test. g Relative expression of transposable elements in whole colonic tissues from WT and MAVS-KO mice treated with vehicle or 5-AZA. WT treated with vehicle: n ≥ 5, WT treated with 5-AZA: n = 6, MAVS-KO treated with vehicle: n ≥ 3, MAVS-KO treated with 5-AZA: n ≥ 3. Data was analyzed using a One-way ANOVA with Tukey’s multiple comparison’s test. h Relative mRNA expression of interferon response and JAK/STAT genes in whole colonic tissues from WT and MAVS-KO mice treated with vehicle or 5-AZA. WT treated with vehicle: n ≥ 4, WT treated with 5-AZA: n ≥ 5, MAVS-KO treated with vehicle: n ≥ 3, MAVS-KO treated with 5-AZA: n ≥ 4. Data was analyzed using a One-way ANOVA with Tukey’s multiple comparison’s test. i Schematic representation of the treatment of Dclk1CreERT2;Rosa26TdTomato;Apcf/f (Dnmt1+/+;Mavs+/+), Dclk1CreERT2;Rosa26TdTomato;Apcf/f;Dnmt1f/f (Dnmt1f/f;Mavs+/+), Dclk1CreERT2;Rosa26TdTomato;Apcf/f;Mavs-tm1Zjc (Dnmt1+/+;Mavs-/-), and Dclk1CreERT2;Rosa26TdTomato;Apcf/f;Dnmt1f/f;Mavs-tm1Zjc (Dnmt1f/f;Mavs-/-) mice with tamoxifen (6 mg p.o. q2d × 3 doses) and 1.5% DSS. j Percentage of mice with tumors in Dnmt1+/+;Mavs+/+ (n = 7), Dnmt1f/f;Mavs+/+ (n = 15), Dnmt1+/+;Mavs-/- (n = 7), and Dnmt1f/f;Mavs-/- mice (n = 8). Data was analyzed using a two-sided Fisher’s exact test. k Average number of tumors per mouse in Dnmt1+/+;Mavs+/+ (n = 7), Dnmt1f/f;Mavs+/+ (n = 15), Dnmt1+/+;Mavs-/- (n = 7), and Dnmt1f/f;Mavs-/- mice (n = 8). Data was analyzed using a One-way ANOVA with Tukey’s multiple comparison’s test. l Tumor size in mm2 in Dnmt1+/+;Mavs+/+ (n = 6), Dnmt1f/f;Mavs+/+ (n = 8), Dnmt1+/+;Mavs-/- (n = 7), and Dnmt1f/f;Mavs-/- mice (n = 8). Data was analyzed using a One-way ANOVA with Tukey’s multiple comparison’s test. m Relative mRNA expression of Dnmt1 and Mavs between tumors isolated from Dnmt1+/+;Mavs+/+ (n ≥ 3), Dnmt1f/f;Mavs+/+ (n = 4), and Dnmt1f/f;Mavs-/- mice (n = 3). Data was analyzed using a One-way ANOVA with Tukey’s multiple comparison’s test. Data in all bar graphs are represented as mean ± SEM, and dots represent biologically independent animals. Source data are provided as a Source data file.