Abstract
Transposable elements (TEs) comprising nearly 50% of the genome are generally silenced by epigenetic mechanisms. Epigenetic anti-cancer drugs can lead to their re-expression, however, the role of TEs in tumorigenesis is unknown. Here, we demonstrate that TEs and their activation of a viral mimicry response plays an important tumor suppressive role in inflammation. We discovered that both patients and mice with colitis express TEs that lead to a viral mimicry response. Interestingly, this response inhibits stemness of cancer-initiating cells. Further activation of viral mimicry by DNA hypomethylation inhibits tumorigenesis. Conversely, knockout of the anti-viral signaling protein MAVS promotes tumorigenesis and reverses the anti-tumor effect of DNA hypomethylation, confirming a tumor suppressive role of viral mimicry. Consistent with this finding, patients with colitis-associated dysplasia show decreased expression of TEs and interferon-related genes. These findings suggest that activation of viral mimicry inhibits stemness and plays a key tumor suppressive role in inflammation.
Introduction
The vast majority of the human genome consists of noncoding intergenic DNA and intronic regions of DNA. This noncoding DNA includes repetitive sequences that consist of transposable elements (TEs), microsatellites, and DNA duplications1,2. Interestingly, TEs, including long-interspersed elements (LINEs) and small-interspersed elements (SINEs) that make up much of the repetitive DNA, are able to duplicate and move around in the genome, whereas endogenous retroviruses (ERVs) are mostly immobile3. In homeostasis, however, expression of these TEs is repressed by epigenetic mechanisms such as DNA methylation4,5,6 and histone modification7,8,9,10,11,12. In contrast, aberrant expression of TEs has been observed in disease states such as cancer13,14,15 and autoimmune diseases16,17,18,19,20, including the neuroinflammatory disease Aicardi–Goutières syndrome16,21 and systemic lupus erythematosus17,18,22.
Recent studies have demonstrated that anti-cancer drugs that affect DNA methylation, such as 5-AZA-2′-deoxycytidine (5-AZA), lead to re-expression of TEs that form immunostimulatory nucleic acids such as double-stranded RNAs (dsRNAs)23,24,25,26. These dsRNAs in turn activate innate immune sensors melanoma differentiation-protein 5 (MDA5) and retinoic acid-inducible gene I (RIG-I) that signal through mitochondrial antiviral-signaling protein (MAVS) to induce an antiviral type I or III interferon response and cell death23,24,27,28,29. This anti-viral-like immune response is known as a “viral mimicry” response. Indeed, DNA demethylating anti-cancer drugs are postulated to kill cancer cells, at least in part, through activation of “viral mimicry” and interferon signaling23,24,28,30,31,32,33.
These observations have led to speculation that re-expression of TEs during injury serves as a natural defense mechanism to prevent tumorigenesis34. It is not known, however, whether blocking the viral mimicry response makes cells prone to tumorigenesis or can reverse the anti-cancer effects of DNA demethylating drugs. Thus, we hypothesized that re-expression of TEs during injury (i.e., colitis) leads to a viral mimicry response that suppresses tumor initiation, and therefore, knockout of the viral mimicry response will promote tumorigenesis.
Consistent with this hypothesis, we here provide evidence that TEs become re-expressed during inflammatory injury of the colon in both mice and humans. Moreover, we demonstrate that further upregulation of TEs by DNA hypomethylation, using 5-AZA or knockout of the DNA methyltransferase enzyme DNMT1, inhibits colonic tumorigenesis by activation of a viral mimicry response. Importantly, we show that blocking the viral mimicry response by knocking out the innate immune sensor MAVS promotes tumorigenesis, reversing the effects of 5-AZA or DNMT1 KO. Remarkably, the viral mimicry response inhibits the stemness of cancer-initiating cells in a cell-autonomous manner independent of an immune cell response. These findings suggest that viral mimicry serves as an important tumor suppressor during cancer initiation.
Results
Viral mimicry is induced in active colitis and downregulated in patients with IBD-associated dysplasia
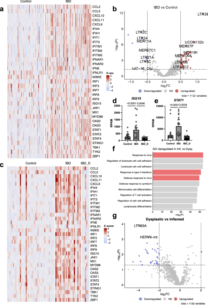
To first examine whether colonic injury leads to re-expression of transposable elements, we examined expression of transposable elements and interferon response genes in patients with inflammatory bowel disease (IBD). We examined gene expression in the RNA-sequencing dataset GSE8368735 of surgical specimens from 61 control patients without IBD versus 77 inflamed tissues from patients with active IBD. We found that transposable elements of multiple subclasses including Alu elements (i.e., SINEs) known to engage MDA536,37,38 and interferon response genes such as IFNAR1/2, IRFs, ISG15, and MX1 (see Table S1 for a full list of genes) were significantly upregulated in patients with active IBD versus controls (Fig. 1a, b, Supplementary Fig. 1a). Indeed, the majority of TEs were upregulated with inflammation (p = 3.21 × 10−21) (Supplementary Fig. 1b), and we found a positive correlation between IFN and TE expression (Supplementary Fig. 1c), consistent with the activation of a viral mimicry response. Moreover, the evolutionary age of Alus has previously been associated with their predicted dsRNA foldability37. Thus, we analyzed the Alus based on evolutionary age, but did not detect a difference in the expression levels of Alus between patients with IBD versus healthy controls when divided according to their evolutionary ages (Supplementary Fig. 1d). These data suggest that it may be specific TEs, rather than a broader class of TEs, that drive stimulation of downstream interferon signaling.
a Heatmap of interferon response gene expression between control patients and patients with active IBD from GSE83687. b Volcano plot of transposable elements comparing control patients and patients with active IBD from GSE83687. Blue color indicates significantly downregulated transposable elements, whereas red color indicates significantly upregulated in active IBD samples compared to controls. c Heatmap of interferon response gene expression in colonic samples from controls, patient with IBD without dysplasia (IBD), and patients with IBD-associated dysplasia (IBD_D) from GSE230524. Expression levels of ISG15 (d) and STAT1 (e) in controls (n = 41), patients with IBD without dysplasia (n = 22), and patients with IBD-associated dysplasia (n = 7) from GSE230524. Data was analyzed using a One-way ANOVA with Tukey’s multiple comparison’s test. f Top 10 GO terms between samples from patients with IBD without dysplasia and patients with IBD-associated dysplasia from GSE230524. Red color represents GO terms related to viral or interferon signaling. g Volcano plot of transposable elements comparing patients with IBD-associated dysplasia and patients with IBD without dysplasia from GSE230524. Blue color indicates significantly downregulated transposable elements, whereas red color indicates significantly upregulated in patients with IBD-associated dysplasia compared to patients with IBD without dysplasia. Data in all bar graphs are represented as mean ± SEM. Source data are provided as a Source data file.
To further examine whether the viral mimicry response was altered in the setting of colitis-associated dysplasia, we analyzed a separate publicly available dataset that included RNA expression data of colonic biopsies from 41 healthy controls, 22 patients with IBD without dysplasia, and 7 patients with IBD-associated dysplasia (non-dysplastic adjacent region) (GSE23052439). Similar to the first dataset, we found expression of interferon response genes was upregulated in patients with IBD when compared to healthy controls. In patients with IBD-associated dysplasia, however, the expression of these genes was downregulated when compared to those patients without dysplasia (Fig. 1c–e). Interestingly, when comparing IBD patients with or without dysplasia, the top 10 upregulated GO term pathways in those without dysplasia were those related to interferon signaling and responses to virus (Fig. 1f). These data suggest that in the disease progression from IBD to IBD-associated dysplasia, the viral mimicry response pathways are downregulated. Indeed, transposable element expression was downregulated in patients with IBD-associated dysplasia versus patients with IBD without dysplasia (Fig. 1g). This pattern also held true for the comparison between healthy controls and patients with IBD-associated dysplasia where we similarly observed downregulation of TEs (Supplementary Fig. 1e). Furthermore, patients with sporadic colorectal cancer from the GSE230524 dataset (n = 8) had decreased expression of TEs when compared to healthy controls, consistent with TE expression being reduced during tumorigenesis even in the absence of inflammatory injury (Supplementary Fig. 1f). Together, these data suggest that upon injury or inflammation, cells upregulate TEs and interferon signaling. However, with progression from inflammation to inflammation-associated dysplasia, the viral mimicry response is downregulated.
Activation of viral mimicry by DNA hypomethylation inhibits colitis-associated cancer
We next sought to validate our human observations in a mouse model of colitis. In colonic epithelial cells isolated from mice treated with dextran sodium sulfate (DSS), we found the expression of several classes of transposable elements such as LINE1, SINEs, and Mu-LV was significantly increased in colitis (Fig. 2a). Interferon response genes were similarly increased in epithelial cells from mice with colitis versus controls (Fig. 2b), consistent with the observations made in patients with IBD. To further examine the relationship between colitis and the viral mimicry response, we treated mice with different doses (0.5, 1.5, and 2.5%) of DSS (Supplementary Fig. 2a). Mice administered 2.5% DSS displayed greater body weight loss (Supplementary Fig. 2b) than those given 0.5% or 1.5% DSS, and mice administered either 1.5% or 2.5% DSS displayed decreased colon length, histological damage, and increased MPO activity when compared to controls or mice treated with 0.5% DSS (Supplementary Fig. 2c–e). Notably, mice treated with 2.5% DSS displayed the highest level of TE expression and expression of interferons or interferon response genes (Supplementary Fig. 2f, g). Taken together, these data suggest that induction of a viral mimicry response correlates with colitis severity.
a Relative expression of transposable elements in colonic epithelial cells isolated from control (n = 3) and DSS-treated mice (n = 5). Data was analyzed using an unpaired two-tailed Student’s t-test. b Relative mRNA expression of Ifnα, Ifnβ, and Isg15 in whole colonic tissues from C57Bl6/J mice treated with DSS (n = 4) compared to controls (n = 3). Data was analyzed using an unpaired two-tailed Student’s t-test. c Schematic illustration of the treatment of C57Bl6/J mice with 10 mg/kg AOM, 2.5% DSS, and 5 mg/kg 5-AZA or vehicle. d Representative macroscopic images of colons from AOM/DSS mice treated with 5-AZA or vehicle. White circles represent tumors. Average tumor number (e) and size in mm2 (f) in vehicle (n = 7) and 5-AZA (n = 6) treated mice. Each dot indicates the average tumor number/size in an individual mouse. Data was analyzed using an unpaired two-tailed Student’s t-test. g Percentage 5-mC (5-mC/total DNA) in colonic epithelial cells from C57Bl6/J mice treated with two doses of 5 mg/kg 5-AZA (n = 5) or vehicle (n = 3). Data was analyzed using an unpaired two-tailed Student’s t-test. h H&E of colonic tumors from 5-AZA and vehicle-treated mice. Scale bar = 200 μm. i Schematic representation of the treatment of Dclk1CreERT2;Rosa26mTmG;Apcf/f mice with tamoxifen (6 mg p.o. q2d × 3 doses), 2.5% DSS, and 5 mg/kg 5-AZA or vehicle. j Representative macroscopic images of colons from 5-AZA or vehicle-treated Dclk1CreERT2;Rosa26mTmG;Apcf/f mice. White circles represent tumors. k Percentage of mice with tumors in 5-AZA (n = 10) and vehicle treated Dclk1CreERT2;Rosa26mTmG;Apcf/f mice (n = 13). Data was analyzed using a two-sided Fisher’s exact test. l Number of tumors per mouse in 5-AZA and vehicle-treated Dclk1CreERT2;Apcf/f mice (n = 6 in each group). Data was analyzed using an unpaired two-tailed Student’s t-test. m Average tumor size per mouse in mm2 between 5-AZA (n = 3) and vehicle treated Dclk1CreERT2;Apcf/f mice (n = 6). Data was analyzed using an unpaired two-tailed Student’s t-test. n Relative expression of transposable elements in whole colonic tissues from 5-AZA (n ≥ 4) and vehicle-treated Dclk1CreERT2;Apcf/f mice (n ≥ 4). Data was analyzed using an unpaired two-tailed Student’s t-test. o Relative mRNA expression of Ifnα, Ifnβ, Ifnλ2/3, Isg15, Jak1, Stat1, and Stat2 in whole colonic tissues from 5-AZA (n ≥ 4) and vehicle treated Dclk1CreERT2;Apcf/f mice (n≥3). Data was analyzed using an unpaired two-tailed Student’s t-test. Data in all bar graphs are represented as mean ± SEM, and dots represent biologically independent animals. Source data are provided as a Source Data file.
To next test whether further activation of a viral mimicry response could affect inflammation-associated tumorigenesis, we examined the effects of the DNA demethylating drug 5-AZA-2′deoxycytidine (5-AZA) on colonic tumorigenesis. 5-AZA has previously been shown to induce a viral mimicry response23,24,26,28,40. To induce colitis-associated cancer, we administered the carcinogen azoxymethane (10 mg/kg i.p. × 1 dose) followed by 2.5% dextran sodium sulfate (DSS) in the drinking water of C57BL6/J (wildtype) mice (Fig. 2c). Mice were then treated with six doses of 5-AZA (5 mg/kg i.p. weekly) or vehicle, with the first dose given 2 days prior to DSS and the remaining five doses being given weekly 1 week post DSS (Fig. 2c). Although all mice developed tumors, mice treated with 5-AZA had significantly fewer colonic tumors than vehicle treated mice (Fig. 2d, e), with no difference in tumor size being detected (Fig. 2f). Global 5-mC levels, a measure of overall methylation, were significantly reduced in colonic epithelial cells from mice treated with two doses of 5-AZA versus vehicle (Fig. 2g). No major differences in tumor histology were observed between vehicle and 5-AZA treated mice based on H&E staining of tumors (Fig. 2h). To validate our results in another model of colitis-associated cancer, we used our previously described Dclk1CreERT2;Apcf/f;Rosa26mTmG mice41, and administered tamoxifen (6 mg p.o. q2d × 3 doses) followed by 5-AZA and 2.5% DSS as described above (Fig. 2i). Analogous to the AOM/DSS model, we found 5-AZA-treated mice had significantly fewer colonic tumors than vehicle-treated mice (Fig. 2j,l), with significantly fewer mice having tumors than vehicle-treated mice (Fig. 2k). Interestingly, in this model we also observed significantly smaller tumors in mice treated with 5-AZA versus vehicle treated mice (Fig. 2m). Importantly, we detected increased expression of transposable elements including LINEs, SINEs, and ERVs, as well as increased interferons and JAK/STAT signaling in both models of colitis-associated cancer (Fig. 2n, o, Supplementary Fig. 3a–g), consistent with DNA hypomethylation inducing a viral mimicry response. To confirm that the expression of interferons is induced by expression of TEs, we transfected HCT116 and HT29 colorectal cancer cell lines with plasmids overexpressing LINE1 or SINE B2. Expression of either LINE1 or SINE B2 induced expression of interferons and interferon response genes in both cell lines (Supplementary Fig. 4a–d), confirming that TEs induce interferon signaling. These data show that colitis injury induces a viral mimicry response and that further activation of this response by 5-AZA induced DNA hypomethylation inhibits colitis-associated tumorigenesis.
DNA hypomethylation of cancer-initiating cells activates viral mimicry to reduce stemness
To test if activation of the viral mimicry response specifically in cancer-initiating cells affects tumorigenesis, we genetically knocked out the DNA maintenance methyltransferase enzyme DNMT1 to induce a viral mimicry response as previously described40,42,43. To do this, we crossed Dclk1CreERT2;Apcf/f; Rosa26TdTomato mice to Dnmt1f/f mice. This allowed us to conditionally express a truncated form of APC and simultaneously delete DNMT1 in DCLK1+ cells upon tamoxifen administration. Mice were administered three doses of tamoxifen (6 mg p.o.) followed by 2.5% DSS in the drinking water 1 week later (Fig. 3a). Fourteen weeks post DSS, mice were sacrificed for analysis. Using this model, we examined the role of the viral mimicry response specifically within the cancer-initiating cells of colitis-associated cancer. Similar to 5-AZA treated mice, significantly fewer Dclk1CreERT2;Apcf/f;Rosa26TdTomato;Dnmt1f/f mice developed colonic tumors when compared to Dclk1CreERT2;Apcf/f;Rosa26TdTomato mice (Fig. 3c). Indeed, mice with DNMT1 loss in DCLK1+ cells also had significantly fewer and smaller tumors (Fig. 3b, d, e) when compared to Dclk1CreERT2;Apcf/f;Rosa26TdTomato mice that were Dnmt1+/+ or Dnmt1+/f. Importantly, DNMT1 loss did not affect DCLK1+ cell number as determined by the number of TdTomato+ cells quantified in vivo (Supplementary Fig. 5a–f) or in intestinal organoids from Dclk1CreERT2;Apcf/f;Rosa26TdTomato;Dnmt1f/f mice (Supplementary Fig. 6a–d). Loss of DNMT1 in tumors from Dclk1CreERT2;Apcf/f;Rosa26TdTomato;Dnmt1f/f mice was confirmed by RT-qPCR for Dnmt1 expression. Consistent with effective knockout of DNMT1, tumors from Dclk1CreERT2;Apcf/f;Rosa26TdTomato;Dnmt1f/f mice had significantly lower Dnmt1 expression when compared to tumors from Dnmt1+/+ and Dnmt1+/f mice (Fig. 3f). Moreover, we confirmed that the tumors from the Dnmt1f/f mice contained only the recombined allele of Dnmt1, whereas tumors from Dnmt1+/+ mice displayed the WT allele (Fig. 3g). Notably, as previously reported44,45, DNA damage as detected by γH2AX staining was seen in 5-AZA treated mice. However, this was not the case in mice with DNMT1 loss, suggesting that the presence of DNA damage did not necessarily associate with the observed effects on tumorigenesis (Supplementary Fig. 7a–d). Importantly, global 5-mC levels showed loss of DNA methylation in tumors from Dclk1CreERT2;Apcf/f;Rosa26TdTomato;Dnmt1f/f mice compared to tumors from Dclk1CreERT2;Apcf/f;Rosa26TdTomato mice (Fig. 3h). To confirm activation of a viral mimicry response, tumors were isolated from Dclk1CreERT2;Apcf/f;Rosa26TdTomato and Dclk1CreERT2;Apcf/f;Rosa26TdTomato;Dnmt1f/f mice, and RT-qPCR expression of TEs and interferons examined. Indeed, DNMT1 KO induced TE and interferon expression (Fig. 3i–j), confirming activation of a viral mimicry response. These data demonstrate that loss of DNMT1 in cancer-initiating DCLK1+ cells activates a viral mimicry response and inhibits colonic tumor formation.
a Schematic representation of treatment of Dclk1CreERT2;Rosa26TdTomato;Apcf/f (Dnmt1+/+), Dclk1CreERT2;Rosa26TdTomato;Apcf/f;Dnmt1+/f (Dnmt1+/f), and Dclk1CreERT2;Rosa26TdTomato;Apcf/f;Dnmt1f/f (Dnmt1f/f) mice with tamoxifen (6 mg p.o. q2d × 3 doses) and 2.5% DSS for tumor induction. b Representative macroscopic images of colons from Dnmt1+/+, Dnmt1+/f, and Dnmt1f/f mice. White circles represent tumors. c Percentage of mice with tumors in Dnmt1+/+ (n = 15), Dnmt1+/f (n = 11), and Dnmt1f/f mice (n = 12). Data was analyzed using a two-sided Fisher’s exact test. d Average tumor number in Dnmt1+/+ (n = 15), Dnmt1+/f (n = 11), and Dnmt1f/f mice (n = 12). Data was analyzed using a One-way ANOVA with Tukey’s multiple comparison’s test. e Average tumor size in mm2 in Dnmt1+/+ (n = 14), Dnmt1+/f (n = 10), and Dnmt1f/f mice (n = 8). Data was analyzed using a One-way ANOVA with Tukey’s multiple comparison’s test. f Relative mRNA expression of Dnmt1 in tumors isolated from Dnmt1+/+ (n = 3), Dnmt1+/f (n = 3), and Dnmt1f/f mice (n = 5). Data was analyzed using a One-way ANOVA with Tukey’s multiple comparison’s test. g PCR of tumors from Dnmt1+/+ and Dnmt1f/f mice for recombination of Dnmt1. Experiment was repeated on 10 different tumors in each group. h Percentage 5-mC (5-mC/total DNA) in tumors isolated from Dnmt1+/+ and Dnmt1f/f mice (n = 4 in each group). Data was analyzed using an unpaired two-tailed t-test. i Relative expression of transposable elements in tumors isolated from Dnmt1+/+ (n = 3) and Dnmt1f/f mice (n = 5). Data was analyzed using an unpaired two-tailed Student’s t-test. j Relative mRNA expression of Ifnα, Ifnβ, Ifnλ2/3, Isg15, Jak1, Stat1, and Stat2 in tumors isolated from Dnmt1+/+ (n = 3) and Dnmt1f/f mice (n≥4). Data was analyzed using an unpaired two-tailed Student’s t-test. k Schematic representation of the treatment of Dnmt1+/+ and Dnmt1f/f mice with tamoxifen (three doses q.a.d) and low-dose DSS (0.5%) to induce crypt tracing from DCLK1+ cells. l Quantification of the number of lineage-traced crypts per colonic section in Dnmt1+/+ and Dnmt1f/f mice (n = 6 in each group). Data was analyzed using an unpaired two-tailed Student’s t-test. m Representative immunofluorescence images of a traced crypt and a single cell from Dnmt1+/+ and Dnmt1f/f mice, respectively. Three different colonic sections were analyzed for each mouse (n = 6 in each group). n Schematic representation of the treatment of Dclk1CreERT2;Rosa26mTmG;Apcf/f mice with tamoxifen (6 mg p.o. q2d × 3 doses), low dose DSS (0.5%), and 5 mg/kg 5-AZA or vehicle to induce crypt tracing from DCLK1+ cells. o Quantification of the number of lineage-traced crypts per colonic section in Dclk1CreERT2;Rosa26mTmG;Apcf/f mice treated with vehicle (n = 5) or 5-AZA (n = 7). Data was analyzed using an unpaired two-tailed Student’s t-test. p Representative images of a lineage-traced crypt in vehicle-treated mice and a single cell in 5-AZA treated mice. Three different colonic sections were analyzed for each mouse. Data in all bars are represented as mean ± SEM, and dots represent biologically independent animals. Source data are provided as a Source Data file.
Next, we investigated whether activation of viral mimicry inhibits tumorigenesis by blocking stemness of cancer-initiating cells. To test this, we administered three doses of tamoxifen (6 mg p.o.) to Dclk1CreERT2;Apcf/f;Rosa26TdTomato and Dclk1CreERT2;Apcf/f;Rosa26TdTomato;Dnmt1f/f mice followed by a low dose of DSS (0.5%) (Fig. 3k) that initiates stemness (i.e., lineage tracing from DCLK1+ cells) without promoting dysplasia46. We found significantly fewer TdTomato+ lineage-traced crypts in Dnmt1f/f mice versus Dnmt1+/+ mice (Fig. 3l–m), suggesting that loss of DNMT1 in DCLK1+ cells reduced stemness of DCLK1+ cells. To further validate these findings in vitro, we generated colonic organoids from Dclk1CreERT2;Rosa26TdTomato;Apcf/f and Dclk1CreERT2;Rosa26TdTomato;Apcf/f;Dnmt1f/f mice and treated the organoids with 4-hydroxytamoxifen to label DCLK1+ cells. These organoids were then dissociated into single cells, and the number of TdTomato+ traced organoids quantified after 7 days in culture as previously described47 (Supplementary Fig. 8a). The percentage of DCLK1+ cells that were able to give rise to lineage-traced organoids was significantly reduced upon DNMT1 loss when compared to DNMT1 wildtype cells (Supplementary Fig. 8b, c).
To test whether pharmacologic DNA hypomethylation by 5-AZA can similarly inhibit DCLK1+ cell stemness, we administered 0.5% DSS to Dclk1CreERT2;Rosa26mTmG;Apcf/f mice in addition to either 5-AZA or vehicle (Fig. 3n). We observed significantly fewer GFP+ lineage-traced crypts in mice treated with 5-AZA versus vehicle (Fig. 3o, p). Moreover, in mice treated with 5-AZA, we detected a small number of single DCLK1+ cells that expressed GFP but remained quiescent and did not lineage trace crypts or tumors (Supplementary Fig. 8d, e). This is in contrast to vehicle-treated mice, where only fully lineage-traced tumors were seen. Taken together, these data suggest that DNA hypomethylation reduces the stemness of APC-mutant DCLK1+ cells.
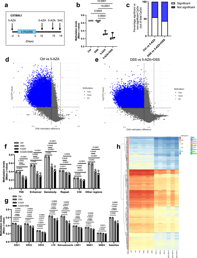
5-AZA induces DNA hypomethylation of transposable elements in colonic epithelial cells
Given that 5-AZA inhibited tumor formation, we next sought to confirm that 5-AZA led to transposable element expression by DNA hypomethylation of these elements during cancer initiation. WT mice were treated with 5-AZA or vehicle in the presence or absence of 2.5% DSS induced colitis. Two weeks following DSS, colonic tissues were collected (Fig. 4a). Notably, 5-AZA-treated mice had significantly less weight loss during the acute period of DSS, but had no difference in colon length (Supplementary Fig. 9a, b) or histology (Supplementary Fig. 9c) when compared to vehicle-treated mice (day 19 post DSS initiation). To examine DNA methylation, we isolated DNA from epithelial cells dissociated from the colon of mice in each of the four groups and determined methylation status using the Infinium Mouse Methylation BeadChip Array from Illumina, covering more than 285,000 CpGs. As predicted, we found that 5-AZA significantly reduced global DNA methylation levels as indicated by lower mean β-values (Fig. 4b) in colonic epithelial cells treated with 5-AZA. When comparing control and 5-AZA treated mice we found that 54.5% of all CpGs analyzed were significantly differentially methylated (FDR < 0.01, effect size > 0.1) (Fig. 4c) with 154,488 CpGs being hypomethylated and one CpG being hypermethylated (CpG: uk10321) (Fig. 4d). When comparing DSS and 5-AZA + DSS treated mice we observed 43.7% of all CpGs analyzed were significantly differentially methylated (Fig. 4c) with hypomethylation of more than 120,000 CpGs, and only one CpG (CpG: cg47977693) being hypermethylated (FDR < 0.01, effect size > 0.1) (Fig. 4e). Similarly, we detected regional DNA hypomethylation with 5-AZA treatment both in the presence or absence of colitis (Fig. 4f). Importantly, we detected DNA hypomethylation of repeat elements as a genomic region (Fig. 4f). We next checked whether 5-AZA treatment leads to DNA hypomethylation of different classes of TEs within colonic epithelial cells. We found that all elements, including SINEs, LINEs, satellite repeats, and endogenous retroviruses (ERVs), were hypomethylated following 5-AZA treatment versus vehicle and DSS-treated mice (Fig. 4g).
a Schematic representation of the treatment of C57Bl6/J mice with 5 mg/kg 5-AZA or vehicle in the setting of DSS (2.5%) (n = 3 in each group). b Global DNA methylation levels indicated by mean β-value in DNA isolated from colonic epithelial cells from mice treated with vehicle, 5-AZA, DSS, or 5-AZA + DSS (n = 3 in each group). Data was analyzed using a One-way ANOVA with Tukey’s multiple comparison’s test. c Percentage significant CpGs out of total CpGs in control vs 5-AZA and DSS vs 5-AZA + DSS colonic epithelial cells. d Volcano plot showing the number of differentially hypomethylated (blue) or hypermethylated (red) CpGs in control and 5-AZA-treated mice. Differentially methylated CpGs were identified using the DML function, which models β values using a linear model. CpGs were considered significantly differentially methylated if they had and FDR < 0.01 and an effect size greater than 0.1. e Volcano plot showing the number of differentially hypomethylated (blue) or hypermethylated (red) CpGs in DSS and 5-AZA + DSS treated mice. Differentially methylated CpGs were identified using the DML function, which models β values using a linear model. CpGs were considered significantly differentially methylated if they had an FDR < 0.01 and an effect size greater than 0.1. f DNA methylation levels indicated by the mean beta-value of different DNA regions in mice treated with vehicle, 5-AZA, DSS, or 5-AZA + DSS (n = 3 in each group). Data was analyzed using a One-way ANOVA with Tukey’s multiple comparison’s test. g DNA methylation levels indicated by the mean β-value of different classes of transposable elements in mice treated with vehicle, 5-AZA, DSS, or 5-AZA + DSS (n = 3 in each group). Data was analyzed using a One-way ANOVA with Tukey’s multiple comparison’s test. h Heatmap of differentially methylated CpGs located in transposable elements in control and 5-AZA or DSS and 5-AZA + DSS treated mice. FDR < 0.01 and effect size > 0.1. Data in all bars are represented as mean ± SEM, and dots represent biologically independent animals. Source data are provided as a Source data file.
When looking at specific CpGs within each class of transposable elements, we found 18 CpGs in satellite repeats, 9 CpGs in LTRs, 43 CpGs in LINEs, 51 CpGs in ERV1s, 310 CpGs in ERV2s, 30 CpGs in ERV3s, and 16 CpGs in retroelements that were significantly hypomethylated between either control and 5-AZA-treated mice, or DSS and 5-AZA + DSS treated mice (Fig. 4h, Supplementary Fig. 10a, b). When comparing the CpGs that were hypomethylated between control and 5-AZA, and between DSS and 5-AZA + DSS treated mice, we found 127 CpGs (26.4%) common to both comparisons. In contrast, 223 CpGs (46.4%) were specifically hypomethylated between control and 5-AZA-treated mice, while 131 CpGs (27.2%) were specifically hypomethylated only between DSS and 5-AZA + DSS-treated mice (Supplementary Fig. 10c). This suggests that 5-AZA alters the expression of many of the same transposable elements regardless of the inflammation present. To exclude the possibility that interferon response genes, including Mavs, were upregulated due to hypomethylation of the promoter region of these genes, we looked at methylation of CpGs located in CpG islands, shelves, or shores of these genes. We found that these were not different between groups (Supplementary Fig. 10d, e), suggesting that activation of interferon response genes was indeed a result of TE upregulation. These data suggest that 5-AZA induces a viral mimicry response by hypomethylating DNA of TEs in colonic epithelial cells.
Knockout of the viral mimicry response promotes tumorigenesis and reverses the effect of DNA hypomethylation
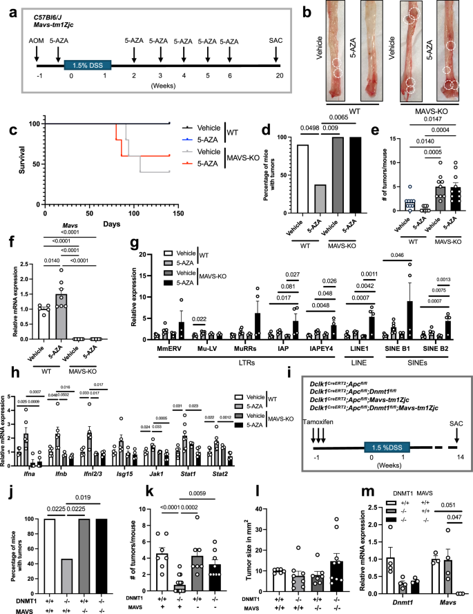
Next, to examine whether the main antitumor effect of DNA hypomethylation is mediated via activation of a viral mimicry response, we compared colonic tumorigenesis in WT or Mavs-tm1Zjc (MAVS-KO) mice treated with 5-AZA or vehicle in the AOM/DSS colitis-associated cancer model (Fig. 5a). Given that MAVS-KO mice are more susceptible to DSS colitis48,49, a lower dose of DSS (1.5 %) was used to induced colitis in these mice. Interestingly, MAVS-KO mice had reduced survival irrespective of treatment when compared to WT mice (Fig. 5c). Furthermore, the percentage of mice with tumors was significantly higher in MAVS-KO mice versus 5-AZA-treated WT mice (Fig. 5d). MAVS-KO mice also had increased tumors when compared to WT mice, regardless of treatment (5-AZA versus vehicle) (Fig. 5b, e). We confirmed that MAVS-KO mice did not have any Mavs gene expression as detected by RT-qPCR (Fig. 5f). As predicted, expression of transposable elements was significantly increased upon 5-AZA treatment in all groups (Fig. 5g), whereas increased gene expression of interferons was only seen in 5-AZA-treated WT mice and not MAVS-KO mice (Fig. 5h).
a Schematic representation of the treatment of C57Bl6/J (WT) and Mavs-tm1Zjc (MAVS-KO) mice with 10 mg/kg AOM, 1.5% DSS, and 5 mg/kg 5-AZA or vehicle. b Macroscopic images of colons from WT and MAVS-KO mice treated with vehicle or 5-AZA. c Survival graph of WT and MAVS-KO mice treated with vehicle or 5-AZA. WT treated with vehicle: n = 9, WT treated with 5-AZA: n = 8, MAVS-KO treated with vehicle: n = 9, MAVS-KO treated with 5-AZA: n = 10. Data was analyzed using a Log-rank test. d Percentage of mice with tumors between WT and MAVS-KO mice treated with vehicle or 5-AZA. WT treated with vehicle: n = 9, WT treated with 5-AZA: n = 8, MAVS-KO treated with vehicle: n = 9, MAVS-KO treated with 5-AZA: n = 10. Data was analyzed using a two-sided Fisher’s exact test. e Average tumor number per mouse between WT and MAVS-KO mice treated with vehicle or 5-AZA. WT treated with vehicle: n = 9, WT treated with 5-AZA: n = 8, MAVS-KO treated with vehicle: n = 9, MAVS-KO treated with 5-AZA: n = 10. Data was analyzed using a One-way ANOVA with Tukey’s multiple comparison’s test. f Relative mRNA expression of Mavs in whole colonic tissues isolated from WT and MAVS-KO mice treated with vehicle or 5-AZA. WT treated with vehicle: n = 5, WT treated with 5-AZA: n = 7, MAVS-KO treated with vehicle: n = 7, MAVS-KO treated with 5-AZA: n = 7. Data was analyzed using a One-way ANOVA with Tukey’s multiple comparison’s test. g Relative expression of transposable elements in whole colonic tissues from WT and MAVS-KO mice treated with vehicle or 5-AZA. WT treated with vehicle: n ≥ 5, WT treated with 5-AZA: n = 6, MAVS-KO treated with vehicle: n ≥ 3, MAVS-KO treated with 5-AZA: n ≥ 3. Data was analyzed using a One-way ANOVA with Tukey’s multiple comparison’s test. h Relative mRNA expression of interferon response and JAK/STAT genes in whole colonic tissues from WT and MAVS-KO mice treated with vehicle or 5-AZA. WT treated with vehicle: n ≥ 4, WT treated with 5-AZA: n ≥ 5, MAVS-KO treated with vehicle: n ≥ 3, MAVS-KO treated with 5-AZA: n ≥ 4. Data was analyzed using a One-way ANOVA with Tukey’s multiple comparison’s test. i Schematic representation of the treatment of Dclk1CreERT2;Rosa26TdTomato;Apcf/f (Dnmt1+/+;Mavs+/+), Dclk1CreERT2;Rosa26TdTomato;Apcf/f;Dnmt1f/f (Dnmt1f/f;Mavs+/+), Dclk1CreERT2;Rosa26TdTomato;Apcf/f;Mavs-tm1Zjc (Dnmt1+/+;Mavs-/-), and Dclk1CreERT2;Rosa26TdTomato;Apcf/f;Dnmt1f/f;Mavs-tm1Zjc (Dnmt1f/f;Mavs-/-) mice with tamoxifen (6 mg p.o. q2d × 3 doses) and 1.5% DSS. j Percentage of mice with tumors in Dnmt1+/+;Mavs+/+ (n = 7), Dnmt1f/f;Mavs+/+ (n = 15), Dnmt1+/+;Mavs-/- (n = 7), and Dnmt1f/f;Mavs-/- mice (n = 8). Data was analyzed using a two-sided Fisher’s exact test. k Average number of tumors per mouse in Dnmt1+/+;Mavs+/+ (n = 7), Dnmt1f/f;Mavs+/+ (n = 15), Dnmt1+/+;Mavs-/- (n = 7), and Dnmt1f/f;Mavs-/- mice (n = 8). Data was analyzed using a One-way ANOVA with Tukey’s multiple comparison’s test. l Tumor size in mm2 in Dnmt1+/+;Mavs+/+ (n = 6), Dnmt1f/f;Mavs+/+ (n = 8), Dnmt1+/+;Mavs-/- (n = 7), and Dnmt1f/f;Mavs-/- mice (n = 8). Data was analyzed using a One-way ANOVA with Tukey’s multiple comparison’s test. m Relative mRNA expression of Dnmt1 and Mavs between tumors isolated from Dnmt1+/+;Mavs+/+ (n ≥ 3), Dnmt1f/f;Mavs+/+ (n = 4), and Dnmt1f/f;Mavs-/- mice (n = 3). Data was analyzed using a One-way ANOVA with Tukey’s multiple comparison’s test. Data in all bar graphs are represented as mean ± SEM, and dots represent biologically independent animals. Source data are provided as a Source data file.
We next validated these observations in a second model of colitis-associated cancer. Here, we crossed our Dclk1CreERT2;Rosa26TdTomato;Apcf/f;Dnmt1f/f mice to MAVS-KO mice and induced tumor formation (Fig. 5i). We found that the percentage of mice with tumors was significantly lower with DNMT1 loss compared to controls (Fig. 5j). Knockout of MAVS in the setting of DNMT1 loss resulted in 100% of mice developing tumors, and reversal of the anti-tumor effects of DNMT1 loss (Fig. 5j). Similar to 5-AZA treatment, we detected significantly fewer tumors with DNMT1 loss compared to controls, whereas knockout of MAVS reverted tumor number back to control levels (Fig. 5k). These data clearly suggest that the main antitumor effect of DNMT1 loss is activation of the viral mimicry pathway. No difference in tumor size was seen between groups (Fig. 5l). Importantly, tumors collected from controls, Dnmt1f/f mice and Dnmt1f/f;Mavs-tm1Zjc mice revealed that tumors with DNMT1 loss had lower Dnmt1 expression compared to controls (Fig. 5m). Tumors with MAVS KO had undetectable expression of Mavs compared to both control and Dnmt1f/f tumors (Fig. 5m). Together, these data show that loss of the viral sensing protein MAVS reverses the anti-tumor effect of DNA hypomethylation, consistent with activation of a viral mimicry response being essential to the anti-tumor effect of DNA hypomethylation.
Viral mimicry suppresses stemness of cancer-initiating cells
To next investigate whether the effects of viral mimicry on stemness are cell autonomous versus dependent on extracellular signaling, we used an in vitro epithelial-derived organoid culture model. Colonic organoids were established from Dclk1CreERT2;Rosa26TdTomato mice wildtype for the Apc gene or crossed to Apcf/f, Apcf/f;Dnmt1f/f, Apcf/f;Mavs-tm1Zjc, or Apcf/f;Dnmt1f/f;Mavs-tm1Zjc mice. Following 4-hydroxytamoxifen treatment for 48 h, organoids were dissociated into single cells, and TdTomato+ cells counted. Seven days post dissociation, fully traced TdTomato+ organoids were counted (Fig. 6a). Importantly, while DCLK1+ cells wildtype for the Apc allele did not form organoids, 5–10% of DCLK1+ cells that were Apcf/f showed organoid-forming ability (Fig. 6b). As shown previously (Supplementary Fig. 8b, c), DNMT1 loss significantly reduced the number of TdTomato+ cells able to give rise to organoids (Fig. 6b, c). Remarkably, knockout of MAVS promoted stemness of DCLK1+ cells as measured by increased lineage tracing capacity of TdTomato+ cells as well as increased organoid size even in the setting of DNMT1 loss (Fig. 6b–d). Similarly, 5-AZA significantly reduced the lineage tracing capacity of DCLK1+ Tomato labeled cells, whereas MAVS-KO reversed this effect and increased organoid size (Fig. 6e–h). These findings suggest that the viral mimicry response inhibits the stemness of APC-mutant DCLK1+ cells in a cell-autonomous manner (Fig. 7).
a Schematic representation of the treatment of Dclk1CreERT2;Rosa26TdTomato;Apc+/+ (APC-WT), Dclk1CreERT2;Rosa26TdTomato;Apcf/f (APC-KO), Dclk1CreERT2;Rosa26TdTomato;Apcf/f;Dnmt1f/f (DNMT1-KO), Dclk1CreERT2;Rosa26TdTomato;Apcf/f;Mavs-tm1Zjc (MAVS-KO), and Dclk1CreERT2;Rosa26TdTomato;Apcf/f;Dnmt1f/f;Mavs-tm1Zjc (DNMT1-KO;MAVS-KO) organoids with 4-hydroxytamoxifen followed by dissociation into single cells. b Percentage single DCLK1+ cells forming organoids between APC-WT (n = 3), APC-KO (n = 4), DNMT1-KO (n = 4), MAVS-KO (n = 3), and DNMT1-KO;MAVS-KO (n = 3) organoids. Data was analyzed using a One-way ANOVA with Tukey’s multiple comparison’s test. c Organoid size in μm2 between APC-WT (n = 3), APC-KO (n = 4), DNMT1-KO (n = 5), MAVS-KO (n = 3), and DNMT1-KO;MAVS-KO organoids (n = 4). Data was analyzed using a One-way ANOVA with Tukey’s multiple comparison’s test. d Representative images from day 1 and 7 of single DCLK1+ cells and lineage-traced organoids between APC-WT, APC-KO, DNMT1-KO, MAVS-KO, and DNMT1-KO;MAVS-KO organoids. Scale bar = 200 μm. e Schematic representation of the treatment of Dclk1CreERT2;Rosa26TdTomato;Apc+/+ (APC-WT), Dclk1CreERT2;Rosa26TdTomato;Apcf/f (APC-KO), and Dclk1CreERT2;Rosa26TdTomato;Apcf/f;Mavs-tm1Zjc (MAVS-KO) with 4-hydroxytamoxifen followed by single cell dissociation and 1 μM 5-AZA or vehicle. f Percentage single DCLK1+ cells forming organoids between APC-WT (n = 3), APC-KO (n = 4), and MAVS-KO (n = 3) organoids treated with vehicle or 5-AZA. Data was analyzed using a One-way ANOVA with Tukey’s multiple comparison’s test. g Organoid size in μm2 between APC-WT (n = 3), APC-KO (n = 4), and MAVS-KO organoids (n = 3) treated with vehicle or 5-AZA. Data was analyzed using a One-way ANOVA with Tukey’s multiple comparison’s test. h Representative images from day 1 and 7 of single DCLK1+ cells and lineage traced organoids between APC-WT (n = 2), APC-KO (n ≥ 3), and MAVS-KO (n ≥ 3) organoids treated with vehicle or 5-AZA. Scale bar = 200 μm. Data in all bar graphs are represented as mean ± SEM, and dots represent biologically independent replicates. Source data are provided as a Source Data file.
A normal cell exposed to a mutation (1st hit) and injury/inflammation (2nd hit) transforms to a cancer initiating stem cell state; if a viral mimicry response is activated, stemness and tumor formation is suppressed (Left); on the other hand, if the viral mimicry response is lost (i.e., MAVS-KO) stemness and tumor formation are enhanced (Right); Note that DNA hypomethylation (i.e., 5-AZA or Dnmt1 knockout) can further activate a viral mimicry response that inhibits tumors. Created in BioRender. Larsen, F. (2025) https://BioRender.com/e48r303.
Discussion
Epigenetic-modifying drugs can induce re-expression of transposable elements that stimulate an interferon-mediated viral mimicry response and cancer cell death23,24,40,42,43,50,51,52,53,54,55,56,57,58,59. Increased interferon in response to chemo- or radio-therapy can lead to cancer cell cytotoxicity60,61,62, and inhibition of interferon signaling by interferon receptor knockout has been shown to promote tumorigenesis49,63,64. The role of transposable elements and the viral mimicry response in inflammation and cancer initiation, however, has not previously been examined.
In this study, we provide evidence that inflammation, which predisposes to tumorigenesis, can lead to re-expression of normally silent transposable elements in both mice and humans. Further expression of these elements by DNA hypomethylation inhibits the stemness of cancer-initiating cells and suppresses tumorigenesis, suggesting that the viral immune-sensing response inhibits tumorigenesis. Importantly, we found this effect to be cell autonomous and independent of an adaptive immune response. Indeed, knockout of the viral-sensing immune protein MAVS promoted stemness of DCLK1+ cells and led to increased colonic tumors. This suggests that re-expression of transposable elements and induction of a viral mimicry response serve to suppress tumor formation. Consistent with this observation, we found that the viral mimicry response is downregulated in IBD-associated dysplasia, suggesting that overcoming or inhibiting the viral mimicry response may be required to form tumors.
Re-expression of transposable elements has also been suggested to stimulate innate immune signaling and enhance immune checkpoint blockade responsiveness in cold tumors25,51,65,66,67,68,69. In this study, we found that normally quiescent APC-mutant DCLK1+ cells transition to a proliferative stem cell state upon knockout of MAVS. Importantly, this transformation occurred in the absence of non-epithelial components and independent of an adaptive immune response. Notably, some transposable elements, such as SINE B2 and LINE1, are more likely to induce a viral mimicry response than other elements36,70, such as LTRs that act in antigen presentation and induce T-cell mediated killing71. In our analysis, we detected broad expression of SINEs, LINEs, and LTRs upon DNA hypomethylation. In the context of colitis, we similarly observed broad upregulation of transposable elements. However, additional studies are needed to determine how different transposable elements affect the viral mimicry response and cancer initiation in colitis.
There are currently numerous clinical trials examining the effect of epigenetic modifiers in cancer72,73. The results of this study suggest that refining these therapies to target transposable elements directly or induce similar downstream responses in a targeted approach may improve cancer treatment and cancer prevention. Moreover, combining therapies such as DNA demethylating drugs with chemotherapeutics74,75 or immunotherapies76,77,78 may further require consideration of effects on transposable elements. Interestingly, the global DNA hypomethylation changes often seen early in colorectal cancer have recently been proposed to be tumor suppressive due to upregulation of TEs, and increased DNA methylation is associated with a higher risk of colon cancer79. Indeed, patients with high expression of ERVs and interferon response genes have improved survival outcomes and better prognosis than those with low ERV expression and interferon response14,80,81,82,83. This is in line with our observation that expression of transposable elements has a tumor suppressive role.
Several groups have also suggested that negative regulators of the viral mimicry response, such as ADAR1 or the DNA/RNA helicase DHX9, can similarly be targeted to induce cancer cell death36,84,85,86,87,88,89. Knockout of ADAR1 not only synergizes with 5-AZA to kill cancer cells36, but also improves response to immunotherapy65,84. Whether combining 5-AZA with inhibitors of ADAR1 or DHX9 can further suppress cancer initiation, however, requires further investigation.
In this study, we found TEs to be tumor suppressive; however, we acknowledge that there is also some evidence that TEs may be tumor-promoting. For instance, high expression of HERV-H in colorectal cancer patients has been associated with worse overall survival90 and expression of other TEs associated with expression of certain oncogenes91. LINE1 retrotransposition into the APC gene has also been proposed to potentially be an initiating event in CRC92. Thus, disease-specific and/or TE-specific roles may exist in tumorigenesis, and further studies will need to be done to determine whether specific classes of TEs are responsible for the tumor suppressive effects we observe during cancer initiation.
In summary, we demonstrate that transposable elements play an important tumor suppressive role during cancer initiation. Specifically, we show that inhibition of the viral sensing immune response promotes stemness and tumorigenesis. DNA hypomethylation prevents tumor formation by inducing the expression of transposable elements and a viral mimicry response. Our findings suggest that transposable elements play a tumor suppressive role and may be a target for cancer prevention strategies, particularly in patients at high risk of cancer.
Methods
Animals
Animal studies were approved by the Western University Animal Care Committee according to guidelines established by the Canadian Council on Animal Care. Mice were housed in the London Regional Cancer Program vivarium. Mice were exposed to a 12-h light-dark cycle and housed with controlled temperature (19–22 °C) and humidity (40–60%), with water and regular chow ad libitum. Equal numbers of male and female mice were used for each experiment. All mice were inbred on a C57BL/6 J background. For practical reasons, the strains were maintained as homozygous when possible. Mouse lines used include C57Bl6/J (Jackson Labs), Dclk1CreERT2 (Westphalen and Asfaha41), Rosa26mTmG (Jackson Labs), Rosa26TdTomato (Jackson Labs), Dnmt1f/f (Mutant Mouse Resource and Research Centers), Mavs-tm1Zjc (kindly gifted by Dr. Daniel De Carvalho from University of Toronto), and Apcf/f (National Cancer Institute).
Dclk1CreERT2;Apcf/f mice were crossed to Dnmt1f/f mice to generate inducible knockout mice. For induction of Cre-mediated recombination, mice of 6–10 weeks of age received three doses of 6 mg tamoxifen (MP Biomedicals) dissolved in corn oil every 2 days by oral gavage. For AOM administration, mice of 6–8 weeks of age received a single i.p. injection of 10 mg/kg AOM (Sigma-Aldrich). Mice were exposed to 0.5–2.5% dextran sodium sulfate (DSS) (Gojira Fine Biomedicals) in the drinking water for 5 days. During DSS and the 5 days following DSS, mice were scored daily in regards to weight loss, stool consistency, movement, and survival. Following the acute period of DSS, body weights were measured once a week until experimental or humane endpoint. 5-AZA-2′-deoxycytidine (Sigma-Aldrich) was dissolved in PBS and given at a dose of 5 mg/kg by i.p. injection.
Tissue preparation, immunofluorescence, and microscopy
Tissue was harvested from euthanized mice and fixed in 4% paraformaldehyde (PFA) for 6–8 h at 4°. The tissue was cryopreserved in 30% sucrose at 4°, embedded in optimal cutting temperature (OCT) compound (Fisher Healthcare), and frozen on dry ice. Sections were cut at 6 μm. For paraffin embedding, tissue was harvested, fixed in 10% formalin (Fisher Chemical) for 24 h, and processed, followed by embedding in paraffin. Sections were cut at 5 μm.
For hematoxylin and eosin staining, sections were deparaffinized and rehydrated, followed by staining with CAT hematoxylin (BioCare Medical) and Eosin-Y (Fisher Chemical). Slides were mounted with Permount Mounting Medium (Fisher Scientific) for viewing.
Fluorescence and brightfield images were acquired using EVOS FL Auto.
Plasmid preparation
Plasmid E.coli strains of pB2-neo-TET (Plasmid #51287) and pBS-L1PA1-CH-mneo (Plasmid #51288) were purchased from Addgene. Plasmid preparation was carried out with Presto Mini Plasmid Kit (Geneaid Biotech). Briefly, an individual bacterial clone was picked from an E.coli LB agar plate and cultured at 37 °C overnight with shaking in TB medium with ampicillin (100 μg/ml). Bacteria were then pelleted by centrifugation at 8000 × g for 1 min. The pellet was next resuspended and lysed. Neutralization buffer was added to the lysate and centrifuged at 16,000 x g for 5 min. The supernatant was then transferred to a binding column and centrifuged at 16,000 x g for 30 s. The column was washed, and the plasmid eluted.
Transfection of cell lines
HT29 (ATCC, HTB-38) and HCT116 (ATCC, CCL-247) colorectal cancer cells were seeded at 150,000 cells per well in a 6-well plate in DMEM media (Multicell) supplemented with 1× Glutamax (Gibco) and Pen Strep (Gibco). Transfection of cells was performed 24 h after seeding using jetPRIME transfection reagents (PolyPlus) according to the manufacturer’s instructions. Cells were collected 48 h after transfection for downstream analysis.
Small intestinal and colonic mouse organoid culturing
Organoid culturing was performed as previously described93. Briefly, the scraped mouse small intestine (SI) or colon was harvested and incubated in 2.5 mM (SI) or 10 mM (colon) EDTA for 60 min. Following mechanical disruption of tissues, isolated crypts were plated in Matrigel (Corning), and cultured in Advanced DMEM/F12 (Gibco) supplemented with Primocin (InvivoGen), 10 mM HEPES (Gibco), 1x Glutamax (Gibco), 1x B27 (Gibco), 1 mM N-acetyl-L-cysteine (Sigma-Aldrich), and 1x N-2 (Gibco) as well as 50 ng/mL EGF (PeproTech), 100 ng/mL Noggin (PeproTech), and 1 μg/mL R-spondin1 (ENR). 50% Wnt3a-conditioned media (made in house) was used for colonic cultures. 2–3 days post-culture, 2 μM 4-hydroxytamoxifen was added to the culture media for 48 h for Cre-mediated recombination. For 5-AZA treatment, 1 μM 5-AZA was added to the media for 24 h.
For single-cell dissociation, TrypLE Express was added to each well following 4-hydroxytamoxifen treatment and incubated until organoids were dissociated into single cells. The cells were replated into new Matrigel, and the ROCK inhibitor Y-27632 (Selleck Chemicals LLC) added to the media to prevent cell death. The number of TdTomato+ cells was counted on day 1, and the number of TdTomato+ organoids was counted on day 7 post single cell dissociation. Notably, when we quantified traced organoids, these were additionally confirmed to be consistent with stem cell labeling as they could be passaged a minimum of five times, except APC-WT TdTomato+ cells and TdTomato+ cells treated with 5-AZA or with DNMT1 loss that could not be maintained post passaging.
Organoid size was measured using ImageJ94.
RNA isolation and RT-qPCR
RNA was isolated using Trizol (Invitrogen) according to the manufacturer’s instructions. Lithium chloride purification of the RNA was performed for all tissues, as DSS is known to inhibit RT-qPCR amplification of mRNA95. The RNA was reverse transcribed using iScript RT Supermix (Biorad). RT-qPCR was conducted using SYBR Green (Applied Biosystems). Reactions were run on a QuantStudio5 thermocycler. Gene expression levels were quantified using the ddCT method and normalized to the CT value of GAPDH. Primers are listed in Table S2. For tumors from Dclk1CreERT2;Apcf/f;Rosa26TdTomato;Dnmt1f/f mice, RT-qPCR was only performed on tumors confirmed to have recombination of Dnmt1.
Small intestinal and colonic epithelial cell isolation and FACS
In preparation for hybridization to the Illumina Mouse Methylation BeadChip array, colonic tissue was harvested and incubated in 10 mM EDTA in PBS for 1 h. After incubation, the tissue pieces were transferred to 10% Fetal Bovine Serum (FBS) (Multicell) in PBS and mechanically disrupted. The solution was transferred through a 100 μm strainer and centrifuged at 300 × g for 5 min to pellet colonic crypts.
For FACS, SI, and colonic tissues were harvested and washed in PBS. SI and colonic tissues were incubated in 2.5 mM and 3 mM EDTA, respectively, for 1 h. Tissues were then mechanically disrupted in 10% FBS in PBS and passed through a 100 μm strainer. Samples were then centrifuged at 300 × g for 5 min. The pellet was then resuspended and incubated in TrypLE Express (Gibco) for 30 min until dissociation into single cells. The cells were then filtered through a 40 μm strainer, centrifuged at 300 × g for 5 min, and resuspended in 2% FBS in PBS for sorting. TdTomato-expressing cells were sorted on a FACS SH800 (SONY) into 2% FBS in PBS. Viable single cells were gated based on the FSC-W versus FSC-A profile.
DNA isolation and genotyping
DNA isolation was performed using the Invitrogen DNA isolation kit. Briefly, tissues were digested in the Digestion Buffer provided by the kit, followed by the addition of the Lysis/Binding buffer. Lysate was added to a PureLink Spin Column, washed, and eluted. For the Infinium Mouse Methylation BeadChip Array, the DNA was extracted from isolated colonic epithelial cells. For confirmation of Dnmt1 recombination, DNA was isolated from tumors from Dclk1CreERT2;Apcf/f;Rosa26TdTomato and Dclk1CreERT2;Apcf/f;Rosa26TdTomato;Dnmt1f/f mice. Q5 Hot Start High-Fidelity 2X Master Mix (New England Biolabs) and primers listed in Table S3 were used for confirmation of Dnmt1 recombination, whereas 2XTaq Frogga mix (FroggaBio) was used for all other genotyping.
Western blot
Whole colonic tissue from mice treated with two doses of 5 mg/kg 5-AZA or vehicle was homogenized in 200 μL RIPA buffer (containing 0.2 mM PMSF, 0.5 mM NaF, 0.1 mM Na3VO4, 1x protease/phosphatase inhibitor cocktail). Protein was quantified using a Bradford assay (BioRad). 20 μg protein lysates were loaded on an 8% SDS-PAGE gel and transferred to nitrocellulose membrane (BioRad) using a wet electroblotting system (BioRad). The membrane was incubated using the manufacturer protocols for p-STAT1 Ab (#9167, Cell Signaling Technologies, 1:1000), STAT1 Ab (#9172, Cell Signaling Technologies, 1:1000), β-Actin Ab (#4970, Cell Signaling Technologies, 1:1000), and Anti-rabbit IgG-HRP-linked Ab (#7074, Cell Signaling Technologies, 1:2000). The membrane was rinsed briefly in enhanced chemiluminescence substrate (BioRad) and imaged using the BioRad ChemiDoc MP Image System. Images were analyzed with ImageJ (version 1.53).
Myeloperoxidase (MPO) measurement
MPO measurements were performed on distal colonic tissues as previously described96. Briefly, colonic tissues were homogenized in hexadecyltrimethylammonium bromide (HTAB) buffer according to tissue weight. Homogenate was added in triplicate to a 96-well plate. O-dianisidine solution was prepared by combining 16.7 mg o-dianisidine dihydrochloride, 90 mL dH2O, 10 mL 50 mM potassium phosphate buffer, and 50 μL 1.2% H2O2. Next, 200 μL O-dianisidine solution was added to each well containing tissue homogenate. Absorbance was measured at 450 nm, and MPO calculated as units of MPO/mg tissue.
Global DNA methylation
Global DNA methylation was measured on DNA isolated from colonic epithelial cells or tumors from either Dclk1CreERT2;Apcf/f;Rosa26TdTomato and Dclk1CreERT2;Apcf/f;Rosa26TdTomato;Dnmt1f/f mice using the MethylFlash Global DNA methylation (5-mC) ELISA Easy Kit (EpigenTek) according to the manufacturer’s instructions. Briefly, the binding solution and DNA were added to a 96-well plate. Wells were then washed, and 5-mC Detection Complex solution added to each well followed by Developer Solution. Stop Solution was then added, and the plate read at 450 nm. Percentage methylated DNA was calculated based on a standard curve.
Infinium mouse methylation beadchip array
DNA was isolated from colonic epithelial cells isolated from mice treated with vehicle (controls), DSS, 5-AZA, or 5-AZA + DSS (n = 3 in each group) and run on the Infinium Mouse Methylation BeadChip Array (GSE283386). Preprocessing of IDAT files was done using the R package SeSaMe (version 1.20)97 and included calculation of detection p values (probes with a detection p value of <0.05 were retained), background subtraction, strain interference, and dye bias correction. Differentially methylated CpGs were identified using the DML function, which models β values using a linear model. Sample group was used as the predictor. Sex-specific CpGs in colonic tissues were removed from the analysis to account for unequal distribution of sexes between the four groups analyzed (Ctrl, DSS, 5-AZA, and 5-AZA + DSS). This was done by identifying differentially methylated CpGs in colonic tissues between male (n = 2) and female (n = 3) mice using samples available in the dataset GSE18441098. Only colonic samples in this dataset were used for analysis. IDAT files were preprocessed as described above, and the DML function was used to identify differentially methylated CpGs in GSE184410 samples with sex as the predictor. CpGs were considered significant for a sex effect if the false discovery rate (FDR) was less than 0.05 and the effect size was greater than 0.1. 1223 CpGs were identified as being sex-specific and removed from the analysis. Following these quality control steps, differentially methylated CpGs were defined as those with FDR less than 0.01 and an effect size greater than 0.1, unless otherwise stated. Heatmap were generated using the pheatmap package (version 1.0.12) and volcano plots using ggplot2 (version 3.5.1).
Human RNA-sequencing data retrieval and processing
Two publicly available datasets containing RNA-sequencing was analyzed for this study. Shaw et al.39 contained RNA-sequencing of colonic biopsies from 41 healthy controls, 22 patients with IBD without dysplasia, and 7 patients with IBD-associated dysplasia (biopsy of non-dysplastic region adjacent to dysplasia). Peters et al.35 contained RNA-sequencing of surgical specimens from 61 control patients that had colon resection due to sporadic CRC and inflamed tissues from 77 patients with active IBD. Using the SRA toolkit (version 3.1.0), fastq files obtained and processed by Shaw et al.39 and Peters et al.35 were retrieved. FastQC (https://www.bioinformatics.babraham.ac.uk/projects/fastqc/) was used to identify sequencing artifacts that were then removed using bbduk (http://jgi.doe.gov/data-and-tools/bb-tools/). The resulting reads were aligned to the hg38 human genome (GRCh38.p14, GENCODE) with HISAT299 (version 2.2.1), excluding multi-mapping reads and incorporating splice junctions as previously described36. These splice junctions were specified through a custom GTF file merging GRCh38.p14 transcripts (GENCODE) and RepeatMasker repeat element loci from the UCSC genome browser. Samtools100 (version 1.18) indexed the resulting alignments, which were later passed to htseq-count101 to quantify custom GTF gene expression (version 0.11.1). Final datasets from Shaw et al. and Peters et al. were compiled into separate matrices for further analysis in R (version 4.3.2).
Downstream gene expression analysis
DESeq2102 (version 1.42.0) was chosen for differential gene expression analysis across the specified groups, for which the default parameters were used. When comparing IBD patients to those with IBD and dysplasia in data from Shaw et al., genes identified as upregulated and significant (Benjamini-Hochberg adjusted p value < 0.05) were passed into enrichGO (clusterProfiler103, version 4.10.0) for gene ontology (GO) enrichment analysis. The ten most significantly enriched biological processes (BP) GO terms were selected from these results and visualized with ggplot2 (version 3.4.4).
To identify patterns in interferon genes, the count matrix was adjusted for sequencing depth (using the DESeq2 counts function), normalized relative to the average expression in the noninflamed control samples, and then log2 transformed. The resulting data was visualized using ComplexHeatmap104 (version 2.18.0). Additionally, the differential expression of repetitive elements, identified through RepeatMasker, was visualized using an EnhancedVolcano (https://github.com/kevinblighe/EnhancedVolcano, version 1.20.0) plot, emphasizing the most significantly altered elements.
Similarly, DESeq2 was used to compare control and IBD samples from the data in Peters et al. Repetitive elements with significant differences in expression were visualized using ComplexHeatmap (version 2.18.0). A two-sided binomial test, performed under the null hypothesis (alpha = 0.05), demonstrated that the number of repetitive elements upregulated in IBD samples (174) compared to control samples (36) was statistically significant (p = 3.21 × 10−21).
Statistical analysis
Statistical analyses were performed using two-tailed Student’s t-tests when comparing two groups or standard One-way ANOVA analysis with Tukey’s multiple comparison test when comparing 3 or more groups. For survival analysis, a Log-rank test was performed. Error bars denote the mean ± SEM. Unless otherwise specified, a P value of less than 0.05 was considered statistically significant.
Reporting summary
Further information on research design is available in the Nature Portfolio Reporting Summary linked to this article.
Data availability
Infinium Mouse Methylation BeadChip Array data have been deposited in GEO with the accession number GSE283386 [https://www.ncbi.nlm.nih.gov/geo/query/acc.cgi?acc=GSE283386]. Publicly available RNA-sequencing datasets can be found in GEO with accession numbers GSE83687 and GSE230524. Source data are provided with this paper. The remaining data that support the findings of this study are available from the corresponding author (S.A.) upon request.
References
Haubold, B. & Wiehe, T. How repetitive are genomes? BMC Bioinform. 7, 541 (2006).
International Human Genome Sequencing Consortium et al. Initial sequencing and analysis of the human genome. Nature 409, 860–921 (2001).
Kazazian, H. H. & Moran, J. V. Mobile DNA in health and disease. N. Engl. J. Med. 377, 361–370 (2017).
Zhou, W., Liang, G., Molloy, P. L. & Jones, P. A. DNA methylation enables transposable element-driven genome expansion. Proc. Natl. Acad. Sci. USA 117, 19359–19366 (2020).
Rollins, R. A. et al. Large-scale structure of genomic methylation patterns. Genome Res. 16, 157–163 (2006).
Walsh, C. P., Chaillet, J. R. & Bestor, T. H. Transcription of IAP endogenous retroviruses is constrained by cytosine methylation. Nat. Genet. 20, 116–117 (1998).
Karimi, M. M. et al. DNA Methylation and SETDB1/H3K9me3 regulate predominantly distinct sets of genes, retroelements, and chimeric transcripts in mESCs. Cell Stem Cell 8, 676–687 (2011).
Rowe, H. M. et al. KAP1 controls endogenous retroviruses in embryonic stem cells. Nature 463, 237–240 (2010).
Bulut-Karslioglu, A. et al. Suv39h-dependent H3K9me3 marks intact retrotransposons and silences LINE elements in mouse embryonic stem cells. Mol. Cell 55, 277–290 (2014).
Slotkin, R. K. & Martienssen, R. Transposable elements and the epigenetic regulation of the genome. Nat. Rev. Genet. 8, 272–285 (2007).
Li, Z. et al. Asymmetric distribution of parental H3K9me3 in S phase silences L1 elements. Nature 623, 643–651 (2023).
Zhao, S. et al. TNRC18 engages H3K9me3 to mediate silencing of endogenous retrotransposons. Nature 623, 633–642 (2023).
Dolci, M. et al. Human endogenous retroviruses long terminal repeat methylation, transcription, and protein expression in human colon cancer. Front. Oncol. 10, 569015 (2020).
Natoli, M. et al. Transcriptional analysis of multiple ovarian cancer cohorts reveals prognostic and immunomodulatory consequences of ERV expression. J. Immunother. Cancer 9, e001519 (2021).
Criscione, S. W., Zhang, Y., Thompson, W., Sedivy, J. M. & Neretti, N. Transcriptional landscape of repetitive elements in normal and cancer human cells. BMC Genom. 15, 583 (2014).
Ahmad, S. et al. Breaching self-tolerance to alu duplex RNA underlies MDA5-mediated inflammation. Cell 172, 797–810.e13 (2018).
Tokuyama, M. et al. ERVmap analysis reveals genome-wide transcription of human endogenous retroviruses. Proc. Natl. Acad. Sci. USA 115, 12565–12572 (2018).
Tokuyama, M. et al. Antibodies against human endogenous retrovirus K102 envelope activate neutrophils in systemic lupus erythematosus. J. Exp. Med. 218, e20191766 (2021).
Wang, R. et al. Gut stem cell necroptosis by genome instability triggers bowel inflammation. Nature 580, 386–390 (2020).
Nogalski, M. T. et al. A tumor-specific endogenous repetitive element is induced by herpesviruses. Nat. Commun. 10, 90 (2019).
Stetson, D. B., Ko, J. S., Heidmann, T. & Medzhitov, R. Trex1 prevents cell-intrinsic initiation of autoimmunity. Cell 134, 587–598 (2008).
Günther, C. et al. Defective removal of ribonucleotides from DNA promotes systemic autoimmunity. J. Clin. Investig. 125, 413–424 (2015).
Chiappinelli, K. B. et al. Inhibiting DNA methylation causes an interferon response in cancer via dsrna including endogenous retroviruses. Cell 162, 974–986 (2015).
Roulois, D. et al. DNA-demethylating agents target colorectal cancer cells by inducing viral mimicry by endogenous transcripts. Cell 162, 961–973 (2015).
Chen, R., Ishak, C. A. & Carvalho, D. D. D. Endogenous retroelements and the viral mimicry response in cancer therapy and cellular homeostasis. Cancer Discov. 11, 2707–2725 (2021).
Li, H. et al. Immune regulation by low doses of the DNA methyltransferase inhibitor 5-azacitidine in common human epithelial cancers. Oncotarget 5, 587–598 (2014).
de Castro, F. A. et al. Ratio of stemness to interferon signalling as a biomarker and therapeutic target of myeloproliferative neoplasm progression to acute myeloid leukaemia. Br. J. Haematol. 204, 206–220 (2023).
Liu, M. et al. Vitamin C increases viral mimicry induced by 5-aza-2′-deoxycytidine. Proc. Natl. Acad. Sci. USA 113, 10238–10244 (2016).
Lin, H.-Y. et al. 5-aza-2′-deoxycytidine induces a RIG-I-related innate immune response by modulating mitochondria stress in neuroblastoma. Cells 9, 1920 (2020).
Rajurkar, M. et al. Reverse transcriptase inhibition disrupts repeat element life cycle in colorectal cancer. Cancer Discov. 12, 1462–1481 (2022).
Karpf, A. R. et al. Inhibition of DNA methyltransferase stimulates the expression of signal transducer and activator of transcription 1, 2, and 3 genes in colon tumor cells. Proc. Natl. Acad. Sci. USA 96, 14007–14012 (1999).
Karpf, A. R. et al. Limited gene activation in tumor and normal epithelial cells treated with the DNA methyltransferase inhibitor 5-Aza-2’- deoxycytidine. Mol. Pharmacol. 65, 18–27 (2003).
Desai, N. et al. Diverse repetitive element RNA expression defines epigenetic and immunologic features of colon cancer. JCI Insight 2, e91078 (2017).
Lindholm, H. T., Chen, R. & De Carvalho, D. D. Endogenous retroelements as alarms for disruptions to cellular homeostasis. Trends Cancer 9, 55–68 (2023).
Peters, L. A. et al. A functional genomics predictive network model identifies regulators of inflammatory bowel disease. Nat. Genet. 49, 1437–1449 (2017).
Mehdipour, P. et al. Epigenetic therapy induces transcription of inverted SINEs and ADAR1 dependency. Nature 588, 169–173 (2020).
Sun, S. et al. Cancer cells restrict immunogenicity of retrotransposon expression via distinct mechanisms. Immunity 57, 2879–2894.e11 (2024).
Šulc, P. et al. Repeats mimic pathogen-associated patterns across a vast evolutionary landscape. Cell Genom. 5, 101011 (2025).
Shaw, D. G. et al. Antigen-driven colonic inflammation is associated with development of dysplasia in primary sclerosing cholangitis. Nat. Med. 29, 1520–1529 (2023).
Saito, Y. et al. Inhibition of DNA methylation suppresses intestinal tumor organoids by inducing an anti-viral response. Sci. Rep. 6, 25311 (2016).
Westphalen, C. B. et al. Long-lived intestinal tuft cells serve as colon cancer–initiating cells. J. Clin. Investig. 124, 1283–1295 (2014).
Huang, W. et al. Dual inhibitors of DNMT and HDAC induce viral mimicry to induce antitumour immunity in breast cancer. Cell Death Discov. 10, 143 (2024).
Patel, A. J. et al. PRC2-inactivating mutations in cancer enhance cytotoxic response to DNMT1-targeted therapy via enhanced viral mimicry. Cancer Discov. 12, 2120–2139 (2022).
Palii, S. S., Van Emburgh, B. O., Sankpal, U. T., Brown, K. D. & Robertson, K. D. DNA methylation inhibitor 5-Aza-2′-deoxycytidine induces reversible genome-wide DNA damage that is distinctly influenced by DNA methyltransferases 1 and 3B. Mol. Cell. Biol. 28, 752–771 (2008).
Orta, M. L. et al. 5-Aza-2′-deoxycytidine causes replication lesions that require Fanconi anemia-dependent homologous recombination for repair. Nucleic Acids Res. 41, 5827–5836 (2013).
Good, H. J. et al. Prostaglandin E2 and Akt promote stemness in Apc mutant Dclk1+ cells to give rise to colitis-associated cancer. Cell. Mol. Gastroenterol. Hepatol. 101469 https://doi.org/10.1016/j.jcmgh.2025.101469 (2025).
Shin, A. E. et al. F4/80+Ly6Chigh macrophages lead to cell plasticity and cancer initiation in colitis. Gastroenterology 164, 593–609.e13 (2023).
Li, X.-D. et al. Mitochondrial antiviral signaling protein (MAVS) monitors commensal bacteria and induces an immune response that prevents experimental colitis. Proc. Natl. Acad. Sci. USA 108, 17390–17395 (2011).
Zhang, W. et al. The mitochondrial protein MAVS stabilizes p53 to suppress tumorigenesis. Cell Rep. 30, 725–738.e4 (2020).
Liu, M. et al. Dual inhibition of DNA and histone methyltransferases increases viral mimicry in ovarian cancer cells. Cancer Res. 78, 5754–5766 (2018).
Sheng, W. et al. LSD1 ablation stimulates anti-tumor immunity and enables checkpoint blockade. Cell 174, 549–563.e19 (2018).
Leonova, K. I. et al. p53 cooperates with DNA methylation and a suicidal interferon response to maintain epigenetic silencing of repeats and noncoding RNAs. Proc. Natl. Acad. Sci. USA 110, E89–E98 (2013).
Wu, J. et al. Decitabine activates type I interferon signaling to inhibit p53-deficient myeloid malignant cells. Clin. Transl. Med. 11, e593 (2021).
Shen, J. Z. et al. FBXO44 promotes DNA replication-coupled repetitive element silencing in cancer cells. Cell 184, 352–369.e23 (2021).
Fresquet, V. et al. Endogenous retroelement activation by epigenetic therapy reverses the Warburg effect and elicits mitochondrial-mediated cancer cell death. Cancer Discov. 11, 1268–1285 (2021).
Krug, B. et al. Pervasive H3K27 acetylation leads to ERV expression and a therapeutic vulnerability in H3K27M gliomas. Cancer Cell 35, 782–797.e8 (2019).
Deblois, G. et al. Epigenetic switch–induced viral mimicry evasion in chemotherapy-resistant breast cancer. Cancer Discov. 10, 1312–1329 (2020).
Bowling, E. A. et al. Spliceosome-targeted therapies trigger an antiviral immune response in triple-negative breast cancer. Cell 184, 384–403.e21 (2021).
Topper, M. J. et al. Epigenetic therapy ties MYC depletion to reversing immune evasion and treating lung cancer. Cell 171, 1284–1300.e21 (2017).
Widau, R. C. et al. RIG-I–like receptor LGP2 protects tumor cells from ionizing radiation. Proc. Natl. Acad. Sci. USA 111, E484–E491 (2014).
Sistigu, A. et al. Cancer cell–autonomous contribution of type I interferon signaling to the efficacy of chemotherapy. Nat. Med. 20, 1301–1309 (2014).
Lee, A. K. et al. Endogenous retrovirus activation as a key mechanism of anti-tumor immune response in radiotherapy. Radiat. Res. 193, 305 (2020).
McElrath, C. et al. Critical role of interferons in gastrointestinal injury repair. Nat. Commun. 12, 2624 (2021).
Lu, C. et al. Type I interferon suppresses tumor growth through activating the STAT3-granzyme B pathway in tumor-infiltrating cytotoxic T lymphocytes. J. Immunother. Cancer 7, 157 (2019).
Ishizuka, J. J. et al. Loss of ADAR1 in tumours overcomes resistance to immune checkpoint blockade. Nature 565, 43–48 (2019).
Liu, Y. et al. Loss of PHF8 induces a viral mimicry response by activating endogenous retrotransposons. Nat. Commun. 14, 4225 (2023).
Zhou, X. et al. Pharmacologic activation of p53 triggers viral mimicry response thereby abolishing tumor immune evasion and promoting antitumor immunity. Cancer Discov. 11, 3090–3105 (2021).
Li, H.-T. et al. RNA mis-splicing drives viral mimicry response after DNMTi therapy in SETD2-mutant kidney cancer. Cell Rep. 42, 112016 (2023).
Srour, N. et al. PRMT7 ablation stimulates anti-tumor immunity and sensitizes melanoma to immune checkpoint blockade. Cell Rep. 38, 110582 (2022).
Tunbak, H. et al. The HUSH complex is a gatekeeper of type I interferon through epigenetic regulation of LINE-1s. Nat. Commun. 11, 5387 (2020).
Griffin, G. K. et al. Epigenetic silencing by SETDB1 suppresses tumour intrinsic immunogenicity. Nature 595, 309–314 (2021).
Griazeva, E. D. et al. Current approaches to epigenetic therapy. Epigenomes 7, 23 (2023).
Cheng, Y. et al. Targeting epigenetic regulators for cancer therapy: mechanisms and advances in clinical trials. Signal Transduct. Target. Ther. 4, 62 (2019).
Alexandraki, A. & Strati, K. Decitabine treatment induces a viral mimicry response in cervical cancer cells and further sensitizes cells to chemotherapy. Int. J. Mol. Sci. 23, 14042 (2022).
Liu, J. et al. Epigenetic priming improves salvage chemotherapy in diffuse large B-cell lymphoma via endogenous retrovirus-induced cGAS-STING activation. Clin. Epigenetics 15, 75 (2023).
Lai, Q. et al. Decitibine improve the efficiency of anti-PD-1 therapy via activating the response to IFN/PD-L1 signal of lung cancer cells. Oncogene 37, 2302–2312 (2018).
Wu, Y. et al. Epigenetic modulation combined with PD-1/PD-L1 blockade enhances immunotherapy based on MAGE-A11 antigen-specific CD8+T cells against esophageal carcinoma. Carcinogenesis 41, 894–903 (2020).
Gonda, T. A. et al. A DNA hypomethylating drug alters the tumor microenvironment and improves the effectiveness of immune checkpoint inhibitors in a mouse model of pancreatic cancer. Cancer Res. 80, 4754–4767 (2020).
Johnstone, S. E. et al. Large-scale topological changes restrain malignant progression in colorectal cancer. Cell 182, 1474–1489.e23 (2020).
Solovyov, A. et al. Global cancer transcriptome quantifies repeat element polarization between immunotherapy responsive and T cell suppressive classes. Cell Rep. 23, 512–521 (2018).
Corry, S. M. et al. Activation of innate-adaptive immune machinery by poly(I:C) exposes a therapeutic vulnerability to prevent relapse in stroma-rich colon cancer. Gut 71, 2502–2517 (2022).
Wilkins, A. et al. Differential and longitudinal immune gene patterns associated with reprogrammed microenvironment and viral mimicry in response to neoadjuvant radiotherapy in rectal cancer. J. Immunother. Cancer 9, e001717 (2021).
Ng, K. W. et al. Antibodies against endogenous retroviruses promote lung cancer immunotherapy. Nature 616, 563–573 (2023).
Zhang, T. et al. ADAR1 masks the cancer immunotherapeutic promise of ZBP1-driven necroptosis. Nature 606, 594–602 (2022).
Karki, R. et al. ADAR1 restricts ZBP1-mediated immune response and PANoptosis to promote tumorigenesis. Cell Rep. 37, 109858 (2021).
Murayama, T. et al. Targeting DHX9 triggers tumor-intrinsic interferon response and replication stress in small cell lung cancer. Cancer Discov. 14, 468–491 (2024).
Cui, H. et al. ADAR1 prevents R-loop accumulation-driven ATR pathway activation in ovarian cancer. J. Cancer 13, 2397–2412 (2022).
Yin, C. et al. Loss of ADAR1 induces ferroptosis of breast cancer cells. Cell. Signal. 121, 111258 (2024).
Wu, Z. et al. Reprogramming of the esophageal squamous carcinoma epigenome by SOX2 promotes ADAR1 dependence. Nat. Genet. 53, 881–894 (2021).
Yu, C. et al. ARID1A loss derepresses a group of human endogenous retrovirus-H loci to modulate BRD4-dependent transcription. Nat. Commun. 13, 3501 (2022).
Jang, H. S. et al. Transposable elements drive widespread expression of oncogenes in human cancers. Nat. Genet. 51, 611–617 (2019).
Scott, E. C. et al. A hot L1 retrotransposon evades somatic repression and initiates human colorectal cancer. Genome Res. 26, 745–755 (2016).
Sato, T. et al. Single Lgr5 stem cells build crypt-villus structures in vitro without a mesenchymal niche. Nature 459, 262–265 (2009).
Schneider, C. A., Rasband, W. S. & Eliceiri, K. W. NIH Image to ImageJ: 25 years of image analysis. Nat. Methods 9, 671–675 (2012).
Viennois, E., Chen, F., Laroui, H., Baker, M. T. & Merlin, D. Dextran sodium sulfate inhibits the activities of both polymerase and reverse transcriptase: lithium chloride purification, a rapid and efficient technique to purify RNA. BMC Res. Notes 6, 360 (2013).
Kim, J. J., Shajib, Md. S., Manocha, M. M. & Khan, W. I. Investigating intestinal inflammation in DSS-induced model of IBD. J. Vis. Exp. 3678 https://doi.org/10.3791/3678 (2012).
Zhou, W., Triche, T. J., Laird, P. W. & Shen, H. SeSAMe: reducing artifactual detection of DNA methylation by Infinium BeadChips in genomic deletions. Nucleic Acids Res. 46, e123 (2018).
Zhou, W. et al. DNA methylation dynamics and dysregulation delineated by high-throughput profiling in the mouse. Cell Genom. 2, 100144 (2022).
Kim, D., Paggi, J. M., Park, C., Bennett, C. & Salzberg, S. L. Graph-based genome alignment and genotyping with HISAT2 and HISAT-genotype. Nat. Biotechnol. 37, 907–915 (2019).
Danecek, P. et al. Twelve years of SAMtools and BCFtools. GigaScience 10, giab008 (2021).
Anders, S., Pyl, P. T. & Huber, W. HTSeq—a Python framework to work with high-throughput sequencing data. Bioinformatics 31, 166–169 (2015).
Love, M. I., Huber, W. & Anders, S. Moderated estimation of fold change and dispersion for RNA-seq data with DESeq2. Genome Biol. 15, 550 (2014).
Yu, G., Wang, L.-G., Han, Y. & He, Q.-Y. ClusterProfiler: an R package for comparing biological themes among gene clusters. OMICS J. Integr. Biol. 16, 284–287 (2012).
Gu, Z., Eils, R. & Schlesner, M. Complex heatmaps reveal patterns and correlations in multidimensional genomic data. Bioinformatics 32, 2847–2849 (2016).
Acknowledgements
This work was supported by operating grants from the Canadian Institutes of Health Research (CIHR) and Cancer Research Society awarded to S.A, the Canadian Association of Gastroenterology PhD Studentship awarded to F.L., and the National Institutes of Health U01-DK103155 awarded to Timothy C. Wang. The Mavs-tm1Zjc mice were a kind gift from Dr. Daniel De Carvalho from University of Toronto. Graphical depictions were created using Biorender.com.
Author information
Authors and Affiliations
Contributions
F.L. designed, performed, and analyzed experimental studies and wrote the manuscript. W.J. analyzed RNA-sequencing data. D.S. performed FACS analysis. H.J.G, A.E.S., L.Z, and M.F.D. contributed to data analysis. T.C.W. edited the manuscript. C.A.C supported the mouse methylation analysis and edited the manuscript. P.S. supported the RNA-sequencing analysis and edited the manuscript. S.A supervised the work and edited the manuscript.
Corresponding author
Ethics declarations
Competing interests
The authors declare no competing interests.
Peer review
Peer review information
Nature Communications thanks Ashish Shah and the other anonymous reviewers for their contribution to the peer review of this work. [A peer review file is available].
Additional information
Publisher’s note Springer Nature remains neutral with regard to jurisdictional claims in published maps and institutional affiliations.
Supplementary information
Rights and permissions
Open Access This article is licensed under a Creative Commons Attribution-NonCommercial-NoDerivatives 4.0 International License, which permits any non-commercial use, sharing, distribution and reproduction in any medium or format, as long as you give appropriate credit to the original author(s) and the source, provide a link to the Creative Commons licence, and indicate if you modified the licensed material. You do not have permission under this licence to share adapted material derived from this article or parts of it. The images or other third party material in this article are included in the article’s Creative Commons licence, unless indicated otherwise in a credit line to the material. If material is not included in the article’s Creative Commons licence and your intended use is not permitted by statutory regulation or exceeds the permitted use, you will need to obtain permission directly from the copyright holder. To view a copy of this licence, visit http://creativecommons.org/licenses/by-nc-nd/4.0/.
About this article
Cite this article
Larsen, F., Jeong, W., Schep, D. et al. Viral mimicry acts as a tumor suppressor in colitis. Nat Commun 17, 1313 (2026). https://doi.org/10.1038/s41467-026-68850-1
Received:
Accepted:
Published:
Version of record:
DOI: https://doi.org/10.1038/s41467-026-68850-1






