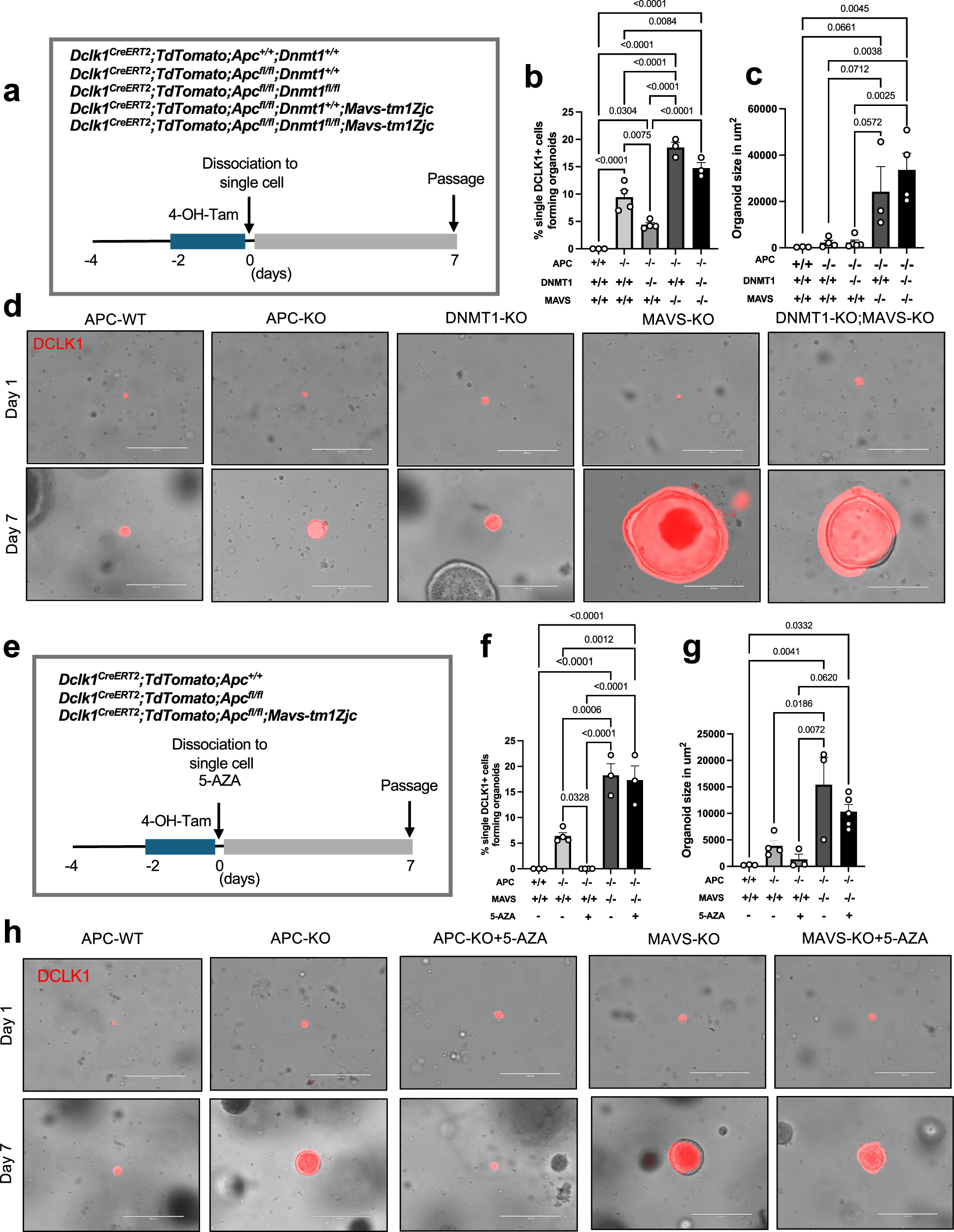
Fig. 6: Viral mimicry suppresses stemness of cancer-initiating cells.

a Schematic representation of the treatment of Dclk1CreERT2;Rosa26TdTomato;Apc+/+ (APC-WT), Dclk1CreERT2;Rosa26TdTomato;Apcf/f (APC-KO), Dclk1CreERT2;Rosa26TdTomato;Apcf/f;Dnmt1f/f (DNMT1-KO), Dclk1CreERT2;Rosa26TdTomato;Apcf/f;Mavs-tm1Zjc (MAVS-KO), and Dclk1CreERT2;Rosa26TdTomato;Apcf/f;Dnmt1f/f;Mavs-tm1Zjc (DNMT1-KO;MAVS-KO) organoids with 4-hydroxytamoxifen followed by dissociation into single cells. b Percentage single DCLK1+ cells forming organoids between APC-WT (n = 3), APC-KO (n = 4), DNMT1-KO (n = 4), MAVS-KO (n = 3), and DNMT1-KO;MAVS-KO (n = 3) organoids. Data was analyzed using a One-way ANOVA with Tukey’s multiple comparison’s test. c Organoid size in μm2 between APC-WT (n = 3), APC-KO (n = 4), DNMT1-KO (n = 5), MAVS-KO (n = 3), and DNMT1-KO;MAVS-KO organoids (n = 4). Data was analyzed using a One-way ANOVA with Tukey’s multiple comparison’s test. d Representative images from day 1 and 7 of single DCLK1+ cells and lineage-traced organoids between APC-WT, APC-KO, DNMT1-KO, MAVS-KO, and DNMT1-KO;MAVS-KO organoids. Scale bar = 200 μm. e Schematic representation of the treatment of Dclk1CreERT2;Rosa26TdTomato;Apc+/+ (APC-WT), Dclk1CreERT2;Rosa26TdTomato;Apcf/f (APC-KO), and Dclk1CreERT2;Rosa26TdTomato;Apcf/f;Mavs-tm1Zjc (MAVS-KO) with 4-hydroxytamoxifen followed by single cell dissociation and 1 μM 5-AZA or vehicle. f Percentage single DCLK1+ cells forming organoids between APC-WT (n = 3), APC-KO (n = 4), and MAVS-KO (n = 3) organoids treated with vehicle or 5-AZA. Data was analyzed using a One-way ANOVA with Tukey’s multiple comparison’s test. g Organoid size in μm2 between APC-WT (n = 3), APC-KO (n = 4), and MAVS-KO organoids (n = 3) treated with vehicle or 5-AZA. Data was analyzed using a One-way ANOVA with Tukey’s multiple comparison’s test. h Representative images from day 1 and 7 of single DCLK1+ cells and lineage traced organoids between APC-WT (n = 2), APC-KO (n ≥ 3), and MAVS-KO (n ≥ 3) organoids treated with vehicle or 5-AZA. Scale bar = 200 μm. Data in all bar graphs are represented as mean ± SEM, and dots represent biologically independent replicates. Source data are provided as a Source Data file.